SLVSBH4F June   2012  – July 2016 TPS22966

PRODUCTION DATA.  

  1. Features
  2. Applications
  3. Description
  4. Revision History
  5. Pin Configuration and Functions
  6. Specifications
    1. 6.1 Absolute Maximum Ratings
    2. 6.2 ESD Ratings
    3. 6.3 Recommended Operating Conditions
    4. 6.4 Thermal Information
    5. 6.5 Electrical Characteristics—VBIAS = 5 V
    6. 6.6 Electrical Characteristics—VBIAS = 2.5 V
    7. 6.7 Switching Characteristics
    8. 6.8 Typical DC Characteristics
    9. 6.9 Typical AC Characteristics
  7. Parameter Measurement Information
  8. Detailed Description
    1. 8.1 Overview
    2. 8.2 Functional Block Diagram
    3. 8.3 Feature Description
      1. 8.3.1 ON and OFF Control
      2. 8.3.2 Input Capacitor (Optional)
      3. 8.3.3 Output Capacitor (Optional)
      4. 8.3.4 VIN and VBIAS Voltage Range
    4. 8.4 Device Functional Modes
  9. Application and Implementation
    1. 9.1 Application Information
    2. 9.2 Typical Application
      1. 9.2.1 Design Requirements
      2. 9.2.2 Detailed Design Procedure
        1. 9.2.2.1 Adjustable Rise Time
      3. 9.2.3 Application Curves
  10. 10Power Supply Recommendations
  11. 11Layout
    1. 11.1 Layout Guidelines
    2. 11.2 Layout Example
    3. 11.3 Thermal Considerations
  12. 12Device and Documentation Support
    1. 12.1 Documentation Support
      1. 12.1.1 Related Documentation
    2. 12.2 Receiving Notification of Documentation Updates
    3. 12.3 Trademarks
    4. 12.4 Electrostatic Discharge Caution
    5. 12.5 Glossary
  13. 13Mechanical, Packaging, and Orderable Information

封装选项

机械数据 (封装 | 引脚)
散热焊盘机械数据 (封装 | 引脚)
订购信息

1 Features

  • Input Voltage Range: 0.8 V to 5.5 V
  • Integrated Dual-Channel Load Switch
  • On-Resistance
    • RON = 16 mΩ at VIN = 5 V (VBIAS = 5 V)
    • RON = 16 mΩ at VIN = 3.6 V (VBIAS = 5 V)
    • RON = 16 mΩ at VIN = 1.8 V (VBIAS = 5 V)
  • 6-A Maximum Continuous Switch Current per Channel
  • Low Quiescent Current
    • 80 µA (Both Channels)
    • 60 µA (Single Channel)
  • Low Control Input Threshold Enables Use of
    1.2-, 1.8-, 2.5-, and 3.3-V Logic
  • Configurable Rise Time
  • Quick Output Discharge (QOD) (Optional)
  • SON 14-Pin Package With Thermal Pad
  • ESD Performance Tested per JESD 22
    • 2-kV HBM and 1-kV CDM

2 Applications

  • Ultrabook™
  • Notebooks and Netbooks
  • Tablet PCs
  • Consumer Electronics
  • Set-top Boxes and Residental Gateways
  • Telecom Systems
  • Solid-State Drives (SSD)

3 Description

The TPS22966 is a small, low RON, dual-channel load switch with controlled turnon. The device contains two N-channel MOSFETs that can operate over an input voltage range of 0.8 V to 5.5 V and can support a maximum continuous current of 6 A per channel. Each switch is independently controlled by an on and off input (ON1 and ON2), which can interface directly with low-voltage control signals. In TPS22966, a 220-Ω on-chip load resistor is added for quick-output discharge when switch is turned off.

The TPS22966 is available in a small, space-saving 2-mm × 3-mm 14-SON package (DPU) with integrated thermal pad allowing for high power dissipation. The device is characterized for operation over the free-air temperature range of –40°C to +105°C.

Device Information(1)

PART NUMBER PACKAGE BODY SIZE (NOM)
TPS22966 WSON (14) 3.00 mm × 2.00 mm
  1. For all available packages, see the orderable addendum at the end of the data sheet.

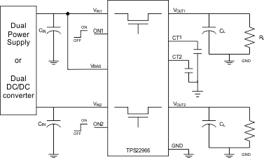
Application Circuit

TPS22966 typ_app_lvsbh4.gif