ZHCSGS3 April   2017 TPD2S300

PRODUCTION DATA.  

  1. 特性
  2. 应用
  3. 说明
  4. 修订历史记录
  5. Pin Configuration and Functions
  6. Specifications
    1. 6.1 Absolute Maximum Ratings
    2. 6.2 ESD Ratings—JEDEC Specification
    3. 6.3 ESD Ratings—IEC Specification
    4. 6.4 Recommended Operating Conditions
    5. 6.5 Thermal Information
    6. 6.6 Electrical Characteristics
    7. 6.7 Timing Requirements
    8. 6.8 Typical Characteristics
  7. Detailed Description
    1. 7.1 Overview
    2. 7.2 Functional Block Diagram
    3. 7.3 Feature Description
      1. 7.3.1 2-Channels of Short-to-VBUS Overvoltage Protection (CC1, CC2 Pins): 24-VDC Tolerant
      2. 7.3.2 2-Channels of IEC61000-4-2 ESD Protection (CC1, CC2 Pins)
      3. 7.3.3 Low Quiescent Current: 3.23 µA (Typical), VPWR, VM = 3.3 V
      4. 7.3.4 CC1, CC2 Overvoltage Protection FETs 200 mA Capable for Passing VCONN Power
      5. 7.3.5 CC Dead Battery Resistors Integrated for Handling Dead Battery Use Case in Mobile Devices
      6. 7.3.6 1.4-mm × 1.4-mm WCSP Package
    4. 7.4 Device Functional Modes
  8. Application and Implementation
    1. 8.1 Application Information
    2. 8.2 Typical Application
      1. 8.2.1 Smart-Phone Application
        1. 8.2.1.1 Design Requirements
        2. 8.2.1.2 Detailed Design Procedure
          1. 8.2.1.2.1 VBIAS Capacitor Selection
          2. 8.2.1.2.2 Dead Battery Operation
          3. 8.2.1.2.3 CC Line Capacitance
          4. 8.2.1.2.4 FLT Pin Operation
          5. 8.2.1.2.5 VCONN Operation
          6. 8.2.1.2.6 Low Quiescent Current
        3. 8.2.1.3 Application Curves
      2. 8.2.2 Laptop Application
        1. 8.2.2.1 Design Requirements
        2. 8.2.2.2 Detailed Design Procedure
          1. 8.2.2.2.1 VBIAS Capacitor Selection
          2. 8.2.2.2.2 Dead Battery Operation
          3. 8.2.2.2.3 CC Line Capacitance
          4. 8.2.2.2.4 FLT Pin Operation
          5. 8.2.2.2.5 VCONN Operation
        3. 8.2.2.3 Application Curves
      3. 8.2.3 Power Adaptor Application
        1. 8.2.3.1 Design Requirements
        2. 8.2.3.2 Detailed Design Procedure
          1. 8.2.3.2.1 VBIAS Capacitor Selection
          2. 8.2.3.2.2 Dead Battery Operation
          3. 8.2.3.2.3 CC Line Capacitance
          4. 8.2.3.2.4 FLT Pin Operation
          5. 8.2.3.2.5 VCONN Operation
        3. 8.2.3.3 Application Curves
  9. Power Supply Recommendations
  10. 10Layout
    1. 10.1 Layout Guidelines
    2. 10.2 Layout Example
  11. 11器件和文档支持
    1. 11.1 文档支持
      1. 11.1.1 相关文档
    2. 11.2 接收文档更新通知
    3. 11.3 社区资源
    4. 11.4 商标
    5. 11.5 静电放电警告
    6. 11.6 Glossary
  12. 12机械、封装和可订购信息

封装选项

机械数据 (封装 | 引脚)
散热焊盘机械数据 (封装 | 引脚)
订购信息

Detailed Description

Overview

The TPD2S300 is a low quiescent current, single chip USB Type-C port protection solution that provides 24-V Short-to-VBUS overvoltage and IEC ESD protection. Due to the small pin pitch of the USB Type-C connector and non-compliant USB Type-C cables and accessories, the VBUS pins can get shorted to the CC pins inside the USB Type-C connector. Because of this Short-to-VBUS event, the CC pins need to be short-to-VBUS tolerant, to support protection on the full USB PD voltage range. Even if a device does not support 20-V operation on VBUS, non complaint adaptors can start out with 20-V VBUS condition, making it necessary for any USB Type-C device to support 20-V protection. Although the USB-PD specification has a maximum VBUS voltage of 21.5 V, non-complaint adaptors could go outside this maximum. Therefore, the TPD2S300 integrates two channels of 24-V Short-to-VBUS overvoltage protection for the CC1 and CC2 pins of the USB Type-C connector.

Additionally, IEC 61000-4-2 system level ESD protection is required in order to protect a USB Type-C port from ESD strikes generated by end product users. The TPD2S300 integrates two channels of IEC61000-4-2 ESD protection for the CC1 and CC2 pins of the USB Type-C connector. Additionally, high voltage IEC ESD protection that is at least 22-V DC tolerant is required for the CC lines in order to simultaneously support IEC ESD and Short-to-VBUS protection (although 24-V DC tolerant is recommended, which the TPD2S300 integrates); there are not many discrete market solutions that can provide this kind of protection. This high-voltage IEC ESD diode is what the TPD2S300 integrates, specifically designed to guarantee it works in conjunction with the overvoltage protection FETs inside the device. This sort of solution is very hard to generate with discrete components.

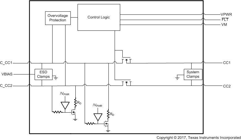
Functional Block Diagram

TPD2S300 TPD2S300_Functional_Block_5_v1.gif Figure 20. TPD2S300

Feature Description

2-Channels of Short-to-VBUS Overvoltage Protection (CC1, CC2 Pins): 24-VDC Tolerant

The TPD2S300 provides 2-channels of Short-to-VBUS Overvoltage Protection for the CC1 and CC2 pins of the USB Type-C connector. The TPD2S300 is able to handle 24-V DC on its C_CC1 and C_CC2 pins. This is necessary because according to the USB PD specification, with VBUS set for 20-V operation, the VBUS voltage is allowed to legally swing up to 21 V, and 21.5 V on voltage transitions from a different USB PD VBUS voltage. The TPD2S300 builds in tolerance up to 24-VBUS to provide margin above this 21.5 V specification to be able to support USB PD adaptors that may break the USB PD specification.

When a short-to-VBUS event occurs, ringing happens due to the RLC elements in the hot-plug event. With very low resistance in this RLC circuit, ringing up to twice the settling voltage can appear on the connector. More than 2x ringing can be generated if any capacitor on the line derates in capacitance value during the short-to-VBUS event. This means that more than 44 V could be seen on a USB Type-C pin during a Short-to-VBUS event. The TPD2S300 has built in circuit protection to handle this ringing. The diode clamps used for IEC ESD protection also clamp the ringing voltage during the short-to-VBUS event to limit the peak ringing to around 30 V. Additionally, the overvoltage protection FETs integrated inside the TPD2S300 are 30-V tolerant, therefore being capable of supporting the high voltage ringing waveform that is experienced during the short-to-VBUS event. The well designed combination of voltage clamps and 30-V tolerant OVP FETs insures the TPD2S300 can handle Short-to-VBUS hot-plug events with hot-plug voltages as high as 24-VDC.

The TPD2S300 has an extremely fast turnoff time of 145 ns typical. Furthermore, additional voltage clamps are placed after the OVP FET on the system side (CC1, CC2) pins of the TPD2S300, to further limit the voltage and current that is exposed to the USB Type-C CC/PD controller during the 145 ns interval while the OVP FET is turning off. The combination of connector side voltage clamps, OVP FETs with extremely fast turnoff time, and system side voltage clamps all work together to insure the level of stress seen on the CC1 and CC2 pin during a short-to-VBUS event is comparable to an HBM ESD event. This is done by design, as any USB Type-C CC/PD controller has built in HBM ESD protection.

2-Channels of IEC61000-4-2 ESD Protection (CC1, CC2 Pins)

The TPD2S300 integrates 2-Channels of IEC 61000-4-2 system level ESD protection for the CC1 and CC2 pins of the USB Type-C connector. USB Type-C ports on end-products need system level IEC ESD protection in order to provide adequate protection for the ESD events that the connector can be exposed to from end users. High-voltage IEC ESD protection that is 24-V DC tolerant is required for the CC lines in order to simultaneously support IEC ESD and Short-to-VBUS protection; there are not many discrete market solutions that can provide this kind of protection. The TPD2S300 integrates this type of high-voltage ESD protection so a system designer can meet both IEC ESD and Short-to-VBUS protection requirements in a single device.

Low Quiescent Current: 3.23 µA (Typical), VPWR, VM = 3.3 V

The TPD2S300 is designed with a very low quiescent current of 3.23 µA (typical) when VPWR = 3.3 V and VM = 3.3 V. The TPD2S300 is designed to have a very low quiescent current to support applications like smart-phones where device battery life is crucial. See the Electrical Characteristics table for complete range of quiescent currents for different VPWR and VM voltages.

CC1, CC2 Overvoltage Protection FETs 200 mA Capable for Passing VCONN Power

The CC pins on the USB Type-C connector serve many functions; one of the functions is to be a provider of power to active cables. Active cables are required when desiring to pass greater than 3 A of current on the VBUS line or when the USB Type-C port uses the super-speed lines (TX1+, TX2–, RX1+, RX1–, TX2+, TX2–, RX2+, RX2–). When CC is configured to provide power, it is called VCONN. VCONN is a DC voltage source in the range of 3 V–5.5 V. If supporting VCONN, a VCONN provider must be able to provide 1 W of power to a cable; this translates into a current range of 200 mA at 5-V VCONN. Therefore, the TPD2S300 has been designed to handle 200 mA of DC current and to have an RON low enough to provide a specification compliant VCONN voltage to the active cable.

CC Dead Battery Resistors Integrated for Handling Dead Battery Use Case in Mobile Devices

An important feature of USB Type-C and USB PD is the ability for this connector to serve as the sole power source to mobile devices. With support up to 100 W, the USB Type-C connector supporting USB PD can be used to power a whole new range of mobile devices not previously possible with legacy USB connectors.

When the USB Type-C connector is the sole power supply for a battery powered device, the device must be able to charge from the USB Type-C connector even when its battery is dead. In order for a USB Type-C power adapter to supply power on VBUS, RD pull-down resistors must be exposed on the CC pins of the sink device. These RD resistors are typically included inside a USB Type-C CC/PD controller. However, when the TPD2S300 is used to protect the USB Type-C port, the OVP FETs inside the device isolates these RD resistors in the CC/PD controller when the mobile device has no power. This is because when the TPD2S300 has no power, the OVP FETs are turned off to guarantee overvoltage protection in a dead battery condition. Therefore, the TPD2S300 integrates high voltage, dead battery RD pull-down resistors to allow dead battery charging simultaneously with high-voltage OVP protection.

When the TPD2S300 is unpowered, and the RP pull-up resistor is connected from a power adaptor, this RP pull-up resistor activates the RD resistor inside the TPD2S300. This enables VBUS to be applied from the power adaptor even in a dead battery condition. Once power is restored back to the system and back to the TPD2S300 on its VPWR pin, the TPD2S300 removes its RD pull-down resistor and turns on its OVP FETs within 200 µs. The amount of time the TPD2S300 does not have either its RD exposed or the PD controller's RD exposed on the CC lines is even less, around 30µs in the worst case, to minimize the probability the USB-C/PD controller in the source device interprets this as a disconnect from the sink. This way connection remains uninterrupted.

If desiring to power the CC/PD controller during dead battery mode and if the CC/PD Controller is configured as a DRP, it is critical that the TPD2S300 be powered before or at the same time that the CC/PD controller is powered. It is also critical that when unpowered, the CC/PD controller also expose its dead battery resistors. When the TPD2S300 gets powered, it exposes the CC pins of the CC/PD controller within 200 µs. Once the TPD2S300 turns on, the RD pull-down resistors of the CC/PD controller must be present immediately, in order to guarantee the power adaptor connected to power the dead battery device keeps its VBUS turned on. If the power adaptor sees the CC voltage go high to the SRC.Open region, it can disconnect VBUS. This removes power from the device with its battery still not sufficiently charged, which consequently removes power from the CC/PD controller and the TPD2S300. Then the RD resistors of the TPD2S300 are exposed again and connect the power adaptor's VBUS to start the cycle over. This creates an infinite loop, never or very slowly charging the mobile device.

If the CC/PD Controller is configured for DRP and has started its DRP toggle before the TPD2S300 turns on, this DRP toggle is unable to guarantee that the power adaptor does not disconnect from the port. Therefore, it is recommended if the CC/PD controller is configured for DRP, that its dead battery resistors be exposed as well, and that they remain exposed until the TPD2S300 turns on. This is typically accomplished by powering the TPD2S300 at the same time as the CC/PD controller when powering the CC/PD controller in dead battery operation.

1.4-mm × 1.4-mm WCSP Package

The TPD2S300 comes in a small, 1.4-mm × 1.4-mm WCSP package, greatly reducing the size of implementing a similar protection solution discretely. Smart-phones and tablets need the smallest package size possible due to the space constraints the PCBs have in these devices.

Device Functional Modes

Table 1 describes all of the functional modes for the TPD2S300. The "X" in the below table are "do not care" conditions, meaning any value can be present within the absolute maximum ratings of the datasheet and maintain that functional mode.

Table 1. Device Mode Table

Device Mode Table Inputs Outputs
MODE VPWR VM C_CCx FLT CC FETs Dead Battery Resistors
Normal Operating Conditions Unpowered <UVLO X X High-Z OFF ON
Powered on >UVLO ≥VPWR <OVP High-Z ON OFF
Fault Conditions CC overvoltage condition >UVLO ≥VPWR >OVP Low (Fault Asserted) OFF OFF