SLOS649B March   2010  – May 2016 TPA2026D2

PRODUCTION DATA.  

  1. Features
  2. Applications
  3. Description
  4. Revision History
  5. Device Comparison Table
  6. Pin Configuration and Functions
  7. Specifications
    1. 7.1 Absolute Maximum Ratings
    2. 7.2 ESD Ratings
    3. 7.3 Recommended Operating Conditions
    4. 7.4 Thermal Information
    5. 7.5 Electrical Characteristics
    6. 7.6 I2C Timing Requirements
    7. 7.7 Dissipation Ratings
    8. 7.8 Operating Characteristics
    9. 7.9 Typical Characteristics
  8. Parameter Measurement Information
  9. Detailed Description
    1. 9.1 Overview
    2. 9.2 Functional Block Diagram
    3. 9.3 Feature Description
      1. 9.3.1 Automatic Gain Control
        1. 9.3.1.1 Fixed Gain
        2. 9.3.1.2 Limiter Level
        3. 9.3.1.3 Compression Ratio
        4. 9.3.1.4 Interaction Between Compression Ratio and Limiter Range
        5. 9.3.1.5 Noise Gate Threshold
        6. 9.3.1.6 Maximum Gain
        7. 9.3.1.7 Attack, Release, and Hold Time
      2. 9.3.2 Operation With DACS and CODECS
      3. 9.3.3 Short-Circuit Auto-Recovery
      4. 9.3.4 Filter-Free Operation and Ferrite Bead Filters
    4. 9.4 Device Functional Modes
      1. 9.4.1 TPA2026D2 AGC Operation
        1. 9.4.1.1 AGC Start-Up Condition
      2. 9.4.2 TPA2026D2 AGC Recommended Settings
    5. 9.5 Programming
      1. 9.5.1 General I2C Operation
      2. 9.5.2 Single and Multiple-Byte Transfers
      3. 9.5.3 Single-Byte Write
      4. 9.5.4 Multiple-Byte Write and Incremental Multiple-Byte Write
      5. 9.5.5 Single-Byte Read
      6. 9.5.6 Multiple-Byte Read
    6. 9.6 Register Maps
      1. 9.6.1 IC Function Control (Address: 1)
      2. 9.6.2 AGC Attack Control (Address: 2)
      3. 9.6.3 AGC Release Control (Address: 3)
      4. 9.6.4 AGC Hold Time Control (Address: 4)
      5. 9.6.5 AGC Fixed Gain Control (Address: 5)
      6. 9.6.6 AGC Control (Address: 6)
      7. 9.6.7 AGC Control (Address: 7)
  10. 10Application and Implementation
    1. 10.1 Application Information
    2. 10.2 Typical Applications
      1. 10.2.1 TPA2026D2 With Differential Input Signals
        1. 10.2.1.1 Design Requirements
        2. 10.2.1.2 Detailed Design Procedure
          1. 10.2.1.2.1 Surface Mount Capacitor
          2. 10.2.1.2.2 Decoupling Capacitor, CS
          3. 10.2.1.2.3 Input Capacitors, CI
        3. 10.2.1.3 Application Curves
      2. 10.2.2 TPA2026D2 With Single-Ended Input Signal
        1. 10.2.2.1 Design Requirements
        2. 10.2.2.2 Detailed Design Procedure
        3. 10.2.2.3 Application Curves
  11. 11Power Supply Recommendations
    1. 11.1 Power Supply Decoupling Capacitors
  12. 12Layout
    1. 12.1 Layout Guidelines
      1. 12.1.1 Pad Size
      2. 12.1.2 Component Location
      3. 12.1.3 Trace Width
    2. 12.2 Layout Example
    3. 12.3 Efficiency and Thermal Considerations
  13. 13Device and Documentation Support
    1. 13.1 Device Support
      1. 13.1.1 Third-Party Products Disclaimer
    2. 13.2 Community Resources
    3. 13.3 Trademarks
    4. 13.4 Electrostatic Discharge Caution
    5. 13.5 Glossary
  14. 14Mechanical, Packaging, and Orderable Information
    1. 14.1 YZH Package Dimensions

封装选项

机械数据 (封装 | 引脚)
散热焊盘机械数据 (封装 | 引脚)
订购信息

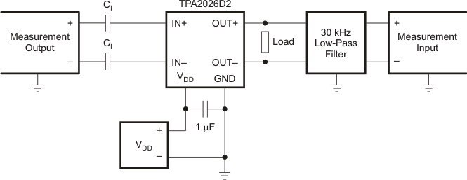
8 Parameter Measurement Information

All parameters are measured according to the conditions described in Specifications. Figure 31 shows the setup used for the typical characteristics of the test device.

TPA2026D2 test3_los649.gif
1. All measurements were taken with a 1-μF CI (unless otherwise noted).
2. A 33-μH inductor was placed in series with the load resistor to emulate a small speaker for efficiency measurements.
3. The 30-kHz low-pass filter is required, even if the analyzer has an internal low-pass filter. An RC low-pass filter (1 kΩ 4.7 nF) is used on each output for the data sheet graphs.
Figure 31. Test Setup for Graphs