SBOS231I January   2002  – November 2015 TMP100 , TMP101

PRODUCTION DATA.  

  1. Features
  2. Applications
  3. Description
  4. Revision History
  5. Pin Configuration and Functions
  6. Specifications
    1. 6.1 Absolute Maximum Ratings
    2. 6.2 ESD Ratings
    3. 6.3 Recommended Operating Conditions
    4. 6.4 Thermal Information
    5. 6.5 Electrical Characteristics
    6. 6.6 Timing Requirements
    7. 6.7 Typical Characteristics
  7. Detailed Description
    1. 7.1 Overview
    2. 7.2 Functional Block Diagram
    3. 7.3 Feature Description
      1. 7.3.1 Digital Temperature Output
      2. 7.3.2 Serial Interface
        1. 7.3.2.1 Bus Overview
        2. 7.3.2.2 Serial Bus Address
        3. 7.3.2.3 Writing and Reading to the TMP100 and TMP101
        4. 7.3.2.4 Slave Mode Operations
          1. 7.3.2.4.1 Slave Receiver Mode
          2. 7.3.2.4.2 Slave Transmitter Mode
        5. 7.3.2.5 SMBus Alert Function
        6. 7.3.2.6 General Call
        7. 7.3.2.7 High-Speed Mode
        8. 7.3.2.8 POR (Power-On Reset)
      3. 7.3.3 Timing Diagrams
    4. 7.4 Device Functional Modes
      1. 7.4.1 Shutdown Mode (SD)
      2. 7.4.2 OS/ALERT (OS)
      3. 7.4.3 Thermostat Mode (TM)
        1. 7.4.3.1 Comparator Mode (TM = 0)
        2. 7.4.3.2 Interrupt Mode (TM = 1)
    5. 7.5 Programming
      1. 7.5.1 Pointer Register
        1. 7.5.1.1 Pointer Register Byte (pointer = N/A) [reset = 00h]
        2. 7.5.1.2 Pointer Addresses of the TMP100 and TMP101 Registers
      2. 7.5.2 Temperature Register
      3. 7.5.3 Configuration Register
        1. 7.5.3.1 Shutdown Mode (SD)
        2. 7.5.3.2 Thermostat Mode (TM)
        3. 7.5.3.3 Polarity (POL)
        4. 7.5.3.4 Fault Queue (F1, F0)
        5. 7.5.3.5 Converter Resolution (R1, R0)
        6. 7.5.3.6 OS/ALERT (OS)
      4. 7.5.4 High- and Low-Limit Registers
  8. Application and Implementation
    1. 8.1 Application Information
    2. 8.2 Typical Application
      1. 8.2.1 Design Requirements
      2. 8.2.2 Detailed Design Procedure
      3. 8.2.3 Application Curve
  9. Power Supply Recommendations
  10. 10Layout
    1. 10.1 Layout Guidelines
    2. 10.2 Layout Examples
  11. 11Device and Documentation Support
    1. 11.1 Related Links
    2. 11.2 Trademarks
    3. 11.3 Electrostatic Discharge Caution
    4. 11.4 Glossary
  12. 12Mechanical, Packaging, and Orderable Information

封装选项

机械数据 (封装 | 引脚)
散热焊盘机械数据 (封装 | 引脚)
订购信息

8 Application and Implementation

NOTE

Information in the following applications sections is not part of the TI component specification, and TI does not warrant its accuracy or completeness. TI’s customers are responsible for determining suitability of components for their purposes. Customers should validate and test their design implementation to confirm system functionality.

8.1 Application Information

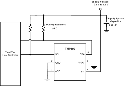
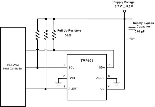
The TMP100 and TMP101 devices are used to measure the printed circuit board (PCB) temperature of the board location where the devices are mounted. The TMP100 features two address pins to allow up to eight devices to be addressed on a single I2C interface. The TMP101 device features one address pin and an ALERT pin, allowing up to three devices to be connected per bus. The TMP100 and TMP101 devices require no external components for operation except for pullup resistors on SCL, SDA, and ALERT (TMP101 device), although a 0.1-μF bypass capacitor is recommended.

The sensing device of the TMP100 and TMP101 devices is the chip itself. Thermal paths run through the package leads as well as the plastic package. The die flag of the lead frame is connected to GND. The lower thermal resistance of metal causes the leads to provide the primary thermal path. The GND pin of the TMP100 or TMP101 device is directly connected to the metal lead frame, and is the best choice for thermal input.

8.2 Typical Application

TMP100 TMP101 app_diagram_sbos231_tmp100.gif Figure 12. Typical Connections of the TMP100
TMP100 TMP101 app_diagram_sbos231_tmp101.gif Figure 13. Typical Connections of the TMP101

8.2.1 Design Requirements

The TMP100 and TMP101 devices require pullup resistors on the SCL, SDA, and ALERT (TMP101 device) pins. The recommended value for the pullup resistor is 5-kΩ. In some applications, the pullup resistor can be lower or higher than 5-kΩ but must not exceed 3 mA of current on the SCL and SDA pins, and must not exceed 4 mA on the ALERT (TMP101) pin. A 0.1-μF bypass capacitor is recommended, as shown in Figure 12 and Figure 13. The SCL, SDA, and ALERT lines can be pulled up to a supply that is equal to or higher than VS through the pullup resistors. For the TMP100, to configure one of eight different addresses on the bus, connect ADD0 and ADD1 to either the GND pin, V+ pin, or float. Float indicates the pin is left unconnected. For the TMP101 device, to configure one of three different addresses on the bus, connect ADD0 to either the GND pin, V+ pin, or float.

8.2.2 Detailed Design Procedure

Place the TMP100 and TMP101 devices in close proximity to the heat source that must be monitored, with a proper layout for good thermal coupling. This placement ensures that temperature changes are captured within the shortest possible time interval. To maintain accuracy in applications that require air or surface temperature measurement, care must be taken to isolate the package and leads from ambient air temperature. A thermally-conductive adhesive is helpful in achieving accurate surface temperature measurement.

8.2.3 Application Curve

Figure 14 shows the step response of the TMP100 and TMP101 devices to a submersion in an oil bath of 100ºC from room temperature (27ºC). The time constant, or the time for the output to reach 63% of the input step, is
0.9 s. The time-constant result depends on the PCB that the TMP100 and TMP101 devices are mounted. For this test, the TMP100 and TMP101 devices are soldered to a two-layer PCB that measures 0.375 inch × 0.437 inch.

TMP100 TMP101 AppGraph_SLOS887_TMP112-Q1.gif Figure 14. Temperature Step Response