ZHCSI62J August   2018  – February 2024 TLV9051 , TLV9052 , TLV9054

PRODUCTION DATA  

  1.   1
  2. 特性
  3. 应用
  4. 说明
  5. Device Comparison Table
  6. Pin Configuration and Functions
  7. Specifications
    1. 6.1 Absolute Maximum Ratings
    2. 6.2 ESD Ratings
    3. 6.3 Recommended Operating Conditions
    4. 6.4 Thermal Information for Single Channel
    5. 6.5 Thermal Information for Dual Channel
    6. 6.6 Thermal Information for Quad Channel
    7. 6.7 Electrical Characteristics: VS (Total Supply Voltage) = (V+) – (V–) = 1.8 V to 5.5 V
    8. 6.8 Typical Characteristics
  8. Detailed Description
    1. 7.1 Overview
    2. 7.2 Functional Block Diagram
    3. 7.3 Feature Description
      1. 7.3.1 Operating Voltage
      2. 7.3.2 Rail-to-Rail Input
      3. 7.3.3 Rail-to-Rail Output
      4. 7.3.4 EMI Rejection
      5. 7.3.5 Overload Recovery
      6. 7.3.6 Packages With an Exposed Thermal Pad
      7. 7.3.7 Electrical Overstress
      8. 7.3.8 Input Protection
      9. 7.3.9 Shutdown Function
    4. 7.4 Device Functional Modes
  9. Application and Implementation
    1. 8.1 Application Information
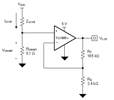
    2. 8.2 Typical Low-Side Current Sense Application
      1. 8.2.1 Design Requirements
      2. 8.2.2 Detailed Design Procedure
      3. 8.2.3 Application Curve
    3. 8.3 Power Supply Recommendations
    4. 8.4 Layout
      1. 8.4.1 Layout Guidelines
      2. 8.4.2 Layout Example
  10. Device and Documentation Support
    1. 9.1 Documentation Support
      1. 9.1.1 Related Documentation
    2. 9.2 Receiving Notification of Documentation Updates
    3. 9.3 支持资源
    4. 9.4 Trademarks
    5. 9.5 静电放电警告
    6. 9.6 术语表
  11. 10Revision History
  12. 11Mechanical, Packaging, and Orderable Information

封装选项

机械数据 (封装 | 引脚)
散热焊盘机械数据 (封装 | 引脚)
订购信息

Typical Low-Side Current Sense Application

Figure 8-1 shows the TLV905x configured in a low-side current sensing application.

GUID-D7C8043C-373F-4E75-957E-E9DFA229475B-low.gifFigure 8-1 TLV905x in a Low-Side, Current-Sensing Application