ZHCSGP8 September   2017 TLV742P

PRODUCTION DATA.  

  1. 特性
  2. 应用
  3. 说明
  4. 修订历史记录
  5. Pin Configuration and Functions
  6. Specifications
    1. 6.1 Absolute Maximum Ratings
    2. 6.2 ESD Ratings
    3. 6.3 Recommended Operating Conditions
    4. 6.4 Thermal Information
    5. 6.5 Electrical Characteristics
    6. 6.6 Typical Characteristics
  7. Detailed Description
    1. 7.1 Overview
    2. 7.2 Functional Block Diagrams
    3. 7.3 Feature Description
      1. 7.3.1 Internal Current Limit
      2. 7.3.2 Shutdown
    4. 7.4 Device Functional Modes
  8. Application and Implementation
    1. 8.1 Application Information
    2. 8.2 Typical Application
      1. 8.2.1 Design Requirements
      2. 8.2.2 Detailed Design Procedure
        1. 8.2.2.1 Input and Output Capacitor Requirements
        2. 8.2.2.2 Dropout Voltage
        3. 8.2.2.3 Transient Response
      3. 8.2.3 Application Curves
    3. 8.3 Do's and Don'ts
  9. Power Supply Recommendations
  10. 10Layout
    1. 10.1 Layout Guidelines
      1. 10.1.1 Board Layout Recommendations to Improve PSRR and Noise Performance
      2. 10.1.2 Package Mounting
    2. 10.2 Layout Example
    3. 10.3 Thermal Considerations
    4. 10.4 Power Dissipation
  11. 11器件和文档支持
    1. 11.1 器件支持
      1. 11.1.1 开发支持
        1. 11.1.1.1 评估模块
      2. 11.1.2 器件命名规则
    2. 11.2 接收文档更新通知
    3. 11.3 社区资源
    4. 11.4 商标
    5. 11.5 静电放电警告
    6. 11.6 Glossary
  12. 12机械、封装和可订购信息

封装选项

机械数据 (封装 | 引脚)
散热焊盘机械数据 (封装 | 引脚)
订购信息

Detailed Description

Overview

The TLV742P device belongs to a family of LDOs. This device consumes low quiescent current and delivers excellent line and load transient performance. These characteristics [combined with low noise and very good PSRR with little (VIN – VOUT) headroom] make this device ideal for portable RF applications.

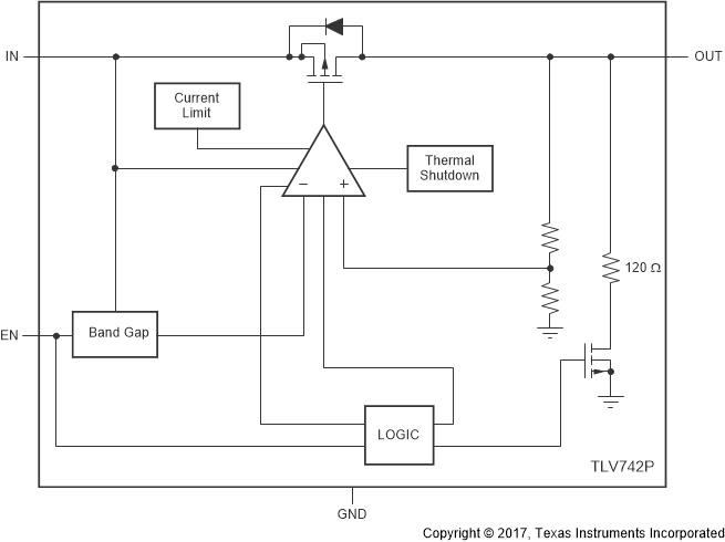
Functional Block Diagrams

TLV742P fbd_p_bvs153.gif Figure 43. TLV742P Block Diagram

Feature Description

This LDO regulator offers current limit and thermal protection. The operating junction temperature of this device is –40°C to +125°C.

Internal Current Limit

The internal current limit helps to protect the regulator during fault conditions. During current limit, the output sources a fixed amount of current that is largely independent of the output voltage. In such a case, the output voltage is not regulated, and is VOUT = ICL × RL. The PMOS pass transistor dissipates (VIN – VOUT) × ILIMIT until thermal shutdown is triggered and the device turns off. When the device cools, the internal thermal shutdown circuit turns the device back on. If the fault condition continues, the device cycles between current limit and thermal shutdown; see Thermal Information for more details.

The PMOS pass element has a built-in body diode that conducts current when the voltage at OUT exceeds the voltage at IN. This current is not limited, so if extended reverse voltage operation is anticipated, external limiting to 5% of the rated output current is recommended.

Shutdown

The enable pin (EN) is active high. The device is enabled when voltage at the EN pin goes above 0.9 V. The device is turned off when the EN pin is held at less than 0.4 V. When shutdown capability is not required, EN can be connected to the IN pin.

The TLV742P version has internal active pulldown circuitry that discharges the output with a time constant as given by Equation 1:

Equation 1. TLV742P q_tau_lvsa00.gif

where

  • RL = Load resistance
  • COUT = Output capacitor

Device Functional Modes

The TLV742P series is specified over the recommended operating conditions (see Recommended Operating Conditions). The specifications may not be met when exposed to conditions outside of the recommended operating range.

To turn on the regulator, the EN pin must be driven over 0.9 V. Driving the EN pin below 0.4 V causes the regulator to enter shutdown mode.

In shutdown, the current consumption of the device typically reduces to 1 µA.