ZHCSGV9I June   2017  – August 2021 TLV6741 , TLV6742

PRODUCTION DATA  

  1. 特性
  2. 应用
  3. 说明
  4. 修订历史记录
  5. 器件比较表
  6. 引脚配置和功能
  7. 规格
    1. 7.1 绝对最大额定值
    2. 7.2 ESD 等级
    3. 7.3 建议运行条件
    4. 7.4 单通道器件的热性能信息
    5. 7.5 双通道器件的热性能信息
    6. 7.6 电气特性
    7. 7.7 TLV6741:典型特性
    8. 7.8 TLV6742:典型特性
  8. 详细说明
    1. 8.1 概述
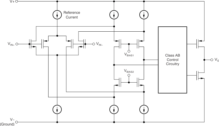
    2. 8.2 功能方框图
    3. 8.3 特性说明
      1. 8.3.1 THD + 噪声性能
      2. 8.3.2 工作电压
      3. 8.3.3 轨到轨输出
      4. 8.3.4 EMI 抑制
      5. 8.3.5 电气过载
      6. 8.3.6 典型规格与分布
      7. 8.3.7 关断功能
      8. 8.3.8 带外露散热焊盘的封装
    4. 8.4 器件功能模式
  9. 应用和实现
    1. 9.1 应用信息
    2. 9.2 具有语音滤波器的单电源驻极体麦克风前置放大器
      1. 9.2.1 设计要求
      2. 9.2.2 详细设计流程
      3. 9.2.3 应用曲线
  10. 10电源相关建议
  11. 11布局
    1. 11.1 布局指南
    2. 11.2 布局示例
  12. 12器件和文档支持
    1. 12.1 文档支持
      1. 12.1.1 相关文档
    2. 12.2 接收文档更新通知
    3. 12.3 支持资源
    4. 12.4 商标
    5. 12.5 Electrostatic Discharge Caution
    6. 12.6 术语表
  13. 13机械、封装和可订购信息

封装选项

机械数据 (封装 | 引脚)
散热焊盘机械数据 (封装 | 引脚)
订购信息

功能方框图

GUID-1F71773D-8173-4159-95A0-8A3E162197CC-low.gif