SLVSAF0A August 2010 – May 2015 TLV61225
PRODUCTION DATA.
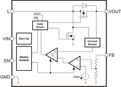
The TLV61225 device is a high-performance, high-efficient family of switching boost converters. To achieve high efficiency the power stage is implemented as a synchronous boost topology. Two actively controlled low RDSon power MOSFETs are used to achieve power switching.

The device is controlled by a hysteretic current-mode controller. This controller regulates the output voltage by keeping the inductor ripple current constant in the range of 200 mA and adjusting the offset of this inductor current depending on the output load. If the required average input current is lower than the average inductor current defined by this constant ripple, the inductor current becomes discontinuous to keep the efficiency high at low load conditions.
Figure 7. Hysteretic Current Operation
The output voltage VOUT is monitored through the internal feedback network, which is connected to the voltage error amplifier. To regulate the output voltage, the voltage error amplifier compares this feedback voltage to the internal voltage reference and adjusts the required offset of the inductor current accordingly.
After the EN pin is tied high, the device starts to operate. If the input voltage is not high enough to supply the control circuit properly, a start-up oscillator starts to operate the switches. During this phase the switching frequency is controlled by the oscillator and the maximum switch current is limited. As soon as the device has built up the output voltage to about 1.8 V (high enough for supplying the control circuit) the device switches to its normal hysteretic current mode operation. The start-up time depends on input voltage, load current and output capacitance.
If the inductor current is in normal boost operation, the current reaches the internal switch current limit threshold. When the threshold is reached, the main switch is turned off to stop further increase of the input current.
The output voltage decreases because with limited input current is no longer possible to provide sufficient power to the output to maintain the programmed output voltage.
If the output voltage drops below the input voltage, the back-gate diode of the rectifying switch gets forward-biased and current starts flowing through it. This diode cannot be turned off, so the current finally is only limited by the remaining DC resistances. As soon as the output load decreases to a value the converter can supply, the converter resumes normal operation providing the set output voltage.
An implemented undervoltage lockout function (UVLO) stops the operation of the converter if the input voltage drops below the typical UVLO threshold. This function is implemented to prevent malfunctioning of the converter and protect batteries against deep discharge.
If, for any reason, the output voltage is not fed back properly to the input of the voltage amplifier, control of the output voltage will not work anymore. Therefore, overvoltage protection is implemented to avoid the output voltage exceeding critical values for the device and possibly for the system it is supplying. For this protection the TLV61225 output voltage is also monitored internally. If the output voltage of the device reaches the internally programmed threshold, the voltage amplifier regulates the output voltage to this value.
The device has a built-in temperature sensor which monitors the internal IC junction temperature. If the temperature exceeds the programmed threshold (see Electrical Characteristics), the device stops operating. As soon as the IC temperature has decreased below the programmed threshold, it starts operating again. To prevent unstable operation close to the region of overtemperature threshold, a built-in hysteresis is implemented.
The device is enabled when the EN pin is set high and shut down when the EN pin is low. During shutdown, the converter stops switching and all internal control circuitry is turned off. In this case, the input voltage is connected to the output through the back-gate diode of the rectifying MOSFET. This means that voltage will always exist at the output, which can be as high as the input voltage or lower depending on the load.