ZHCSHT8Z July   1996  – June 2024 TLV431 , TLV431A , TLV431B

PRODUCTION DATA  

  1.   1
  2. 特性
  3. 应用
  4. 说明
  5. Pin Configuration and Functions
  6. Specifications
    1. 5.1 Absolute Maximum Ratings
    2. 5.2 ESD Ratings
    3. 5.3 Recommended Operating Conditions
    4. 5.4 Thermal Information
    5. 5.5 Electrical Characteristics for TLV431
    6. 5.6 Electrical Characteristics for TLV431A
    7. 5.7 Electrical Characteristics for TLV431B
    8. 5.8 Typical Characteristics
  7. Parameter Measurement Information
  8. Detailed Description
    1. 7.1 Overview
    2. 7.2 Functional Block Diagram
    3. 7.3 Feature Description
    4. 7.4 Device Functional Modes
      1. 7.4.1 Open Loop (Comparator)
      2. 7.4.2 Closed Loop
  9. Applications and Implementation
    1. 8.1 Application Information
    2. 8.2 Typical Applications
      1. 8.2.1 Comparator with Integrated Reference (Open Loop)
        1. 8.2.1.1 Design Requirements
        2. 8.2.1.2 Detailed Design Procedure
          1. 8.2.1.2.1 Basic Operation
          2. 8.2.1.2.2 Overdrive
          3. 8.2.1.2.3 Output Voltage and Logic Input Level
            1. 8.2.1.2.3.1 Input Resistance
        3. 8.2.1.3 Application Curves
      2. 8.2.2 Shunt Regulator/Reference
        1. 8.2.2.1 Design Requirements
        2. 8.2.2.2 Detailed Design Procedure
          1. 8.2.2.2.1 Programming Output/Cathode Voltage
          2. 8.2.2.2.2 Total Accuracy
          3. 8.2.2.2.3 Stability
        3. 8.2.2.3 Application Curve
    3. 8.3 Power Supply Recommendations
    4. 8.4 Layout
      1. 8.4.1 Layout Guidelines
      2. 8.4.2 Layout Example
  10. Device and Documentation Support
    1. 9.1 Documentation Support
      1. 9.1.1 Related Documentation
    2. 9.2 接收文档更新通知
    3. 9.3 支持资源
    4. 9.4 Trademarks
    5. 9.5 静电放电警告
    6. 9.6 术语表
  11. 10Revision History
  12. 11Mechanical, Packaging, and Orderable Information

封装选项

请参考 PDF 数据表获取器件具体的封装图。

机械数据 (封装 | 引脚)
  • DBZ|3
  • DBV|5
  • PK|3
  • LP|3
散热焊盘机械数据 (封装 | 引脚)
订购信息

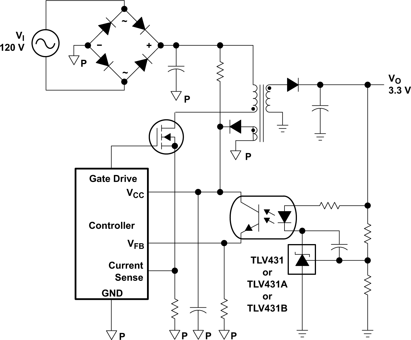
Application Information

Figure 8-1 shows the TLV431, TLV431A, or TLV431B used in a 3.3V isolated flyback supply. Output voltage VO can be as low as reference voltage VREF (1.24V ± 1%). The output of the regulator, plus the forward voltage drop of the optocoupler LED (1.24 + 1.4 = 2.64V), determine the minimum voltage that can be regulated in an isolated supply configuration. Regulated voltage as low as 2.7 Vdc is possible in the topology shown in Figure 8-1.

The 431 family of devices are prevalent in these applications, being designers go to choice for secondary side regulation. Due to this prevalence, this section will further go on to explain operation and design in both states of TLV431 that this application will see, open loop (Comparator + Vref) and closed loop (Shunt Regulator).

Further information about system stability and using a TLV431 device for compensation can be found in the application note Compensation Design With TL431 for UCC28600 (SLUA671).

TLV431 TLV431A TLV431B Flyback with Isolation Using TLV431, TLV431A, or TLV431B as Voltage Reference and Error Amplifier Figure 8-1 Flyback with Isolation Using TLV431, TLV431A, or TLV431B as Voltage Reference and Error Amplifier