ZHCSFL4 October 2016 TLV3541 , TLV3542 , TLV3544
PRODUCTION DATA.
TLV354x 是一种为视频、高速及其他应用而设计的 CMOS、轨至轨 I/O、高速、电压反馈 运算放大器。该器件可作为单路、双路或四路运算放大器使用。
该放大器 采用 100MHz 增益带宽和 150V/μs 转换率,而且具有稳定的单位增益,可作为 +1V/V 电压跟随器运行。
TLV354x 的额定电源范围为 2.7V 至 5.5V(±1.35V 至 ±2.75V)。但是,实际的电源电压可能介于 2.5V 至 5.5V(±1.25V 至 ±2.75V)之间。高于 7.5V(绝对最大值)的电源电压会对放大器造成永久性损坏。
典型特性部分介绍了随电源电压或温度而变化的某些参数。
TLV354x 的额定输入共模电压范围在电源轨基础上向外扩展了 100mV。此扩展范围由一个互补输入级实现:一个 N 通道输入差分对和一个与之并联的 P 通道差分对,如功能框图所示。当输入电压接近正轨,通常在 (V+) – 1.2V 至高于正电源电压 100mV 之间时,N 通道对有效;而当输入在低于负电源电压 100mV 至大约 (V+) – 1.2V 之间时,P 通道对打开。在介于 (V+) – 1.5V 和 (V+) – 0.9V 之间的典型值区域内,两个通道对都打开。此 600mV 转换区域可能会随工艺不同而波动 ±500mV。因此,此转换区域(两个输入级都打开)在低端上的范围介于 (V+) – 2.0V 至 (V+) – 1.5V 之间,在高端上的范围高达 (V+) – 0.9V 至 (V+) – 0.4V。
双折共源共栅从两个输入对中添加信号,并且将差分信号提供到 AB 类输出级。
采用具有共源晶体管的 AB 类输出级来实现轨至轨输出。对于高阻抗负载 (> 200Ω),输出电压摆幅通常在距离电源轨 100mV 范围内。在 10Ω 负载下,可在保持高开环增益的同时实现有用输出摆幅。请参阅有关输出电压摆幅与输出电流间的关系(Figure 13 和 Figure 14)的典型特性曲线。
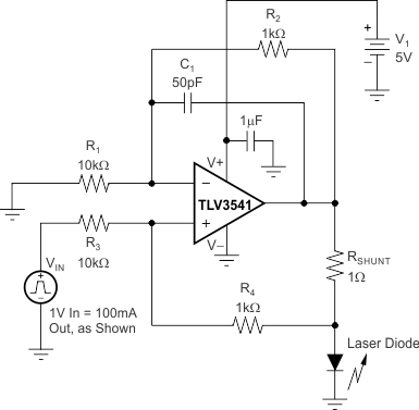
TLV354x 输出级可提供 ±100mA 的持续输出电流,并且在 5V 电源供电的条件下提供大约 2.7V 的输出摆幅,如Figure 20 中所示。为确保最大可靠性,不建议运行超过 ±100mA 的持续直流电流。请参阅有关输出电压摆幅与输出电流间的关系(Figure 13 和 Figure 14)的典型特性曲线。如需提供大于 ±100mA 的持续输出电流,可将 TLV354x 并行运行,如Figure 21 中所示。
Figure 20. 激光二极管驱动器
TLV354x 提供高达 200mA 的峰值电流,相当于典型短路电流。因此,还提供了片上热关断电路以保护 TLV354x 免受危险高结温损坏。当达到 160°C 时,保护电路会关断放大器。当结温被冷却至 +140°C 以下时,系统恢复正常运行。
Figure 21. 并行运行
TLV354x 输出级能够驱动标准后设终端 75Ω 视频电缆,如Figure 22 中所示。通过后设端接的传输线,该器件不能向其驱动器显示电容负载。正确后设终端 75Ω 电缆并不显示为电容;该器件可为 TLV354x 输出提供 150Ω 电阻负载。
Figure 22. 单电源视频线路驱动器
TLV3542 可用作 RGB 图形信号的放大器,通过信号的偏移和交流耦合在视频黑电平处具有零电压。请参阅 Figure 23。
TLV354x 系列运算放大器到 0.01% 精度的趋稳时间为 60ns,堪称驱动中高速采样模数转换器和缓冲参考电路的理想选择。TLV354x 系列不仅提供信号增益,同时还能有效缓冲模数转换器输入电容并实现电荷注入。对于 需要 高直流精度的应用,TI 建议使用 OPA350 系列。
Figure 24 展示了驱动模数转换器的 TLV3541。借助采用反相配置的 TLV3541,反馈电阻器的电容器可滤除信号中的高频噪声。
Figure 24. 由采用反相配置的 TLV3541 驱动 ADS7816
TLV354x 系列运算放大器可驱动宽范围的电容负载。不过在某些特定情况下,所有运算放大器都可能会变得不稳定。在确定稳定性时,运算放大器配置、增益和负载值不过是其中几个要考虑的因素。采用单位增益配置的运算放大器最容易受到电容负载的影响。电容负载受器件输出电阻和任何其他负载电阻的影响,在小信号响应中生成一个使相位裕度降低的极点。请参阅有关不同 CL 值对应的频率响应(Figure 6)的典型特性曲线,了解详细信息。
TLV354x 拓扑可增强驱动电容负载的能力。如采用单位增益,这些运算放大器在大电容负载下表现良好。请参阅有关推荐的 RS 与电容负载间的关系(Figure 7)和 频率响应与电容负载间的关系(Figure 8)的典型特性曲线,了解详细信息。
增强单位增益配置条件下电容负载驱动能力的方法之一就是给输出串联插入一个 10Ω 到 20Ω 的电阻,如Figure 25 中所示。此配置将大幅减少与大电容负载相关的振铃。请参阅有关频率响应与电容负载间的关系(Figure 8)的典型特性曲线。但是,如果电阻负载与电容负载并联,RS 会生成一个分压器。这种分压会在输出上引入直流误差并略微减少输出摆幅。此误差可能微不足道。例如,在 RL = 10kΩ 和 RS = 20Ω 的条件下,在输出上存在大约 0.2% 的误差。
Figure 25. 采用单位增益配置的系列电阻器可增强电容负载驱动能力
TLV354x 具有宽带宽、低输入偏置电流、低输入电压和低电流噪声,因此,这款宽带光电二极管互阻抗放大器非常适合低电压、单电源 应用。低电压噪声十分重要,因为光电二极管电容会在高频时导致电路的有效噪声增益增加。
如Figure 26 中所示,互阻抗设计的关键在于 TLV354x 的期望二极管电容(包括 TLV354x 的寄生输入共模和差模输入电容 (2 + 2) pF)、所需互阻抗增益 (RF) 以及增益带宽积 (GBW) (典型值 100MHz)。在确定好这三个变量后,可通过设置反馈电容器值 (CF) 来控制频率响应。
Figure 26. 互阻抗放大器
为实现平稳二阶巴特沃斯频率响应,必须如Equation 1 中所示设置反馈极点:

典型表面贴装电阻器具有大约 0.2pF 的寄生电容,必须将其从反馈电容的计算值中扣除。利用Equation 2 来计算带宽:

如果互阻抗带宽非常高,还可以使用高速 CMOS OPA355 (200MHz GBW) 或者 OPA655 (400MHz GBW)。
TLV354x 具有双重功能模式,可在电源电压大于 2.5V (±1.25V) 的条件下正常运行。TLV354x 的最大电源电压为 5.5V (±2.75V)。当达到 +160°C 时,保护电路会关断放大器。当结温被冷却至 +140°C 以下时,系统恢复正常运行。