ZHCSFW1 November   2016 TLV2314-Q1 , TLV314-Q1 , TLV4314-Q1

PRODUCTION DATA.  

  1. 特性
  2. 应用
  3. 说明
    1.     Device Images
      1.      EMIRR 与频率间的关系
  4. 修订历史记录
  5. 引脚配置和功能
    1.     引脚功能:TLV314-Q1
    2.     引脚功能:TLV2314-Q1
    3.     引脚功能:TLV4314-Q1
  6. 规格
    1. 6.1 绝对最大额定值
    2. 6.2 ESD 额定值
    3. 6.3 建议运行条件
    4. 6.4 热性能信息:TLV314-Q1
    5. 6.5 热性能信息:TLV2314-Q1
    6. 6.6 热性能信息:TLV4314-Q1
    7. 6.7 电气特性
    8. 6.8 典型特性
    9. 6.9 典型特性
  7. 详细 说明
    1. 7.1 概要
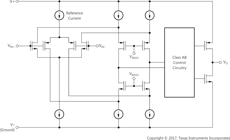
    2. 7.2 功能框图
    3. 7.3 特性 说明
      1. 7.3.1 工作电压
      2. 7.3.2 轨至轨输入
      3. 7.3.3 轨至轨输出
      4. 7.3.4 共模抑制比 (CMRR)
      5. 7.3.5 容性负载和稳定性
      6. 7.3.6 EMI 敏感性和输入滤波
    4. 7.4 器件功能模式
  8. 应用和实现
    1. 8.1 应用信息
    2. 8.2 典型应用
      1. 8.2.1 设计要求
      2. 8.2.2 详细设计流程
      3. 8.2.3 应用曲线
    3. 8.3 系统示例
  9. 电源建议
    1. 9.1 输入和 ESD 保护
  10. 10布局
    1. 10.1 布局指南
    2. 10.2 布局示例
  11. 11器件和文档支持
    1. 11.1 器件支持
      1. 11.1.1 开发支持
    2. 11.2 文档支持
      1. 11.2.1 相关文档
    3. 11.3 相关链接
    4. 11.4 社区资源
    5. 11.5 商标
    6. 11.6 静电放电警告
    7. 11.7 术语表
  12. 12机械、封装和可订购信息

封装选项

机械数据 (封装 | 引脚)
散热焊盘机械数据 (封装 | 引脚)
订购信息

功能框图

TLV314-Q1 TLV2314-Q1 TLV4314-Q1 ai_simpl_schem_bos563.gif