SLAS579A April 2009 – June 2015 TLV2553-Q1
PRODUCTION DATA.
NOTE
Information in the following applications sections is not part of the TI component specification, and TI does not warrant its accuracy or completeness. TI’s customers are responsible for determining suitability of components for their purposes. Customers should validate and test their design implementation to confirm system functionality.
As with most SAR ADCs, the inputs of the TLV2553-Q1 are not high-impedance ports. At the start of the sampling phase, the selected input channel experiences a load current, as the internal analog switches close and the sampling capacitor starts to charge (or discharge). This load current decays over time and varies in a non-linear fashion with respect to input voltage.
The load current is supplied by the input signal source which has non-zero output impedance. As a result, the load current drops non-zero voltage across the output impedance of the signal source creating a time-decaying, non-linear error between the signal source output and the ADC input. This is called sampling error, and if the sampling error does not decay to less than 1 LSB before the end of the sampling window when the sampling switch opens and conversion begins, the ADC output is inaccurate.
The rate of decay of the sampling error and its non-linearity over input voltage are highly sensitive to source impedance. In other words, for larger values of source impedance, the sampling error decays more slowly over time, resulting in greater residual error at the end of the sampling window that is also more non-linear over the ADC input voltage range. Non-linearity in the ADC input translates to non-linearity or harmonic distortion in the ADC output. Harmonic distortion degrades ADC resolution and translates to a decrease in the ADC’s effective number of bits (ENOB). Therefore, driving the ADC input with a low-impedance source is critical for conversion accuracy.
In addition to keeping source impedance as low as possible, TI recommends the following measures for minimizing input sampling error and harmonic distortion associated with the TLV2553-Q1 while operating the device at maximum 200KSPS throughput:

| Rsource = 50 Ω | ƒs = 200KSPS |
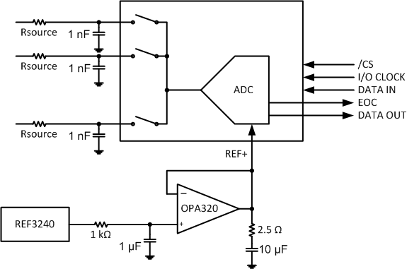
Figure 41 shows a typical application where the TLV2553-Q1 is used to acquire multiple AC signals while operating at its maximum sampling rate of 200KSPS.
Figure 41. Typical Application Block Diagram
The design is optimized for superior dynamic performance (low harmonic distortion, high ENOB) while the ADC is multiplexing input channels at maximum sampling rate. Of course, the underlying assumption, based on Application Information, is that the bandwidths of the input signals are much less than 100 kHz. For example, according to Figure 40, the TLV2553-Q1 provides better than 11.5 ENOB for AC inputs below 10 kHz.
Good dynamic performance while the ADC is multiplexing inputs at maximum sampling rate requires low source impedance on the input channels being addressed. To make the input source impedance less sensitive to line inductance, especially in cases where the signal sources may be located far away from the ADC, it may be necessary to use operational amplifier buffers located close to the ADC input pins.
The procedure for estimating the maximum tolerable value of input source impedance on a given channel for achieving the desired ENOB (for example ENOB > 11.5) in a multiplexed application is as follows:
The external 1-nF decoupling capacitors (recommend C0G/NP0 type for constant capacitance versus voltage) on the input channels are required for supplying the instantaneous change in the ADC’s load current demand during the sampling phase after an input channel is selected. In other words, the decoupling capacitor effectively reduces the output impedance of the source at high frequencies.
Similarly, the reference pin also requires decoupling for low output impedance at high frequency. However, the larger magnitude of reference pin load currents during the ADC conversion phase necessitates a decoupling capacitor of a much higher value. The extra ESR (2.5 Ω) is required for stabilizing the OPA320 output as it drives the 10-μF load.
The OPA320 is a wide-band, low-noise, low-power operational amplifier that is unity gain stable and can operate on a single +5-V system supply while supporting rail-to-rail signal swing at its input and output. These properties make it an ideal choice for being used as a high-precision (stable, low-noise) reference buffer that has enough loop gain over frequency to support low output impedance over a wide bandwidth.
Figure 42 was generated by sweeping Rsource between 50 Ω and 1 kΩ following the procedure detailed in Detailed Design Procedure.

| ƒIN = 1 kHz | ƒs = 200KSPS |