ZHCSHJ3F March   2001  – August 2016 TLV2370 , TLV2371 , TLV2372 , TLV2373 , TLV2374 , TLV2375

PRODUCTION DATA.  

  1. 特性
  2. 应用
  3. 说明
    1.     运算放大器
  4. 修订历史记录
  5. Device Comparison Tables
  6. Pin Configuration and Functions
    1.     Pin Functions: TLV2370
    2.     Pin Functions: TLV2371
    3.     Pin Functions: TLV2372
    4.     Pin Functions: TLV2373
    5.     Pin Functions: TLV2374
    6.     Pin Functions: TLV2375
  7. Specifications
    1. 7.1 Absolute Maximum Ratings
    2. 7.2 Recommended Operating Conditions
    3. 7.3 Thermal Information: TLV2370
    4. 7.4 Thermal Information: TLV2371
    5. 7.5 Thermal Information: TLV2372
    6. 7.6 Thermal Information: TLV2373
    7. 7.7 Thermal Information: TLV2374
    8. 7.8 Thermal Information: TLV2375
    9. 7.9 Electrical Characteristics
  8. Typical Characteristics
  9. Detailed Description
    1. 9.1 Overview
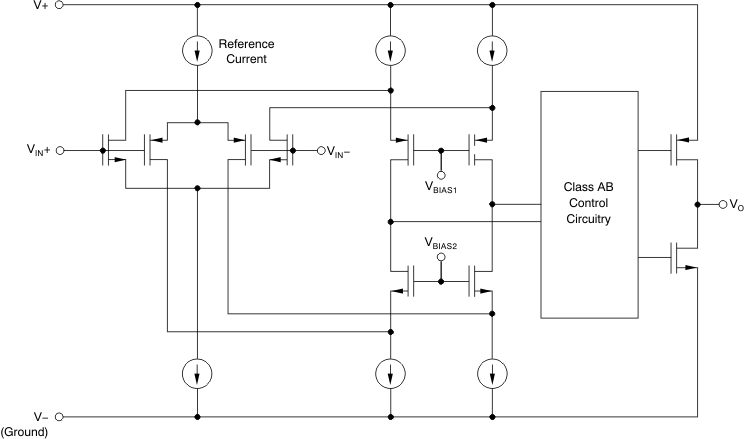
    2. 9.2 Functional Block Diagram
    3. 9.3 Feature Description
      1. 9.3.1 Rail-to-Rail Input Operation
      2. 9.3.2 Driving a Capacitive Load
      3. 9.3.3 Offset Voltage
      4. 9.3.4 General Configurations
      5. 9.3.5 Shutdown Function
    4. 9.4 Device Functional Modes
  10. 10Application and Implementation
    1. 10.1 Application Information
    2. 10.2 Typical Application
      1. 10.2.1 Design Requirements
      2. 10.2.2 Detailed Design Procedure
      3. 10.2.3 Application Curve
  11. 11Power Supply Recommendations
  12. 12Layout
    1. 12.1 Layout Guidelines
    2. 12.2 Layout Example
    3. 12.3 Power Dissipation Considerations
  13. 13器件和文档支持
    1. 13.1 文档支持
      1. 13.1.1 相关文档
    2. 13.2 相关链接
    3. 13.3 接收文档更新通知
    4. 13.4 社区资源
    5. 13.5 商标
    6. 13.6 静电放电警告
    7. 13.7 Glossary
  14. 14机械、封装和可订购信息

封装选项

机械数据 (封装 | 引脚)
散热焊盘机械数据 (封装 | 引脚)
订购信息

Functional Block Diagram

TLV2370 TLV2371 TLV2372 TLV2373 TLV2374 TLV2375 ai_schematic_bos073.gif