ZHCSFF9 September   2016 TLV171 , TLV2171 , TLV4171

PRODUCTION DATA.  

  1. 特性
  2. 应用
  3. 说明
  4. 修订历史记录
  5. 引脚配置和功能
  6. 技术规格
    1. 6.1 绝对最大额定值
    2. 6.2 ESD 额定值
    3. 6.3 建议的工作条件
    4. 6.4 热性能信息:TLV171
    5. 6.5 热性能信息:TLV2171
    6. 6.6 热性能信息:TLV4171
    7. 6.7 电气特性
    8. 6.8 典型特性
  7. 详细 说明
    1. 7.1 概述
    2. 7.2 功能框图
    3. 7.3 特性 说明
      1. 7.3.1 工作特性
      2. 7.3.2 反相保护
      3. 7.3.3 电气过载
      4. 7.3.4 容性负载和稳定性
    4. 7.4 器件功能模式
      1. 7.4.1 共模电压范围
      2. 7.4.2 过载恢复
  8. 应用和实现
    1. 8.1 应用信息
    2. 8.2 典型应用
      1. 8.2.1 设计要求
      2. 8.2.2 详细设计流程
      3. 8.2.3 应用曲线
  9. 电源相关建议
  10. 10布局
    1. 10.1 布局准则
    2. 10.2 布局示例
  11. 11器件和文档支持
    1. 11.1 器件支持
      1. 11.1.1 开发支持
        1. 11.1.1.1 TINA-TI™(免费软件下载)
        2. 11.1.1.2 DIP 适配器 EVM
        3. 11.1.1.3 通用运放 EVM
        4. 11.1.1.4 TI 高精度设计
        5. 11.1.1.5 WEBENCH滤波器设计器
    2. 11.2 文档支持
      1. 11.2.1 相关文档
    3. 11.3 相关链接
    4. 11.4 接收文档更新通知
    5. 11.5 社区资源
    6. 11.6 商标
    7. 11.7 静电放电警告
    8. 11.8 Glossary
  12. 12机械、封装和可订购信息

封装选项

机械数据 (封装 | 引脚)
散热焊盘机械数据 (封装 | 引脚)
订购信息

详细 说明

概述

TLVx171 系列运算放大器可提供出色的总体性能,因此,这类器件非常适合多种通用 应用。仅为 2µV/°C 的出色零点漂移,可在整个温度范围内提供极佳的稳定性。此外,该器件系列可提供出色的总体性能,以及高共模抑制比 (CMRR)、电源抑制比 (PSRR) 和开环电压增益 (AOL)。

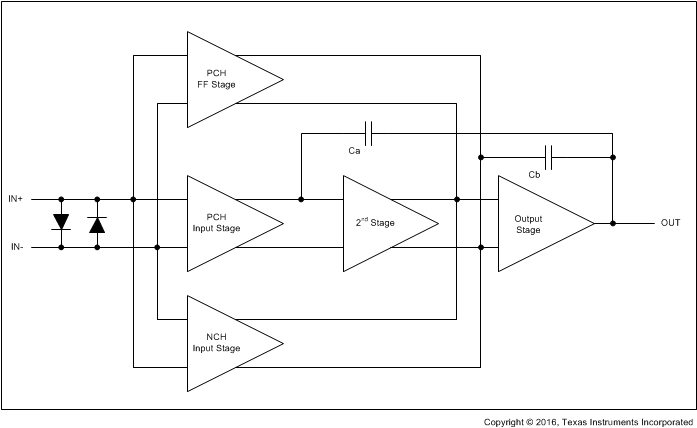
功能框图

TLV171 TLV2171 TLV4171 fbd_sbos783.gif

特性 说明

工作特性

TLVx171 系列放大器的额定工作电压范围在单通道电源条件下为 2.7V 至 36V(±1.35V 至 ±18V,双通道电源)。多种技术规格适用于 –40°C 至 +125°C 的温度范围。典型特性部分提供的参数可能随工作电压或温度的不同出现显著变化。

反相保护

TLVx171 系列具有内部反相保护。当输入驱动超出线性共模范围时,许多运算放大器会发生相位反转。这是同相电路中输入驱动超出额定共模电压范围时的常见现象,会导致输出反向进入相对的电源轨。TLVx171 的输入采用过大的共模电压来防止相位反转。或者,输出限制至适当的电源轨。Figure 26中显示了这个特性。

TLV171 TLV2171 TLV4171 tc_no_phase_reverse_bos782.gif Figure 26. 无相位反转

电气过载

设计人员经常会问到关于运算放大器承受电气过载能力的问题。这些问题侧重于器件输入,同时也会涉及电源引脚甚至输出引脚。这些不同的引脚功能均具有由特定半导体制造工艺和连接到引脚的特定电路的电压击穿特性决定的电应力限制。此外,这些电路均内置内部静电放电 (ESD) 保护功能,可在产品组装之前和组装过程中保护电路不受意外 ESD 事件的影响。

充分了解 ESD 基本电路及其与电气过载事件的关联性会有所帮助。Figure 27 所示为 TLVx171 中的 ESD 电路(用虚线区域指示)。ESD 保护电路涉及多个电流驱动二极管。这些二极管从输入和输出引脚方向连接回内部供电线路,并且均连接到运算放大器的内部吸收器件。该保护电路在电路正常工作时处于未激活状态。

TLV171 TLV2171 TLV4171 ai_esd_sbos782.gif Figure 27. 与典型电路应用相关的等效内部 ESD 电路

ESD 事件可产生短时高电压脉冲,随后在通过半导体器件放电时转换为短时高电流脉冲。ESD 保护电路可围绕运算放大器核心提供电流路径,防止对核心造成损坏。保护电路吸收的能量将以热量形式耗散。

当 ESD 电压作用于两个或多个放大器引脚时,电流将流经一个或多个驱动二极管。根据电流所选路径,该路径上的吸收器件可能激活。吸收器件具有触发或阈值电压,该电压介于 TLVx171 的正常工作电压和器件击穿电压之间。超出该阈值后,吸收器件会迅速激活并将电源轨两端电压稳定在安全水平。

当运算放大器接入某个电路(如Figure 27 中所示)时,ESD 保护组件将保持未激活状态并且不会介入应用电路的运行。然而,如果施加的电压超出某个特定引脚的工作电压范围,可能会引起一些问题。如果出现这种情况,部分内部 ESD 保护电路可能处于导通状态并传导电流。此类电流将流经驱动二极管路径,但很少涉及吸收器件。

Figure 27 给出了一个具体示例,其中输入电压 (VIN) 高于正电源电压 (V+) 500mV 甚至更多。电路中将发生的大多数情况取决于电源特性。如果 V+ 能够吸收电流,那么上面的一个输入导向二极管就会导通,并将电流传导至 V+。越来越高的 VIN 会带来过高的电流。因此,本产品说明书的规格建议 应用 将输入电流限制为 10mA。

如果电源无法吸收电流,VIN 就会将电流拉至运算放大器,然后将其用作正电源。这种情况比较危险,因为该电压可能会超出运算放大器的绝对最大额定值。

另一个常见问题是,如果在电源(V+ 或 V–)为 0V 时向输入施加输入信号,放大器如何回应。同样,具体结果取决于电源在 0V 或低于输入信号幅值时的特性。如果电源呈现高阻抗状态,输入源通过导流二极管提供运算放大器电流。但该状态并非正常偏置条件,放大器极有可能无法正常工作。如果电源表现为低阻态,则通过钳位二极管的电流将变得非常大。电流水平取决于输入源的供电能力以及输入路径中的所有电阻。

如果不确定电源对该电流的吸收能力,可在电源引脚处外接齐纳二极管;请参阅Figure 27。选择齐纳电压可确保二极管不会在正常运行过程中导通。但齐纳电压必须足够低,以便齐纳二极管在电源引脚电压超过安全工作电压时导通。

TLVx171 的输入引脚通过背对背二极管获得保护,避免因差分电压过大而受损;请参阅Figure 27。在大多数电路 应用中,输入保护电路没有任何作用。但在低增益或 G = 1 的电路中,快速斜升的输入信号会导致这些二极管发生正向偏置。原因是放大器输出对于这种输入斜升变化的响应速度较慢。如果输入信号的变化速度足以实现上述正向偏置,则输入信号电流应限制在 10mA 或更低。如果未对输入信号电流进行限定,可使用输入串联电阻限制输入信号电流。该输入串联电阻会降低 TLVx171 的低噪声性能。Figure 27 所示为使用限流反馈电阻的示例配置。

容性负载和稳定性

TLVx171 的动态特性针对常见工作条件进行了优化。低闭环增益和高容性负载的组合会减少放大器的相位裕量并可导致增益峰值或振荡。因此,高容性负载必须与输出隔离。实现此隔离的最简单方法就是增加一个与输出串联的小电阻器(例如,等于 50Ω 的 ROUT)。Figure 28Figure 29 显示了小信号过冲和容性负载在不同 ROUT 值时的关系图。另请参阅 应用 公告 AB-028 《反馈曲线图定义运算放大器交流性能》,获得分析技巧和应用电路的详细信息。

TLV171 TLV2171 TLV4171 tc_small-sig_ovrst_cap_load_g1_sbos783.gif
100mV 输出阶跃,G = 1,RL = 10kΩ
Figure 28. 小信号过冲与容性负载间的关系
TLV171 TLV2171 TLV4171 tc_small-sig_ovrst_cap_load_g-1_sbos783.gif
100mV 输出阶跃,G = –1,RL = 10kΩ
Figure 29. 小信号过冲与容性负载间的关系

器件功能模式

共模电压范围

为了实现正常运行,TLVx171 系列的输入共模电压范围扩展至低于负电源轨 100mV 并且在顶轨 2V 之内。

此系列器件可在超出顶轨 100mV 的完整轨至轨输入范围内运行,但是在顶轨 2V 之内运行时,性能会受到影响。

过载恢复

过载恢复定义为运算放大器输出从饱和状态恢复到线性状态所需的时间。当输出电压由于高输入电压或高增益而超过额定工作电压时,运算放大器的输出器件进入饱和区。器件进入饱和状态后,输出器件中的载流子需要经过一段时间才能恢复正常状态。当载流子恢复至平衡状态后,器件以正常压摆率进行转换。因此,过载时的传播延迟等于过载恢复时间与转换时间的总和。TLVx171 的过载恢复时间大约为 2µs。