ZHCSNE3 June   2021 TLIN2022A-Q1

PRODUCTION DATA  

  1. 特性
  2. 应用
  3. 说明
  4. 说明(续)
  5. Revision History
  6. Pin Configuration and Functions
  7. Specifications
    1. 7.1 Absolute Maximum Ratings
    2. 7.2 ESD Ratings
    3. 7.3 ESD Ratings - IEC
    4. 7.4 Thermal Information
    5. 7.5 Recommended Operating Conditions
    6. 7.6 Electrical Characteristics
    7. 7.7 Duty Cycle Characteristics
    8. 7.8 Switching Characteristics
    9. 7.9 Typical Characteristics
  8. Parameter Measurement Information
  9. Detailed Description
    1. 9.1 Overview
    2. 9.2 Functional Block Diagram
    3. 9.3 Feature Description
      1. 9.3.1  LIN (Local Interconnect Network) Bus
        1. 9.3.1.1 LIN Transmitter Characteristics
        2. 9.3.1.2 LIN Receiver Characteristics
          1. 9.3.1.2.1 Termination
      2. 9.3.2  TXD
      3. 9.3.3  RXD (Receive Output)
      4. 9.3.4  VSUP (Supply Voltage)
      5. 9.3.5  GND (Ground)
      6. 9.3.6  EN (Enable Input)
      7. 9.3.7  Protection Features
      8. 9.3.8  TXD Dominant Time Out (DTO)
      9. 9.3.9  Bus Stuck Dominant System Fault: False Wake-Up Lockout
      10. 9.3.10 Thermal Shutdown
      11. 9.3.11 Undervoltage on VSUP
      12. 9.3.12 Unpowered Device and LIN Bus
    4. 9.4 Device Functional Modes
      1. 9.4.1 Normal Mode
      2. 9.4.2 Sleep Mode
      3. 9.4.3 Standby Mode
      4. 9.4.4 Wake-Up Events
        1. 9.4.4.1 Wake-Up Request (RXD)
        2. 9.4.4.2 Mode Transitions
  10. 10Application Information Disclaimer
    1. 10.1 Application Information
    2. 10.2 Typical Application
      1. 10.2.1 Design Requirements
      2. 10.2.2 Detailed Design Procedures
        1. 10.2.2.1 Normal Mode Application Note
        2. 10.2.2.2 Standby Mode Application Note
        3. 10.2.2.3 TXD Dominant State Timeout Application Note
      3. 10.2.3 Application Curves
  11. 11Layout
    1. 11.1 Layout Guidelines
    2. 11.2 Layout Example
  12. 12Device and Documentation Support
    1. 12.1 Documentation Support
      1. 12.1.1 Related Documentation
    2. 12.2 接收文档更新通知
    3. 12.3 支持资源
    4. 12.4 Trademarks
    5. 12.5 Electrostatic Discharge Caution
    6. 12.6 Glossary
  13. 13Mechanical, Packaging, and Orderable Information

封装选项

机械数据 (封装 | 引脚)
散热焊盘机械数据 (封装 | 引脚)
订购信息

说明

TLIN2022A-Q1 是一款双路本地互连网络 (LIN) 物理层收发器,集成了唤醒和保护功能,符合 LIN 2.0、LIN 2.1、LIN 2.2、LIN 2.2A 和 ISO/DIS 17987–4 标准。LIN 是一根单线制双向总线,通常用于低速车载网络,数据传输速率高达 20kbps。TLIN2022A-Q1 旨在为 12V 和 24V 应用提供支持,具有更宽的工作电压范围和额外的总线故障保护。

LIN 接收器支持高达 100kbps 的数据传输速率,从而更快速地执行内联编程TLIN2022A-Q1 使用一个可降低电磁辐射 (EME) 的限流波形整形驱动器将 TXD 输入上的 LIN 协议数据流转化为 LIN 总线信号。接收器将数据流转化为逻辑电平信号,此信号通过开漏 RXD 引脚发送到微处理器。休眠模式可实现超低电流消耗,该模式允许通过 LIN 总线或 EN 引脚实现唤醒。

器件信息
器件型号封装(1)封装尺寸(标称值)
TLIN2022A-Q1SOIC (14) (D)5.00mm x 8.65mm
VSON (14) (DMT)3.00mm x 4.50mm
如需了解所有可用封装,请参阅数据表末尾的可订购产品附录。
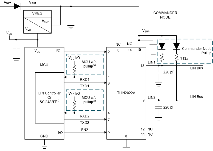
GUID-20210513-CA0I-FWG5-RQJS-B3GWVB1FPNXD-low.gif简化版原理图,指挥官模式
GUID-20210513-CA0I-6CLM-MC3S-MR7PT3KNRNJF-low.gif简化版原理图,响应者模式