ZHCSIO0A December   2017  – August 2018 TLC6C5724-Q1

PRODUCTION DATA.  

  1. 特性
  2. 应用
  3. 说明
    1.     典型应用原理图
  4. 修订历史记录
  5. Pin Configuration and Functions
    1.     Pin Functions
  6. Specifications
    1. 6.1 Absolute Maximum Ratings
    2. 6.2 ESD Ratings
    3. 6.3 Recommended Operating Conditions
    4. 6.4 Thermal Information
    5. 6.5 Electrical Characteristics
    6. 6.6 Timing Requirements
    7. 6.7 Switching Characteristics
    8. 6.8 Typical Characteristics
  7. Detailed Description
    1. 7.1 Overview
    2. 7.2 Functional Block Diagram
    3. 7.3 Feature Description
      1. 7.3.1 Maximum Constant-Sink-Current Setting
      2. 7.3.2 Brightness Control and Dot Correction
      3. 7.3.3 Grayscale Configuration
        1. 7.3.3.1 PWM Auto Repeat
        2. 7.3.3.2 PWM Timing Reset
      4. 7.3.4 Diagnostics
        1. 7.3.4.1  LED Diagnostics
        2. 7.3.4.2  Adjacent-Pin-Short Check
        3. 7.3.4.3  IREF Short and IREF Open Detection
        4. 7.3.4.4  Pre-Thermal Warning Flag
        5. 7.3.4.5  Thermal Error Flag
        6. 7.3.4.6  Negate Bit Toggle
        7. 7.3.4.7  LOD_LSD Self-Test
        8. 7.3.4.8  ERR Pin
        9. 7.3.4.9  ERROR Clear
        10. 7.3.4.10 Global Reset
        11. 7.3.4.11 Slew Rate Control
        12. 7.3.4.12 Channel Group Delay
    4. 7.4 Device Functional Modes
      1. 7.4.1 Power Up
      2. 7.4.2 Device Initialization
      3. 7.4.3 Fault Mode
      4. 7.4.4 Normal Operation
    5. 7.5 Programming
      1. 7.5.1 Register Write and Read
        1. 7.5.1.1 FC-BC-DC Write
          1. 7.5.1.1.1 FC Data Write
          2. 7.5.1.1.2 BC Data Write
          3. 7.5.1.1.3 DC Data Write
        2. 7.5.1.2 Grayscale Data Write
        3. 7.5.1.3 Special Command Function
          1. 7.5.1.3.1 GS Read
          2. 7.5.1.3.2 FC-BC-DC Read
          3. 7.5.1.3.3 Status Information Data Read
    6. 7.6 Register Maps
      1. 7.6.1 GRAYSCALE Registers
        1. 7.6.1.1 OUTn_GS Register (Offset = 0h)
          1. Table 25. OUTn_GS Register Field Descriptions
      2. 7.6.2 FC-BC-DC Registers
        1. 7.6.2.1 FC-BC-DC Register (Offset = 1h)
          1. Table 28. FC-BC-DC Register Field Descriptions
      3. 7.6.3 SID Registers
        1. 7.6.3.1 SID Register (Offset = 2h)
          1. Table 31. SID Register Field Descriptions
  8. Application and Implementation
    1. 8.1 Application Information
    2. 8.2 Typical Application
      1. 8.2.1 Design Requirements
      2. 8.2.2 Detailed Design Procedure
      3. 8.2.3 Application Curves
  9. Power Supply Recommendations
  10. 10Layout
    1. 10.1 Layout Guidelines
    2. 10.2 Layout Example
  11. 11器件和文档支持
    1. 11.1 接收文档更新通知
    2. 11.2 社区资源
    3. 11.3 商标
    4. 11.4 静电放电警告
    5. 11.5 术语表
  12. 12机械、封装和可订购信息

封装选项

机械数据 (封装 | 引脚)
散热焊盘机械数据 (封装 | 引脚)
订购信息

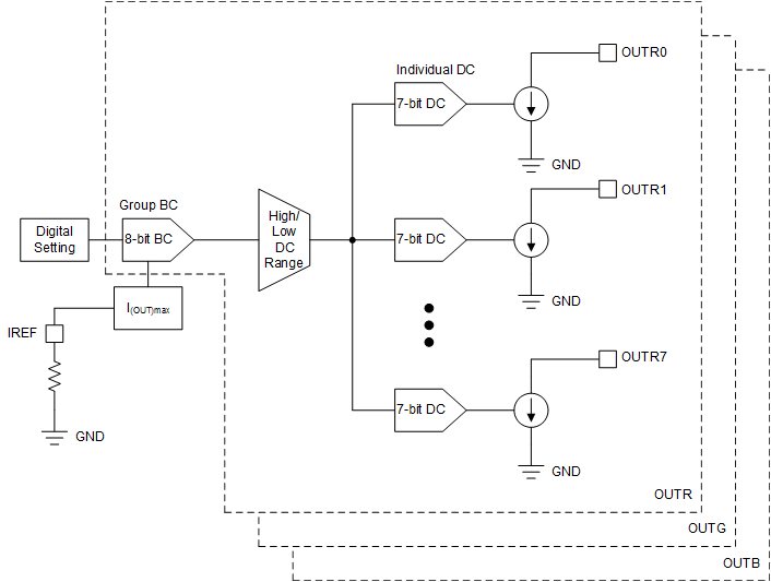
Brightness Control and Dot Correction

The TLC6C5724-Q1 device implements an 8-bit group brightness control (BC) and 7-bit individual dot correction (DC) to calibrate the output current. The 24 output channels are divided into three groups: OUTRn, OUTGn, and OUTBn. Each group contains 8 output channels. There are two configurable ranges for the DC value of each group. One is the low DC range with output current from 0 to 66.7% I(OUT)max. The other is the high DC range with output current from 33.3% I(OUT)max to 100% I(OUT)max. The IREF resistor, BC, DC, and DC range together determine the channel output current, as shown in Figure 21. Equation 2 and Equation 3 are the detailed output current calculation formulas.

Equation 2 determines the output sink current for each color group when DC is in the high adjustment range.

Equation 2. TLC6C5724-Q1 High_Range-slasek2.gif

Equation 3 determines the output sink current for each color group when DC is in the low adjustment range.

Equation 3. TLC6C5724-Q1 Low_Range-slasek2.gif
TLC6C5724-Q1 BC_DC_Block-slasek2-.gifFigure 21. Brightness Control and Dot Correction Block Diagram