SLVS004I April   1979  – August 2016 TL317

PRODUCTION DATA.  

  1. Features
  2. Applications
  3. Description
  4. Revision History
  5. Pin Configuration and Functions
  6. Specifications
    1. 6.1 Absolute Maximum Ratings
    2. 6.2 ESD Ratings
    3. 6.3 Recommended Operating Conditions
    4. 6.4 Thermal Information
    5. 6.5 Electrical Characteristics
    6. 6.6 Typical Characteristic
  7. Detailed Description
    1. 7.1 Overview
    2. 7.2 Functional Block Diagrams
    3. 7.3 Feature Description
      1. 7.3.1 NPN Darlington Output Drive
      2. 7.3.2 Programmable Feedback
    4. 7.4 Device Functional Modes
      1. 7.4.1 Normal Operation
      2. 7.4.2 Operation With Low Input Voltage
      3. 7.4.3 Operation in Light Loads
  8. Application and Implementation
    1. 8.1 Application Information
    2. 8.2 Typical Applications
      1. 8.2.1 Adjustable Voltage Regulator
        1. 8.2.1.1 Design Requirements
        2. 8.2.1.2 Detailed Design Procedure
        3. 8.2.1.3 Application Curve
      2. 8.2.2 0-V to 30-V Regulator Circuit
      3. 8.2.3 Regulator Circuit With Improved Ripple Rejection
      4. 8.2.4 Precision Current-Limiter Circuit
      5. 8.2.5 Tracking Preregulator Circuit
      6. 8.2.6 Slow-Turnon 15-V Regulator Circuit
      7. 8.2.7 50-mA Constant-Current Battery-Charger Circuit
      8. 8.2.8 Current-Limited 6-V Charger
      9. 8.2.9 High-Current Adjustable Regulator
  9. Power Supply Recommendations
  10. 10Layout
    1. 10.1 Layout Guidelines
    2. 10.2 Layout Example
  11. 11Device and Documentation Support
    1. 11.1 Receiving Notification of Documentation Updates
    2. 11.2 Community Resources
    3. 11.3 Trademarks
    4. 11.4 Electrostatic Discharge Caution
    5. 11.5 Glossary
  12. 12Mechanical, Packaging, and Orderable Information

封装选项

机械数据 (封装 | 引脚)
散热焊盘机械数据 (封装 | 引脚)
订购信息

7 Detailed Description

7.1 Overview

The TL317 device is an adjustable three-terminal positive-voltage regulator capable of supplying up to 100 mA over an output-voltage range of 1.25 V to 32 V. It requires only two external resistors to set the output voltage. The TL317 device is versatile in its applications, including uses in programmable output regulation and local on-card regulation. Also, by connecting a fixed resistor between the ADJUSTMENT and OUTPUT terminals, the TL317 device can function as a precision current regulator. An optional output capacitor can be added to improve transient response. The ADJUSTMENT terminal can be bypassed to achieve very high ripple-rejection ratios, which are difficult to achieve with standard three-terminal regulators.

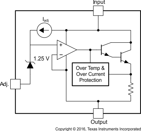
7.2 Functional Block Diagrams

TL317 fbd.gif Figure 2. Equivalent Schematic
TL317 schematic_lvs004.gif
All component values shown are nominal
Figure 3. Detailed Schematic

7.3 Feature Description

7.3.1 NPN Darlington Output Drive

NPN Darlington output topology provides naturally low output impedance and an output capacitor is optional.

7.3.2 Programmable Feedback

An internal amplifier with 1.25-V offset input at the ADJUSTMENT terminal provides easy output voltage or current (not both) programming. For current regulation applications, a single resistor whose resistance value is 1.25 V / IO and power rating is greater than (1.25 V)2 / R must be used. For voltage regulation applications, two resistors set the output voltage as described in Adjustable Voltage Regulator.

7.4 Device Functional Modes

7.4.1 Normal Operation

The device OUTPUT pin sources current necessary to make the OUTPUT pin 1.25 V greater than the ADJUSTMENT pin to provide output regulation

7.4.2 Operation With Low Input Voltage

The device requires 2.5 V of headroom (VI – VO) to regulate the OUTPUT. With less headroom, the OUTPUT voltage of the device may be below the desired setpoint.

7.4.3 Operation in Light Loads

The device passes its bias current to the OUTPUT pin. The load or feedback must consume this minimum current for regulation or the output may be too high. The minimum current require to regulate is provided in the Electrical Characteristics, so the series resistance used to set the output voltage is recommended to be VO / IMIN to ensure regulation at all times.