ZHCSA03C july   2012  – november 2020 TL1431-SP

PRODUCTION DATA  

  1.   1
  2. 特性
  3. 应用
  4. 说明
  5. Revision History
  6. Pin Configuration and Functions
  7. Specifications
    1. 6.1 Absolute Maximum Ratings
    2. 6.2 ESD Ratings
    3. 6.3 Recommended Operating Conditions
    4. 6.4 Thermal Information
    5. 6.5 Electrical Characteristics
    6. 6.6 Typical Characteristics
  8. Parameter Measurement Information
  9. Detailed Description
    1. 8.1 Overview
    2. 8.2 Functional Block Diagram
    3. 8.3 Feature Description
    4. 8.4 Device Functional Modes
      1. 8.4.1 Open Loop (Comparator)
      2. 8.4.2 Closed Loop
  10. Application and Implementation
    1. 9.1 Application Information
    2. 9.2 Typical Application
      1. 9.2.1 Design Requirements
      2. 9.2.2 Detailed Design Procedure
      3. 9.2.3 Programming Output/Cathode Voltage
      4. 9.2.4 Total Accuracy
      5. 9.2.5 Stability
      6. 9.2.6 Start-up Time
      7. 9.2.7 Application Curve
      8. 9.2.8 System Examples
  11. 10Power Supply Recommendations
  12. 11Layout
    1. 11.1 Layout Guidelines
    2. 11.2 Layout Example
  13. 12Device and Documentation Support
    1. 12.1 Documentation Support
      1. 12.1.1 Related Documentation
    2. 12.2 接收文档更新通知
    3. 12.3 支持资源
    4. 12.4 Trademarks
    5. 12.5 静电放电警告
    6. 12.6 术语表
  14. 13Mechanical, Packaging, and Orderable Information

封装选项

机械数据 (封装 | 引脚)
散热焊盘机械数据 (封装 | 引脚)
订购信息

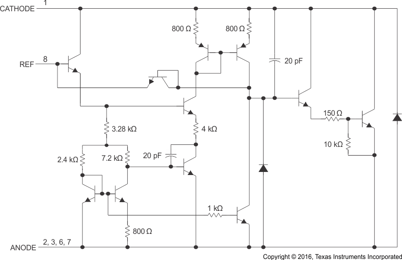
Feature Description

TL1431 consists of an internal reference and amplifier that outputs a sink current base on the difference between the reference pin and the virtual internal pin. The sink current is produced by the internal Darlington pair, shown in Detailed Schematic. A Darlington pair is used in order for this device to be able to sink a maximum current of 100 mA. When operated with enough voltage headroom (≥ 2.5 V) and cathode current (IKA), TL1431 forces the reference pin to 2.5 V. However, the reference pin can not be left floating, as it needs IREF ≥ 5 µA (see Electrical Characteristics – TL1431-SP). This is because the reference pin is driven into an npn, which needs base current to operate properly. When feedback is applied from the cathode and reference pins, TL1431 behaves as a Zener diode, regulating to a constant voltage dependent on current being supplied into the cathode. This is due to the internal amplifier and reference entering the proper operating regions. The same amount of current needed in the above feedback situation must be applied to this device in open loop, servo, or error amplifying implementations in order for it to be in the proper linear region giving TL1431 enough gain. Unlike many linear regulators, TL1431 is internally compensated to be stable without an output capacitor between the cathode and anode. However, if desired an output capacitor can be used as a guide to assist in choosing the correct capacitor to maintain stability.

GUID-BC02D1EE-997A-4A86-B087-B4A3400ABACE-low.gifFigure 8-1 Symbol
GUID-DB64D56A-1AB2-477C-9FB2-25C414594218-low.gif Figure 8-2 Equivalent Schematic