ZHCS931A May 2012 – March 2015 TAS5612LA
PRODUCTION DATA.
FR-4 Glass Epoxy material with 1 oz. (35 μm) is recommended for use with the TAS5612LA. The use of this material can provide for higher power output, improved thermal performance, and better EMI margin (due to lower PCB trace inductance.
The large capacitors used in conjunction with each full-bridge, are referred to as the PVDD capacitors. These capacitors should be selected for proper voltage margin and adequate capacitance to support the power requirements. In practice, with a well designed system power supply, 1000 μF, 50 V should support most applications. The PVDD capacitors should be low ESR type because they are used in a circuit associated with high-speed switching.
To design an amplifier that has robust performance, passes regulatory requirements, and exhibits good audio performance, good quality decoupling capacitors should be used. In practice, X5R or better should be used in this application.
The voltage of the decoupling capacitors should be selected in accordance with good design practices. Temperature, ripple current, and voltage overshoot must be considered. This fact is particularly true in the selection of the close decoupling capacitor that is placed on the power supply to each half-bridge. It must withstand the voltage overshoot of the PWM switching, the heat generated by the amplifier during high power output, and the ripple current created by high power output. A minimum voltage rating of 50 V is required for use with a 32.5-V power supply.
See to the TAS5614LADDVEVM User's Guide, SLAU375, for more details including layout and Bill of Materials.
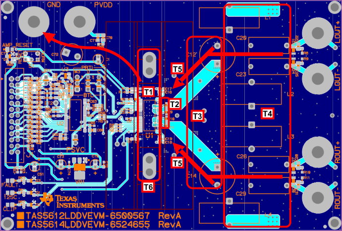
These requirements must be followed to achieve best performance and reliability and minimum ground bounce at rated output power of TAS5612LA.
A number of circuit components are critical to performance and reliability. They include LC filter inductors and capacitors, decoupling capacitors and the heatsink. The best detailed reference for these is the TAS5612LA EVM BOM in the users guide, which includes components that meet all the following requirements.
PCB layout, audio performance, EMC and reliability are linked closely together, and solid grounding improves results in all these areas. The circuit produces high, fast-switching currents, and care must be taken to control current flow and minimize voltage spikes and ground bounce at IC ground pins. Critical components must be placed for best performance and PCB traces must be sized for the high audio currents that the IC circuit produces.
Grounding: ground planes must be used to provide the lowest impedance and inductance for power and audio signal currents between the IC and its decoupling capacitors, LC filters and power supply connection. The area directly under the IC should be treated as central ground area for the device, and all IC grounds must be connected directly to that area. A matrix of vias must be used to connect that area to the ground plane. Ground planes can be interrupted by radial traces (traces pointing away from the IC), but they must never be interrupted by circular traces, which disconnect copper outside the circular trace from copper between it and the IC. Top and bottom areas that do not contain any power or signal traces should be flooded and connected with vias to the ground plane.
Decoupling capacitors: high frequency decoupling capacitors must be located within 2mm of the IC and connected directly to PVDD and GND pins with solid traces. Vias must not be used to complete these connections, but several vias must be used at each capacitor location to connect top ground directly to the ground plane. Placement of bulk decoupling capacitors is less critical, but they still must be placed as close as possible to the IC with strong ground return paths. Typically the heatsink sets the distance.
LC filters: LC filters must be placed as close as possible to the IC after the decoupling capacitors. The capacitors must have strong ground returns to the IC through top and bottom grounds for effective operation.
PCB copper must be at least 1 ounce thickness. PVDD and output traces must be wide enough to carry expected average currents without excessive temperature rise. PWM input traces must be kept short and close together on the input side of the IC and must be shielded with ground flood to avoid interference from high power switching signals.
The heatsink must be grounded well to the PCB near the IC, and a thin layer of highly conductive thermal compound (about 1mil) must be used to connect the heatsink to the PowerPAD.

