ZHCSFW8 December   2016 TAS5414C

PRODUCTION DATA.  

  1. 特性
  2. 应用
  3. 说明
  4. 修订历史记录
  5. Pin Configuration and Functions
  6. Specifications
    1. 6.1 Absolute Maximum Ratings
    2. 6.2 ESD Ratings
    3. 6.3 Recommended Operating Conditions
    4. 6.4 Thermal Information
    5. 6.5 Electrical Characteristics
    6. 6.6 Timing Requirements for I2C Interface Signals
    7. 6.7 Typical Characteristics
  7. Detailed Description
    1. 7.1 Overview
    2. 7.2 Functional Block Diagram
    3. 7.3 Feature Descption
      1. 7.3.1  Preamplifier
      2. 7.3.2  Pulse-Width Modulator (PWM)
      3. 7.3.3  Gate Drive
      4. 7.3.4  Power FETs
      5. 7.3.5  Load Diagnostics
      6. 7.3.6  Protection and Monitoring
      7. 7.3.7  I2C Serial Communication Bus
      8. 7.3.8  I2C Bus Protocol
      9. 7.3.9  Hardware Control Pins
      10. 7.3.10 AM Radio Avoidance
    4. 7.4 Device Functional Modes
      1. 7.4.1 Audio Shutdown and Restart Sequence
      2. 7.4.2 Latched-Fault Shutdown and Restart Sequence Control
    5. 7.5 Programming
      1. 7.5.1 Random Write
      2. 7.5.2 Sequential Write
      3. 7.5.3 Random Read
      4. 7.5.4 Sequential Read
    6. 7.6 Register Maps
      1. 7.6.1  Register Summary
      2. 7.6.2  Registers
        1. 7.6.2.1 Fault Register 1 (0x00) Protection
      3. 7.6.3  Fault Register 2 (0x01) Protection
      4. 7.6.4  Diagnostic Register 1 (0x02) Load Diagnostics
      5. 7.6.5  Diagnostic Register 2 (0x03) Load Diagnostics
      6. 7.6.6  External Status Register 1 (0x04) Fault Detection
      7. 7.6.7  External Status Register 2 (0x05) Output State of Individual Channels
      8. 7.6.8  External Status Register 3 (0x06) Play and Mute Modes
      9. 7.6.9  External Status Register 4 (0x07) Load Diagnostics
      10. 7.6.10 External Control Register 1 (0x08) Gain Select
      11. 7.6.11 External Control Register 2 (0x09) Overcurrent Control
      12. 7.6.12 External Control Register 3 (0x0A) Switching Frequency Select and Clip_OTW Configuration
      13. 7.6.13 External Control Register 4 (0x0B) Load Diagnostics and Master/Slave Control
      14. 7.6.14 External Control Register 5 (0x0C) Output Control
      15. 7.6.15 External Control Register 6 (0x0D) Output Control
      16. 7.6.16 External Control Register 7 (0x10) Miscellaneous Selection
      17. 7.6.17 External Status Register 5 (0x13) Overtemperature and Thermal Foldback Status
  8. Application and Implementation
    1. 8.1 Application Information
    2. 8.2 Typical Application
      1. 8.2.1 Design Requirements
      2. 8.2.2 Detailed Design Procedure
        1. 8.2.2.1 Hardware and Software Design
        2. 8.2.2.2 Parallel Operation (PBTL)
        3. 8.2.2.3 Input Filter Design
        4. 8.2.2.4 Amplifier Output Filtering
        5. 8.2.2.5 Line Driver Applications
      3. 8.2.3 Application Curves
  9. Power Supply Recommendations
  10. 10Layout
    1. 10.1 Layout Guidelines
    2. 10.2 Layout Example
    3. 10.3 Thermal Consideration
    4. 10.4 Electrical Connection of Heat Slug and Heat Sink
    5. 10.5 EMI Considerations
  11. 11器件和文档支持
    1. 11.1 社区资源
    2. 11.2 商标
    3. 11.3 静电放电警告
    4. 11.4 Glossary
  12. 12机械、封装和可订购信息

封装选项

机械数据 (封装 | 引脚)
散热焊盘机械数据 (封装 | 引脚)
订购信息

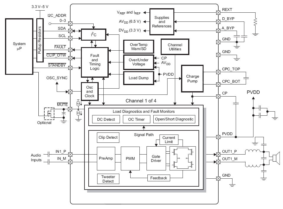
Detailed Description

Overview

The TAS5414C is a single-chip, four-channel, analog-input audio amplifier. The design uses an ultra-efficient class-D technology developed by Texas Instruments. This technology allows for reduced power consumption, reduced heat, and reduced peak currents in the electrical system. The device realizes an audio sound system design with smaller size and lower weight than traditional class-AB solutions.

There are eight core design blocks:

  • Preamplifier
  • PWM
  • Gate drive
  • Power FETs
  • Diagnostics
  • Protection
  • Power supply
  • I2C serial communication bus

Functional Block Diagram

TAS5414C FBD.png

Feature Descption

Preamplifier

The preamplifier is a high-input-impedance, low-noise, low-offset-voltage input stage with adjustable gain. The high input impedance allows the use of low-cost input capacitors while still achieving extended low-frequency response. A dedicated, internally regulated supply pwoers the preamplifier, giving it excellent noise immunity and channel separation. The preamplifier also includes:

  1. Mute Pop-and-Click Control — The device ramps the gain gradually when receiving a mute or play command. The start or stopping of switching in a class-D amplifier can cause another form of click and pop. The TAS5414C incorporates a patented method to reduce the pop energy during the switching startup and shutdown sequence. Fault conditions require rapid protection response by the TAS5414C, which does not have time to ramp the gain down in a pop-free manner. The device transitions into Hi-Z mode when encountering an OV, UV, OC, OT, or dc fault. Also, activation of the STANDBY pin may not be pop-free.
  2. Gain Control — Setting of gains for the four channels occurs in the preamplifier via I2C control registers, outside of the global feedback resistors of the device, thus allowing for stability of the system at all gain settings with properly loaded conditions.

Pulse-Width Modulator (PWM)

The PWM converts the analog signal from the preamplifier into a switched signal of varying duty cycle. This is the critical stage that defines the class-D architecture. In the TAS5414C, the modulator is an advanced design with high bandwidth, low noise, low distortion, excellent stability, and full 0–100% modulation capability. The patented PWM uses clipping recovery circuitry to eliminate the deep saturation characteristic of PWMs when the input signal exceeds the modulator waveform.

Gate Drive

The gate driver accepts the low-voltage PWM signal and level-shifts it to drive a high-current, full-bridge, power FET stage. The device uses proprietary techniques to optimize EMI and audio performance.

Power FETs

The BTL output for each channel comprises four rugged N-channel 30-V 65-mΩ FETs for high efficiency and maximum power transfer to the load. These FETs can handle large voltage transients during load dump.

Load Diagnostics

The device incorporates load diagnostic circuitry designed to help pinpoint the nature of output misconnections during installation. The TAS5414C includes functions for detecting and determining the status of output connections. The device supports the following diagnostics:

  • Short to GND
  • Short to PVDD
  • Short across load
  • Open load
  • Tweeter detection

Reporting to the system of the presence of any of the short or open conditions occurs via I2C register read. One can read the tweeter-detect status from the CLIP_OTW pin when properly configured.

  1. Output Short and Open Diagnostics — The device contains circuitry designed to detect shorts and open conditions on the outputs. Invocation of the load diagnostic function can only occur when the output is in the Hi-Z mode. There are four phases of test during load diagnostics and two levels of test. In the full level, all channels must be in the Hi-Z state. Testing covers all four phases on each channel, all four channels at the same time. When fewer than four channels are in Hi-Z, the reduced level of test is the only available option. In the reduced level, the only tests available are short to PVDD and short to GND. Load diagnostics can occur at power up before moving the amplifier out of Hi-Z mode. If the amplifier is already in play mode, it must Mute and then Hi-Z before performing the load diagnostic. By performing the mute function, the normal pop- and click-free transitions occur before the diagnostics begin. Performance of the diagnostics is as shown in Figure 10. Figure 11 shows the impedance ranges for the open-load and shorted-load diagnostics. Reading the results of the diagnostics is from the diagnostic register via I2C for each channel. With the default settings and MUTE capacitor, the S2G and S2P phase take approximately 20 ms each, the OL phase takes approximately 100 ms, and the SL takes approximately 230 ms. In I2C register 0x10, bit D4 can extend the test time for S2P and S2G to 80 ms each. To prevent false S2G and S2P faults, this time extension is necessary if the output pins have a capacitance higher than 680 nF to ground .
  2. TAS5414C load_diag.png Figure 10. Load Diagnostics Sequence of Events
    TAS5414C Load_Det_Range.png Figure 11. Open- and Shorted-Load Detection
  3. Tweeter Detection — Tweeter detection is an alternate operating mode used to determine the proper connection of a frequency-dependent load (such as a speaker with a crossover). Invoking of weeter detection is via I2C, with individual testing of all four channels recommended. Tweeter detection uses the average cycle-by-cycle current limit circuit (see CBC section) to measure the current delivered to the load. The proper implementation of this diagnostic function depends on the amplitude of a user-supplied test signal and on the impedance-versus-frequency curve of the acoustic load. The system (external to the TAS5414C) must generate a signal to which the load responds. The frequency and amplitude of this signal must be calibrated by the user to result in a current draw that is greater than the tweeter detection threshold when the load under test is present, and less than the detection threshold if the load is unconnected. The current level for the tweeter detection threshold, as well as the maximum current that can safely be delivered to a load when in tweeter-detection mode, is in the Electrical Characteristics section of the data sheet. Reporting of the tweeter-detection results is on the CLIP_OTW pin during the application of the test signal. With tweeter detection activated (indicating that the tested load is present), pulses on the CLIP_OTW pin begin to toggle. The pulses on the CLIP_OTW pins report low whenever the current exceeds the detection threshold, and the pin remains low until the current no longer exceeds the threshold. The minimum low-pulse period that one can expect is equal to one period of the switching frequency. Having an input signal that increases the duration of detector activation (for example, increasing the amplitude of the input signal) increases the amount of time for which the pin reports low.

    NOTE: Because tweeter detection is an alternate operating mode, place the channels to be tested in Play mode (via register 0x0C) after tweeter detection has been activated in order to commence the detection process. Additionally, set up the CLIP_OTW pin via register 0x0A to report the results of tweeter detection.

Protection and Monitoring

  1. Cycle-By-Cycle Current Limit (CBC) — The CBC current-limiting circuit terminates each PWM pulse to limit the output current flow to the average current limit (ILIM) threshold. The overall effect on the audio in the case of a current overload is quite similar to a voltage-clipping event, temporarily limiting power at the peaks of the musical signal and normal operation continues without disruption on removal of the overload. The TAS5414C does not prematurely shut down in this condition. All four channels continue in play mode and pass signal.
  2. Overcurrent Shutdown (OCSD) — Under severe short-circuit events, such as a short to PVDD or ground, the device uses a peak-current detector, and the affected channel shuts down in 200 μs to 390 μs if the conditions are severe enough. The shutdown speed depends on a number of factors, such as the impedance of the short circuit, supply voltage, and switching frequency. Only the shorted channels shut down in such a scenario. The user may restart the affected channel via I2C. An OCSD event activates the fault pin, and the I2C fault register saves a record of the affected channels. If the supply or ground short is strong enough to exceed the peak current threshold but not severe enough to trigger the OCSD, the peak current limiter prevents excess current from damaging the output FETs, and operation returns to normal after the short is removed.
  3. DC Detect—This circuit detects a dc offset at the output of the amplifier continuously during normal operation. If the dc offset reaches the level defined in the I2C registers for the specified time period, the circuit triggers. By default, a dc detection event does not shut the output down. Disabling and enabling the shutdown function is via I2C. If enabled, the triggered channel shuts down, but the others remain playing, but with the FAULT pin asserted. The I2C registers define the dc level.
  4. Clip Detect—The clip detect circuit alerts the user to the presence of a 100% duty-cycle PWM due to a clipped waveform. When this occurs, a signal passed to the CLIP_OTW pin asserts it until the 100% duty-cycle PWM signal is no longer present. All four channels connect to the same CLIP_OTW pin. Through I2C, one can change the CLIP_OTW signal clip-only, OTW-only, or both. A fourth mode, used only during diagnostics, is the option to report tweeter detection events on this pin (see the Tweeter Detection section). The microcontroller in the system can monitor the signal at the CLIP_OTW pin, and may have a configuration that reduces the volume to all four channels in an active clipping-prevention circuit.
  5. Overtemperature Warning (OTW), Overtemperature Shutdown (OTSD) and Thermal Foldback — By default, the CLIP_OTW pin setting indicates an OTW. One can make changes via I2C commands. If selected to indicate a temperature warning, CLIP_OTW pin assertion occurs when the die temperature reaches warning level 1 as shown in the electrical specifications. The OTW has three temperature thresholds with a 10°C hysteresis. I2C register 0x04 indicates each threshold in bits 5, 6, and 7. The device still functions until the temperature reaches the OTSD threshold, at which time the outputs go into Hi-Z mode and the device asserts the FAULT pin. I2C is still active in the event of an OTSD, and one can read the registers for faults, but all audio ceases abruptly. After the OTSD resets, one can turn the device back on through I2C. The OTW indication remains until the temperature drops below warning level 1. The thermal foldback decreases the channel gain.
  6. Undervoltage (UV) and Power-on-Reset (POR) — The undervoltage (UV) protection detects low voltages on PVDD, AVDD, and CP. In the event of an undervoltage, the device asserts the FAULT pin and updates the I2C registerd, depending on which voltage caused the event. Power-on reset (POR) occurs when PVDD drops low enough. A POR event causes the I2C to go into a high-impedance state. After the device recovers from the POR event, the device re-initialization occur via I2C.
  7. Overvoltage (OV) and Load Dump — The OV protection detects high voltages on PVDD. If PVDD reaches the overvoltage threshold, the device asserts the FAULT pin iand updates the I2C register. The device can withstand 50-V load-dump voltage spikes.

I2C Serial Communication Bus

The device communicates with the system processor via the I2C serial communication bus as an I2C slave-only device. The processor can poll the device via I2C to determine the operating status. All reports of fault conditions and detections are via I2C. There are also numerous features and operating conditions that one can set via I2C.

The I2C bus allows control of the following configurations:

  • Independent gain control of each channel. The gain can be set to 12 dB, 20 dB, 26 dB, and 32 dB.
  • Select the AM non-interference switching frequency
  • Select the functionality of the OTW_CLIP pin
  • Enable or disable the dc-detect function with selectable threshold
  • Place a channel in Hi-Z (switching stopped) mode (mute)
  • Select tweeter detect, set the detection threshold, and initiate the function
  • Initiate the open- and shorted-load diagnostic
  • Reset faults and return to normal switching operation from Hi-Z mode (unmute)

In addition to the standard SDA and SCL pins for the I2C bus, the TAS5414C includes a single pin that allows up to four devices to work together in a system with no additional hardware required for communication or synchronization. The I2C_ADDR pin sets the device in master or slave mode and selects the I2C address for that device. Tie I2C_ADDR to DGND for master, to 1.2 Vdc for slave 1, to 2.4 Vdc for slave 2, and to D_BYP for slave 3. The OSC_SYNC pin is for synchronizing the internal clock oscillators, thereby avoid beat frequencies. One can apply an external oscillator to this pin for external control of the switching frequency.

Table 1. Table 7. I2C_ADDR Pin Connection

I2C_ADDR VALUE I2C_ADDR PIN CONNECTION I2C ADDRESSES
0 (OSC MASTER) To SGND pin 0xD8/D9
1 (OSC SLAVE1) 35% DVDD (resistive voltage divider between D_BYP pin and SGND pin)(1) 0xDA/DB
2 (OSC SLAVE2) 65% DVDD (resistive voltage divider between D_BYP pin and SGND pin)(1) 0xDC/DD
3 (OSC SLAVE3) To D_BYP pin 0xDE/DF
TI recommends RI2C_ADDR resistors with 5% or better tolerance.

I2C Bus Protocol

The TAS5414C has a bidirectional serial control interface that is compatible with the Inter IC (I2C) bus protocol and supports 400-kbps data transfer rates for random and sequential write and read operations. This is a slave-only device that does not support a multimaster bus environment or wait-state insertion. The control interface programs the registers of the device and reads device status.

The I2C bus employs two signals, SDA (data) and SCL (clock), to communicate between integrated circuits in a system. Data transfer on the bus is serial, one bit at a time. The transfer of address and data is in byte (8-bit) format with the most-significant bit (MSB) transferred first. In addition, the receiving device acknowledges each byte transferred on the bus with an acknowledge bit. Each transfer operation begins with the master device driving a start condition on the bus and ends with the master device driving a stop condition on the bus. The bus uses transitions on the data terminal (SDA) while the clock is HIGH to indicate a start and stop conditions. A HIGH-to-LOW transition on SDA indicates a start, and a LOW-to-HIGH transition indicates a stop. Normal data-bit transitions must occur within the low time of the clock period. Figure 12 shows these conditions. The master generates the 7-bit slave address and the read/write bit to open communication with another device and then wait for an acknowledge condition. The TAS5414C holds SDA LOW during the acknowledge-clock period to indicate an acknowledgment. When this occurs, the master transmits the next byte of the sequence. Each device is addressed by a unique 7-bit slave address plus R/W bit (1 byte). All compatible devices share the same signals via a bidirectional bus using a wired-AND connection. There must be an external pullup resistor for the SDA and SCL signals to set the HIGH level for the bus. There is no limit on the number of bytes that one can transmit between start and stop conditions. When the last word transfers, the master generates a stop condition to release the bus.

TAS5414C T0035-01.gif Figure 12. Typical I2C Sequence

Use the I2C_ADDR pin (pin 2) to program the device for one of four addresses. These four addresses are licensed I2C addresses and do not conflict with other licensed I2C audio devices. To communicate with the TAS5414C, the I2C master uses addresses shown in Figure 12. Transmission of read and write data can be via single-byte or multiple-byte data transfers.

Hardware Control Pins

There are four discrete hardware pins for real-time control and indication of device status.

  1. FAULT pin: This active-low open-drain output pin indicates the presence of a fault condition that requires the device to go into the Hi-Z mode or standby mode. On assertion of this pin, the device has protected itself and the system from potential damage. One can read the exact nature of the fault via I2C with the exception of PVDD undervoltage faults below POR, in which case the I2C bus is no longer operational. However, the fault is still indicated due to FAULT pin assertion.
  2. CLIP_OTW pin: Configured via I2C, this active-low open-drain pin\ indicates one of the following conditions: overtemperature warning, the detection of clipping, or the logical OR of both of these conditions. During tweeter detect diagnostics, assertion of this pin also occurs when a tweeter is present. If overtemperature warning is set, the device can also indicate thermal foldback on this pin.
  3. MUTE pin: This active-low pin is used for hardware control of the mute-unmute function for all four channels. Capacitor CMUTE controls the time constant for the gain ramp needed to produce a pop- and click-free mute function. For pop- and click-free operation, implementation of the mute function should be through I2C commands. The use of a hard mute with an external transistor does not ensure pop- and click-free operation, and TI does not recommended it except as an emergency hard mute function in case of a loss of I2C control. Sharing the CMUTE capacitor between multiple devices is disallowed.
  4. STANDBY pin: On assertion of this active-low pin, the device goes into a complete shutdown, and the typical current-draw limit is 2 μA, typical. STANDBY can be used to shut down the device rapidly. If all channels are in Hi-Z, the device enters standby in approximately 1 ms. All I2C register content is lost and the I2C bus goes into the high-impedance state on assertion of the STANDBY pin.

AM Radio Avoidance

To reduce interference in the AM radio band, the device has the ability to change the switching frequency via I2C commands. Table 2 lists the recommended frequencies. The fundamental frequency and its second harmonic straddle the AM radio band listed. This eliminates the tones that can be present due to demodulation of the switching frequency by the AM radio.

Table 2. Recommended Switching Frequencies for AM Mode Operation

US EUROPEAN
AM FREQUENCY
(kHz)
SWITCHING FREQUENCY
(kHz)
AM FREQUENCY
(kHz)
SWITCHING FREQUENCY
(kHz)
540–670 417 522–675 417
680–980 500 676–945 500
990–1180 417 946–1188 417
1190–1420 500 1189–1422 500
1430–1580 417 1423–1584 417
1590–1700 500 1585–1701 500

Device Functional Modes

Table 3 through Table 5 depict the operating modes and faults.

Table 3. Operating Modes

STATE NAME OUTPUT FETS CHARGE PUMP OSCILLATOR I2C AVDD and DVDD
STANDBY Hi-Z, floating Stopped Stopped Stopped OFF
Hi-Z Hi-Z, weak pulldown Active Active Active ON
Mute Switching at 50% Active Active Active ON
Normal operation Switching with audio Active Active Active ON

Table 4. Global Faults and Actions

FAULT OR
EVENT
FAULT OR EVENT
CATEGORY
MONITORING
MODES
REPORTING
METHOD
ACTION
TYPE
ACTION
RESULT
LATCHED OR
SELF-
CLEARING
POR Voltage fault All FAULT pin Hard mute (no ramp) Standby Self-clearing
UV Hi-Z, mute, normal I2C + FAULT pin Hi-Z Latched
CP UV
OV
Load dump All FAULT pin Standby Self-clearing
OTW Thermal warning Hi-Z, mute, normal I2C + CLIP_OTW pin None None Self-clearing
OTSD Thermal fault Hi-Z, mute, normal I2C + FAULT pin Hard mute (no ramp) Standby Latched

Table 5. Channel Faults and Actions

FAULT/
EVENT
FAULT OR EVENT
CATEGORY
MONITORING
MODES
REPORTING
METHOD
ACTION
TYPE
ACTION
RESULT
LATCHED OR
SELF-
CLEARING
Open-short diagnostic Diagnostic Hi-Z (I2C activated) I2C None None Latched
Clipping Warning Mute / Play CLIP_OTW pin None None Self-clearing
CBC load current limit Online protection Current Limit Start OC timer Self-clearing
OC fault Output channel fault I2C + FAULT pin Hard mute Hi-Z Latched
DC detect Hard mute Hi-Z Latched
OT Foldback Warning I2C + CLIP_OTW pin Reduce Gain None Self-clearing

Audio Shutdown and Restart Sequence

The gain ramp of the filtered output signal and the updating of the I2C registers correspond to the MUTE pin voltage during the ramping process. The value of the external capacitor on the MUTE pin dictates the length of time that the MUTE pin takes to complete its ramp. With the default 220-nF capacitor, the turnon common-mode ramp takes approximately 26 ms and the gain ramp takes approximately 76 ms.

TAS5414C t0192-02_los514.gif Figure 13. Timing Diagram for Click- and Pop-Free Shutdown and Restart Sequence

Latched-Fault Shutdown and Restart Sequence Control

TAS5414C t0194-02_los514.gif Figure 14. Timing Diagram for Latched-Global-Fault Shutdown and Restart
(UV Shutdown and Recovery)
TAS5414C t0195-02_los514.gif Figure 15. Timing Diagram for Latched-Global-Fault Shutdown and Individual-Channel Restart
(UV Shutdown and Recovery)

Programming

Random Write

As shown in Figure 16, a random write or single-byte write transfer begins with the master device transmitting a start condition followed by the I2C device address and the read/write bit. The read/write bit determines the direction of the data transfer. For a single-byte write data transfer, the read/write bit is a 0. After receiving the correct I2C device address and the read/write bit, the device responds with an acknowledge bit. Next, the master transmits the address byte or bytes corresponding to the internal memory address being accessed. After receiving the address byte, the device again responds with an acknowledge bit. Next, the master device transmits the data byte to be written to the memory address being accessed. After receiving the data byte, the TAS5414C again responds with an acknowledge bit. Finally, the master device transmits a stop condition to complete the single-byte write transfer.

TAS5414C T0036-01.gif Figure 16. Random-Write Transfer

Sequential Write

A sequential write transfer is identical to a single-byte data-write transfer except for the transmisson of multiple data bytes by the master device to TAS5414C as shown in Figure 17. After receiving each data byte, the device responds with an acknowledge bit and automatically increments the I2C subaddress by one.

TAS5414C T0036-02.gif Figure 17. Sequential Write Transfer

Random Read

As shown in Figure 18, a random read or single-byte read transfer begins with the master device transmitting a start condition followed by the I2C device address and the read/write bit. For the single-byte read transfer, the master device transmits both a write followed by a read. Initially, a write transfers the address byte or bytes of the internal memory address to be read. Thus, the read/write bit is a 0. After receiving the address and the read/write bit, the TAS5414C responds with an acknowledge bit. In addition, after sending the internal memory address byte or bytes, the master device transmits another start condition followed by the device address and the read/write bit again. This time the read/write bit is a 1, indicating a read transfer. After receiving the address and the read/write bit, the device again responds with an acknowledge bit. Next, the TAS5414C transmits the data byte from the memory address being read. After receiving the data byte, the master device transmits a not-acknowledge followed by a stop condition to complete the single-byte read transfer.

TAS5414C T0036-03.gif Figure 18. Random Read Transfer

Sequential Read

A sequential read transfer is identical to a single-byte read transfer except for the transmission of multiple data bytes by the TAS5414C to the master device as shown in Figure 19. Except for the last data byte, the master device responds with an acknowledge bit after receiving each data byte and automatically increments the I2C subaddress by one. After receiving the last data byte, the master device transmits a not-acknowledge followed by a stop condition to complete the transfer.

TAS5414C T0036-04.gif Figure 19. Sequential Read Transfer

Register Maps

Register Summary

Table 6. TAS5414C I2C Addresses

I2C_ADDR VALUE FIXED ADDRESS SELECTABLE WITH ADDRESS PIN READ/WRITE BIT I2C
ADDRESS
MSB 6 5 4 3 2 1 LSB
0 (OSC MASTER) I2C WRITE 1 1 0 1 1 0 0 0 0xD8
I2C READ 1 1 0 1 1 0 0 1 0xD9
1 (OSC SLAVE1) I2C WRITE 1 1 0 1 1 0 1 0 0xDA
I2C READ 1 1 0 1 1 0 1 1 0xDB
2 (OSC SLAVE2) I2C WRITE 1 1 0 1 1 1 0 0 0xDC
I2C READ 1 1 0 1 1 1 0 1 0xDD
3 (OSC SLAVE3) I2C WRITE 1 1 0 1 1 1 1 0 0xDE
I2C READ 1 1 0 1 1 1 1 1 0xDF

Table 7. I2C Address Register Definitions

ADDRESS TYPE REGISTER DESCRIPTION
0x00 Read Latched fault register 1, global and channel fault
0x01 Read Latched fault register 2, dc offset and overcurrent detect
0x02 Read Latched diagnostic register 1, load diagnostics
0x03 Read Latched diagnostic register 2, load diagnostics
0x04 Read External status register 1, temperature and voltage detect
0x05 Read External status register 2, Hi-Z and low-low state
0x06 Read External status register 3, mute and play modes
0x07 Read External status register 4, load diagnostics
0x08 Read, Write External control register 1, channel gain select
0x09 Read, Write External control register 2, overcurrent control
0x0A Read, Write External control register 3, switching frequency and clip pin select
0x0B Read, Write External control register 4, load diagnostic, master mode select
0x0C Read, Write External control register 5, output state control
0x0D Read, Write External control register 6, output state control
0x0E, 0x0F Not used
0x10 Read, Write External control register 7, dc detect threshold selection
0x13 Read External status register 5, overtemperature shutdown and thermal foldback

Registers

Fault Register 1 (0x00) Protection

Figure 20. Fault Register 1 (0x00) Protection
7 6 5 4 3 2 1 0
PVDD_OV PVVD_UV AVVD_UV CP_UV OTSD OCSD DC_OFF OTW
R R R R R R R R
LEGEND: R/W = Read/Write; R = Read only; -n = value after reset

Table 8. Fault Register 1 (0x00) Protection Field Descriptions

Bit Field Type Reset Description
7 PVDD_OV R 0 PVDD overvoltage has occurred.
6 PVVD_UV R 0 PVDD undervoltage has occurred.
5 AVDD_UV R 0 AVDD, analog voltage, undervoltage has occurred.
4 CP_UV R 0 Charge-pump undervoltage has occurred.
3 OTSD R 0 Overtemperature shutdown has occurred.
2 OCSD R 0 Overcurrent shutdown has occurred in any channel.
1 DC_OFF R 0 DC offset has occurred in any channel.
0 OTW R 0 Overtemperature warning has occurred.

Fault Register 2 (0x01) Protection

Figure 21. Fault Register 2 (0x01) Protection
7 6 5 4 3 2 1 0
DC_OFF_CH4 DC_OFF_CH3 DC_OFF_CH2 DC_OFF_CH1 OCSD_CH4 OCSD_CH3 OCSD_CH2 OCSD_CH1
R R R R R R R R
LEGEND: R/W = Read/Write; R = Read only; -n = value after reset

Table 9. Fault Register 2 (0x01) Protection Field Descriptions

Bit Field Type Reset Description
7 DC_OFF_CH4 R 0 DC offset channel 4 has occurred.
6 DC_OFF_CH3 R 0 DC offset channel 3 has occurred.
5 DC_OFF_CH2 R 0 DC offset channel 2 has occurred.
4 DC_OFF_CH1 R 0 DC offset channel 1 has occurred.
3 OCSD_CH4 R 0 Overcurrent shutdown channel 4 has occurred.
2 OCSD_CH3 R 0 Overcurrent shutdown channel 3 has occurred.
1 OCSD_CH2 R 0 Overcurrent shutdown channel 2 has occurred.
0 OCSD_CH1 R 0 Overcurrent shutdown channel 1 has occurred.

Diagnostic Register 1 (0x02) Load Diagnostics

Figure 22. Diagnostic Register 1 (0x02) Load Diagnostics
7 6 5 4 3 2 1 0
OL_CH2 SL_CH2 S2P_CH2 S2G_CH2 OL_CH1 SL_CH1 S2P_CH1 S2G_CH1
R R R R R R R R
LEGEND: R/W = Read/Write; R = Read only; -n = value after reset

Table 10. Diagnostic Register 1 (0x02) Load Diagnostics Field Descriptions

Bit Field Type Reset Description
7 OL_CH2 R 0 Open load channel 2 has occurred.
6 SL_CH2 R 0 Shorted load channel 2 has occurred.
5 S2P_CH2 R 0 Output short to PVDD channel 2 has occurred.
4 S2G_CH2 R 0 Output short to ground channel 2 has occurred.
3 OL_CH1 R 0 Open load channel 1 has occurred.
2 SL_CH1 R 0 Shorted load channel 1 has occurred.
1 S2P_CH1 R 0 Output short to PVDD channel 1 has occurred.
0 S2G_CH1 R 0 Output short to ground channel 1 has occurred.

Diagnostic Register 2 (0x03) Load Diagnostics

Figure 23. Diagnostic Register 2 (0x03) Load Diagnostics
7 6 5 4 3 2 1 0
OL_CH4 SL_CH4 S2P_CH4 S2G_CH4 OL_CH3 SL_CH3 S2P_CH3 S2G_CH3
R R R R R R R R
LEGEND: R/W = Read/Write; R = Read only; -n = value after reset

Table 11. Diagnostic Register 2 (0x03) Load Diagnostics Field Descriptions

Bit Field Type Reset Description
7 OL_CH4 R 0 Open load channel 4 has occurred.
6 SL_CH4 R 0 Shorted load channel 4 has occurred.
5 S2P_CH4 R 0 Output short to PVDD channel 4 has occurred.
4 S2G_CH4 R 0 Output short to ground channel 4 has occurred.
3 OL_CH3 R 0 Open load channel 3 has occurred.
2 SL_CH3 R 0 Shorted load channel 3 has occurred.
1 S2P_CH3 R 0 Output short to PVDD channel 3 has occurred.
0 S2G_CH3 R 0 Output short to ground channel 3 has occurred.

External Status Register 1 (0x04) Fault Detection

Figure 24. External Status Register 1 (0x04) Fault Detection
7 6 5 4 3 2 1 0
OTW_LEVEL OTSD_ST CPUV_ST AVDD_UV_ST PVDD_UV_ST PVDD_OV_ST
R R R R R R R R
LEGEND: R/W = Read/Write; R = Read only; -n = value after reset

Table 12. External Status Register 1 (0x04) Fault Detection Field Descriptions

Bit Field Type Reset Description
7-5 OTW_LEVEL R 000 Overtemperature warning:

000: Default value

001: Overtemperature warning

011: Overtemperature warning 1

101: Overtemperature warning 2

111: Overtemperature warning 3

4 OTSD_ST R 0 Overtemperature shutdown is present.
3 CPUV_ST R 0 Charge-pump voltage fault is present.
2 AVDD_UV_ST R 0 AVDD, analog voltage fault is present.
1 PVDD_UV_ST R 0 PVDD undervoltage fault is present.
0 PVDD_OV_ST R 0 PVDD overvoltage fault is present.

External Status Register 2 (0x05) Output State of Individual Channels

Figure 25. External Status Register 2 (0x05) Output State of Individual Channels
7 6 5 4 3 2 1 0
CH4_LL_ST CH3_LL_ST CH2_LL_ST CH1_LL_ST CH4_HIZ_ST CH3_HIZ_ST CH2_HIZ_ST CH1_HIZ_ST
R R R R R R R R
LEGEND: R/W = Read/Write; R = Read only; -n = value after reset

Table 13. External Status Register 2 (0x05) Output State of Individual Channels Field Descriptions

Bit Field Type Reset Description
7 CH4_LL_ST R 0 Channel 4 low-low mode (0 = not low-low, 1 = low-low)(1)
6 CH3_LL_ST R 0 Channel 3 low-low mode (0 = not low-low, 1 = low-low)(1)
5 CH2_LL_ST R 0 Channel 2 low-low mode (0 = not low-low, 1 = low-low)(1)
4 CH1_LL_ST R 0 Channel 1 low-low mode (0 = not low-low, 1 = low-low)(1)
3 CH4_HIZ_ST R 1 Channel 4 Hi-Z mode (0 = not Hi-Z, 1 = Hi-Z)
2 CH3_HIZ_ST R 1 Channel 3 Hi-Z mode (0 = not Hi-Z, 1 = Hi-Z)
1 CH2_HIZ_ST R 1 Channel 2 Hi-Z mode (0 = not Hi-Z, 1 = Hi-Z)
0 CH1_HIZ_ST R 1 Channel 1 Hi-Z mode (0 = not Hi-Z, 1 = Hi-Z)
Low-low is defined as both outputs actively pulled to ground.

External Status Register 3 (0x06) Play and Mute Modes

Figure 26. External Status Register 3 (0x06) Play and Mute Modes
7 6 5 4 3 2 1 0
CH4_MUTE_ST CH3_MUTE_ST CH2_MUTE_ST CH1_MUTE_ST CH4_PLAY_ST CH3_PLAY_ST CH2_PLAY_ST CH1_PLAY_ST
R R R R R R R R
LEGEND: R/W = Read/Write; R = Read only; -n = value after reset

Table 14. External Status Register 3 (0x06) Play and Mute Modes Field Descriptions

Bit Field Type Reset Description
7 CH4_MUTE_ST R 0 Channel 4 mute mode is enabled.
6 CH3_MUTE_ST R 0 Channel 3 mute mode is enabled.
5 CH2_MUTE_ST R 0 Channel 2 mute mode is enabled.
4 CH1_MUTE_ST R 0 Channel 1 mute mode is enabled.
3 CH4_PLAY_ST R 0 Channel 4 play mode is enabled.
2 CH3_PLAY_ST R 0 Channel 3 play mode is enabled.
1 CH2_PLAY_ST R 0 Channel 2 play mode is enabled.
0 CH1_PLAY_ST R 0 Channel 1 play mode is enabled.

External Status Register 4 (0x07) Load Diagnostics

Figure 27. External Status Register 4 (0x07) Load Diagnostics
7 6 5 4 3 2 1 0
CH4_OTFB CH3_OTFB CH2_OTFB CH1_OTFB CH4_LD_MODE CH3_LD_MODE CH2_LD_MODE CH1_LD_MODE
R R R R R R R R
LEGEND: R/W = Read/Write; R = Read only; -n = value after reset

Table 15. External Status Register 4 (0x07) Load Diagnostics Field Descriptions

Bit Field Type Reset Description
7 CH4_OTFB R 0 Channel 4 is in overtemperature foldback.
6 CH3_OTFB R 0 Channel 3 is in overtemperature foldback.
5 CH2_OTFB R 0 Channel 2 is in overtemperature foldback.
4 CH1_OTFB R 0 Channel 1 is in overtemperature foldback.
3 CH4_LD_MODE R 0 Channel 4 is in load diagnostics mode.
2 CH3_LD_MODE R 0 Channel 3is in load diagnostics mode.
1 CH2_LD_MODE R 0 Channel 2 is in load diagnostics mode.
0 CH1_LD_MODE R 0 Channel 1 is in load diagnostics mode.

External Control Register 1 (0x08) Gain Select

Figure 28. External Control Register 1 (0x08) Gain Select
7 6 5 4 3 2 1 0
GAIN_CH4 GAIN_CH3 GAIN_CH2 GAIN_CH1
R/W R/W R/W R/W R/W R/W R/W R/W
LEGEND: R/W = Read/Write; R = Read only; -n = value after reset

Table 16. External Control Register 1 (0x08) Gain Select Field Descriptions

Bit Field Type Reset Description
7-6 GAIN_CH4 R/W 10 Set channel 4 gain.

10: Set channel 4 gain to 26 dB (Default)

00: Set channel 4 gain to 12 dB

01: Set channel 4 gain to 20 dB

11: Set channel 4 gain to 32 dB

5-4 GAIN_CH3 R/W 10 Set channel 3 gain.

10: Set channel 3 gain to 26 dB (Default)

00: Set channel 3 gain to 12 dB

01: Set channel 3 gain to 20 dB

11: Set channel 3 gain to 32 dB

3-2 GAIN_CH2 R/W 10 Set channel 2 gain.

10: Set channel 2 gain to 26 dB (Default)

00: Set channel 2 gain to 12 dB

01: Set channel 2 gain to 20 dB

11: Set channel 2 gain to 32 dB

1-0 GAIN_CH1 R/W 10 Set channel 1 gain.

10: Set channel 1 gain to 26 dB (Default)

00: Set channel 1 gain to 12 dB

01: Set channel 1 gain to 20 dB

11: Set channel 1 gain to 32 dB

External Control Register 2 (0x09) Overcurrent Control

Figure 29. External Control Register 2 (0x09) Overcurrent Control
7 6 5 4 3 2 1 0
CH4_OC CH4_OC CH4_OC CH4_OC RESERVED THFB_DIS
R/W R/W R/W R/W R/W R/W R/W R/W
LEGEND: R/W = Read/Write; R = Read only; -n = value after reset

Table 17. External Control Register 2 (0x09) Overcurrent Control Field Descriptions

Bit Field Type Reset Description
7 CH4_OC R/W 1 Set channel 4 overcurrent limit ( 0 - level 1, 1 - level 2)
6 CH3_OC R/W 1 Set channel 3 overcurrent limit ( 0 - level 1, 1 - level 2)
5 CH2_OC R/W 1 Set channel 2 overcurrent limit ( 0 - level 1, 1 - level 2)
4 CH1_OC R/W 1 Set channel 1 overcurrent limit ( 0 - level 1, 1 - level 2)
3-1 Reserved R/W 0 Reserved
0 THFB_DIS R/W 0 Disable thermal foldback

External Control Register 3 (0x0A) Switching Frequency Select and Clip_OTW Configuration

Figure 30. External Control Register 3 (0x0A) Switching Frequency Select and Clip_OTW Configuration
7 6 5 4 3 2 1 0
CLIP_OTW_THFB SYNC_PULSE PHASE HARD_STOP CLIP_OTW_CONF PWM_FREQ
R/W R/W R/W R/W R/W R/W R/W R/W
LEGEND: R/W = Read/Write; R = Read only; -n = value after reset

Table 18. External Control Register 3 (0x0A) Switching Frequency Select and Clip_OTW Configuration Field Descriptions

Bit Field Type Reset Description
7 CLIP-OTW_THFB R/W 0 Configure CLIP_OTW pin to report thermal foldback
6 SYNC_PULSE R/W 0 Send sync pulse from OSC_SYNC pin (device must be in master mode).
5 PHASE R/W 0 Set fS to a 180° phase difference between adjacent channels.
4 HARD_STOP R/W 0 Enable hard-stop mode.
3-2 CLIP_OTW_CONF R/W 11 Configure CLIP_OTW pin.

11: CLIP_OTW pin does not report thermal foldback (Default)

00: Configure CLIP_OTW pin to report tweeter detect only.

01: Configure CLIP_OTW pin to report clip detect only.

10: Configure CLIP_OTW pin to report overtemperature warning only.

1-0 PWM_FREQ R/W 01 Set fS.

01: Set fS = 417 kHz (Default)

00: Set fS = 500 kHz

10: Set fS = 357 kHz

11: Invalid frequency selection (do not set)

External Control Register 4 (0x0B) Load Diagnostics and Master/Slave Control

Figure 31. External Control Register 4 (0x0B) Load Diagnostics and Master/Slave Control
7 6 5 4 3 2 1 0
EN_CLK_OSC_SYNC EN_SLAVE EN_TW_DET DIS_DC_DET EN_CH4_LD EN_CH3_LD EN_CH2_LD EN_CH1_LD
R/W R/W R/W R/W R/W R/W R/W R/W
LEGEND: R/W = Read/Write; R = Read only; -n = value after reset

Table 19. (External Control Register 4 (0x0B) Load Diagnostics and Master/Slave Control Field Descriptions

Bit Field Type Reset Description
7 EN_CLK_OSC_SYNC R/W 0 Enable clock output on OSC_SYNC pin (valid only in master mode)
6 EN_SLAVE R/W 1 Enable slave mode (external oscillator is necessary)
5 EN_TW_DET R/W 0 Enable tweeter-detect mode
4 DIS_DC_DET R/W 1 Disable dc detection on all channels
3 EN_CH4_LD R/W 0 Run channel 4 load diagnostics
2 EN_CH3_LD R/W 0 Run channel 3 load diagnostics
1 EN_CH2_LD R/W 0 Run channel 2 load diagnostics
0 EN_CH1_LD R/W 0 Run channel 1 load diagnostics

External Control Register 5 (0x0C) Output Control

Figure 32. External Control Register 5 (0x0C) Output Control
7 6 5 4 3 2 1 0
RST Reserved DC_DET_SD_DIS HIZ_TO_PLAY CH4_MUTE CH3_MUTE CH2_MUTE CH1_MUTE
R/W R/W R/W R/W R/W R/W R/W R/W
LEGEND: R/W = Read/Write; R = Read only; -n = value after reset

Table 20. External Control Register 5 (0x0C) Output Control Field Descriptions

Bit Field Type Reset Description
7 RST R/W 0 Reset device
6 Reserved R/W 0 Reserved
5 DC_DET_SD_DIS R/W 0 DC detect shutdown disabled, but still reports a fault
4 HIZ_TO_PLAY R/W 1 Set non-Hi-Z channels to play mode, (unmute)
3 CH4_MUTE R/W 1 Set channel 4 to mute mode, non-Hi-Z
2 CH3_MUTE R/W 1 Set channel 3 to mute mode, non-Hi-Z
1 CH2_MUTE R/W 1 Set channel 2 to mute mode, non-Hi-Z
0 CH1_MUTE R/W 1 Set channel 1 to mute mode, non-Hi-Z

External Control Register 6 (0x0D) Output Control

Figure 33. External Control Register 6 (0x0D) Output Control
7 6 5 4 3 2 1 0
Reserved PBTL_34 PBTL_12 CH4_LL CH3_LL CH2_LL CH1_LL
R/W R/W R/W R/W R/W R/W R/W R/W
LEGEND: R/W = Read/Write; R = Read only; -n = value after reset

Table 21. External Control Register 6 (0x0D) Output Control Field Descriptions

Bit Field Type Reset Description
7-6 Reserved R/W 0 Reserved
5 PBTL_34 R/W 0 Connect channel 3 and channel 4 for parallel BTL mode
4 PBTL_12 R/W 0 Connect channel 1 and channel 2 for parallel BTL mode
3 CH4_LL R/W 0 Set channel 4 to low-low state
2 CH3_LL R/W 0 Set channel 3 to low-low state
1 CH2_LL R/W 0 Set channel 2 to low-low state
0 CH1_LL R/W 0 Set channel 1 to low-low state

External Control Register 7 (0x10) Miscellaneous Selection

Figure 34. External Control Register 7 (0x10) Miscellaneous Selection
7 6 5 4 3 2 1 0
SLOWER_CM_RAMP Reserved SLOW_CM_RAMP 4X_LD ADD_20MS EN_XTALK_ENH DC_DET_VAL
R/W R/W R/W R/W R/W R/W R/W R/W
LEGEND: R/W = Read/Write; R = Read only; -n = value after reset

Table 22. External Control Register 7 (0x10) Miscellaneous Selection

Bit Field Type Reset Description
7 SLOWER_CM_RAMP R/W 0 Slower common-mode (CM) ramp-down from mute mode
6 Reserved R/W 0 Reserved
5 SLOW_CM_RAMP R/W 0 Slow common-mode ramp, increase the default time by 3x
4 4X_LD R/W 0 Short-to-power (S2P) and short-to-ground (S2G) load-diagnostic phases take 4x longer
3 ADD_20MS R/W 0 Adds a 20-ms delay between load diagnostic phases
2 EN_XTALK_ENH R/W 0 Enable crosstalk enhancement
1-0 DC_DET_VAL R/W 01 Set DC detect value

01: Default DC detect value (1.6 V, Default)

01: Minimum DC detect value (0.8 V)

10: Maximum DC detect value (2.4 V)

External Status Register 5 (0x13) Overtemperature and Thermal Foldback Status

Figure 35. External Status Register 5 (0x13) Overtemperature and Thermal Foldback Status
7 6 5 4 3 2 1 0
CH4_OTSD_ST CH3_OTSD_ST CH2_OTSD_ST CH1_OTSD_ST CH4_THFB_ST CH3_THFB_ST CH2_THFB_ST CH1_THFB_ST
R R R R R R R R
LEGEND: R/W = Read/Write; R = Read only; -n = value after reset

Table 23. External Status Register 5 (0x13) Overtemperature and Thermal Foldback Status Field Descriptions

Bit Field Type Reset Description
7 CH4_OTSD_ST R 0 Channel 4 in overtemperature shutdown
6 CH3_OTSD_ST R 0 Channel 3 in overtemperature shutdown
5 CH2_OTSD_ST R 0 Channel 2 in overtemperature shutdown
4 CH1_OTSD_ST R 0 Channel 1 in overtemperature shutdown
3 CH4_THFB_ST R 0 Channel 4 in thermal foldback
2 CH3_THFB_ST R 0 Channel 3 in thermal foldback
1 CH2_THFB_ST R 0 Channel 2 in thermal foldback
0 CH1_THFB_ST R 0 Channel 1 in thermal foldback