ZHCSE68A August   2015  – October 2015 TAS5404-Q1

PRODUCTION DATA.  

  1. 特性
  2. 应用
  3. 说明
  4. 修订历史记录
  5. Device Comparison Table
  6. Pin Configuration and Functions
  7. Specifications
    1. 7.1 Absolute Maximum Ratings
    2. 7.2 ESD Ratings
    3. 7.3 Recommended Operating Conditions
    4. 7.4 Thermal Information
    5. 7.5 Electrical Characteristics
    6. 7.6 Timing Requirements for I2C Interface Signals
    7. 7.7 Typical Characteristics
  8. Parameter Measurement Information
  9. Detailed Description
    1. 9.1 Overview
    2. 9.2 Functional Block Diagram
    3. 9.3 Feature Descption
      1. 9.3.1  Preamplifier
      2. 9.3.2  Pulse-Width Modulator (PWM)
      3. 9.3.3  Gate Drive
      4. 9.3.4  Power FETs
      5. 9.3.5  Load Diagnostics
      6. 9.3.6  Protection and Monitoring
      7. 9.3.7  I2C Serial Communication Bus
      8. 9.3.8  I2C Bus Protocol
      9. 9.3.9  Hardware Control Pins
      10. 9.3.10 AM Radio Avoidance
    4. 9.4 Device Functional Modes
      1. 9.4.1 Audio Shutdown and Restart Sequence
      2. 9.4.2 Latched-Fault Shutdown and Restart Sequence Control
    5. 9.5 Programming
      1. 9.5.1 Random Write
      2. 9.5.2 Sequential Write
      3. 9.5.3 Random Read
      4. 9.5.4 Sequential Read
    6. 9.6 Register Maps
  10. 10Application and Implementation
    1. 10.1 Application Information
    2. 10.2 Typical Application
      1. 10.2.1 Design Requirements
      2. 10.2.2 Detailed Design Procedure
        1. 10.2.2.1 Hardware and Software Design
        2. 10.2.2.2 Parallel Operation (PBTL)
        3. 10.2.2.3 Input Filter Design
        4. 10.2.2.4 Amplifier Output Filtering
        5. 10.2.2.5 Line Driver Applications
      3. 10.2.3 Application Curves
  11. 11Power Supply Recommendations
  12. 12Layout
    1. 12.1 Layout Guidelines
    2. 12.2 Layout Example
    3. 12.3 Thermal Consideration
    4. 12.4 Electrical Connection of Heat Slug and Heat Sink
    5. 12.5 EMI Considerations
  13. 13器件和文档支持
    1. 13.1 器件支持
      1. 13.1.1 Third-Party Products Disclaimer
    2. 13.2 社区资源
    3. 13.3 商标
    4. 13.4 静电放电警告
    5. 13.5 Glossary
  14. 14机械封装和可订购信息

封装选项

机械数据 (封装 | 引脚)
散热焊盘机械数据 (封装 | 引脚)
订购信息

10 Application and Implementation

NOTE

Information in the following applications sections is not part of the TI component specification, and TI does not warrant its accuracy or completeness. TI’s customers are responsible for determining suitability of components for their purposes. Customers should validate and test their design implementation to confirm system functionality.

10.1 Application Information

The TAS5404-Q1 device is a four-channel class-D audio amplifier designed for use in automotive head units and external amplifier modules. The TAS5404-Q1 device incorporates all the functionality required to perform in the demanding OEM applications area.

10.2 Typical Application

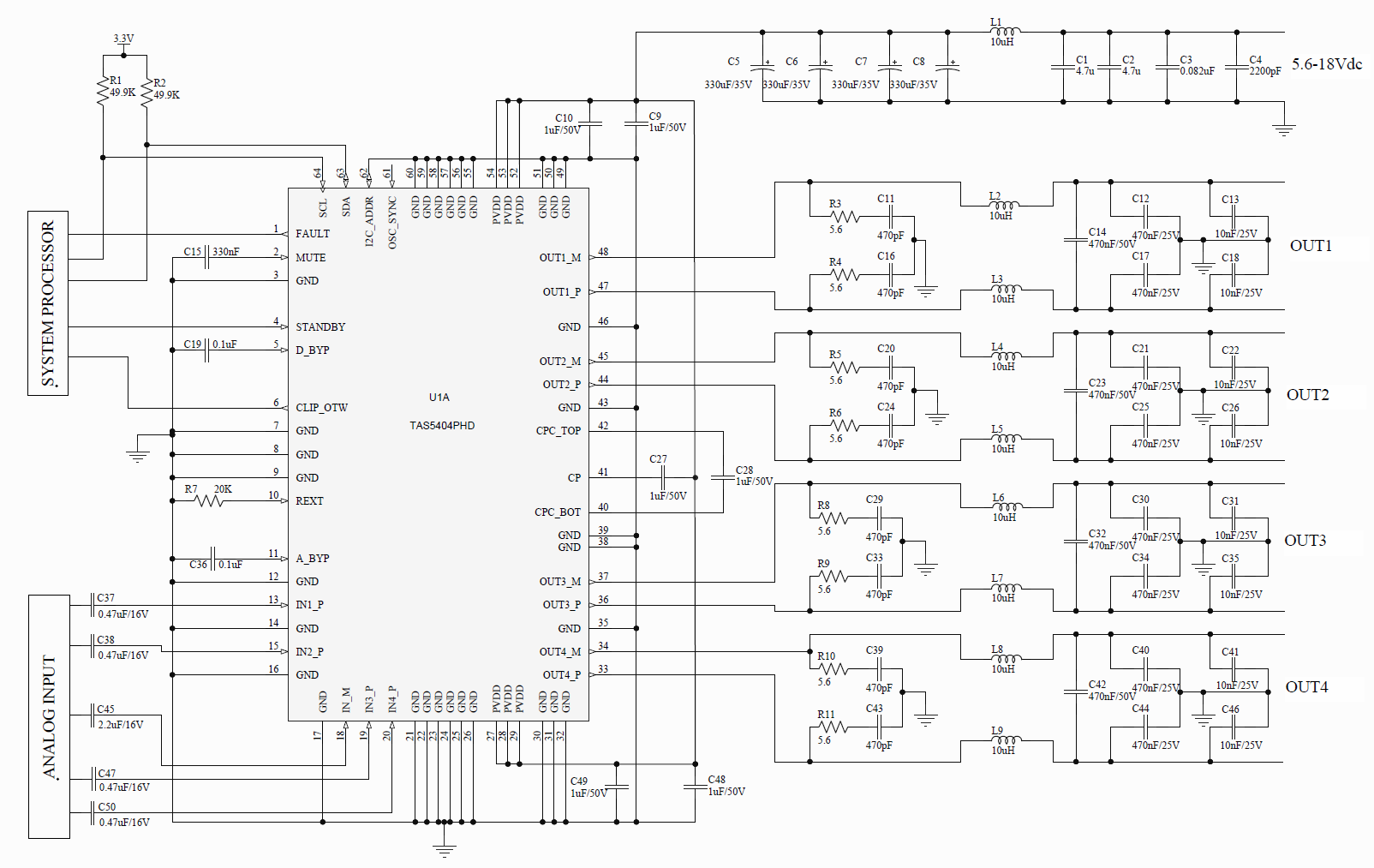
Figure 20 shows a typical application circuit for the TAS5404-Q1 device.

TAS5404-Q1 App_Schematic_r3.png Figure 20. TAS5404-Q1 Typical Application Schematic

10.2.1 Design Requirements

  • Power Supplies
  • The TAS5404-Q1 device requires only a single power supply compliant with the recommended operation range. The TAS5404-Q1 device is designed to work with either a vehicle battery or regulated boost power supply.

  • Communication
  • The TAS5404-Q1 device communicates with the system controller with both discrete hardware control pins and with I 2 C. The TAS5404-Q1 device is an I 2 C slave and thus requires a master. If a master I 2 C-compliant device is not present in the system, the TAS5404-Q1 device can only be used with the default settings. Diagnostic information is limited to the discrete reporting FAULT pin.

  • External Components
  • Table 24 lists the components required for the TAS5404-Q1 device.

    Table 24. Supporting Components

    EVM Designator Quanity Value Size Description Use in Application
    C37, C38, C47, C50 4 0.47μF ± 10% 1206 Film, 16-V Analog audio input filter, bypass
    C5, C6, C7, C8 4 330 μF ± 20% 10 mm Low-ESR aluminum capacitor, 35-V Power supply
    C9, C10, C48, C49, C27, C28 6 1 μF ± 10% 0805 X7R ceramic capacitor, 50-V Power supply
    C45 1 2.2uF ± 10% 0805 Film, 16-V Analog audio input filter, bypass
    C14, C23, C32, C42 4 470nF ± 10% 0805 X7R ceramic capacitor, 50-V Amplifier output filtering
    C11, C15, C20, C24, C29, C33, C39, C43 8 470 pF ± 10% 0603 X7R ceramic capacitor, 50-V Amplifier output snubbers
    C19, C36 2 0.1 μF ± 10% 0603 X7R ceramic capacitor, 25-V Power supply
    C4 1 2200 pF ± 10% 0603 X7R ceramic capacitor, 50-V Power supply
    C3 1 0.082 μF ± 10% 0603 X7R ceramic capacitor, 25-V Power supply
    C1, C2 2 4.7 μF ± 10% 1206 X7R ceramic capacitor, 25-V Power supply
    C12, C17, C21, C25, C30, C34, C40, C44 8 0.47 μF ± 10% 0603 X7R ceramic capacitor, 25-V Output EMI filtering
    C15 1 220nF ± 10% 0603 X7R ceramic capacitor, 25-V Mute timing
    L1 1 10 μH ± 20% 13.5 mm ×13.5 mm Shielded ferrite inductor Power supply
    L2, L3, L4, L5, L6, L7, L8, L9 8 10 μH ± 20% 12 mm × 14 mm Dual inductor Amplifier output filtering
    R1, R2 2 49.9 kΩ ± 1% 0805 Resistors, 0.125-W Analog audio input filter
    R3, R4, R5, R6, R8, R9, R10, R11 8 5.6 Ω ± 5% 0805 Resistors, 0.125-W Output snubbers
    R7 1 20.0 kΩ ± 1% 0805 Resistors, 0.125-W Power supply

10.2.2 Detailed Design Procedure

10.2.2.1 Hardware and Software Design

  1. Hardware Schematic Design: Using Figure 20 as a guide, integrate the hardware into the system schematic.
  2. Following the recommended layout guidelines, integrate the TAS5404-Q1 device and the supporting components into the system PCB file.
  3. Thermal Design: The TAS5404-Q1 device has an exposed thermal pad which requires proper soldering. For more information, see the application reports Semiconductor and IC Package Thermal Metrics (SPRA953), and the PowerPAD Thermally Enhanced Package (SLMA002G).
  4. Develop software: The EVM User's Guide has detailed instructions for how to set up the TAS5404-Q1 device, interpret diagnostic information, and so forth. For information about control registers, see the Table 7 section.

For questions and support go to the E2E forums.

10.2.2.2 Parallel Operation (PBTL)

The TAS5404-Q1 device can drive more current by paralleling BTL channels on the load side of the LC output filter. Parallel operation requires identical I2C settings for any two paralleled channels to have reliable system performance and even power dissipation on multiple channels. For smooth power up, power down, and mute operation, the same control commands (such as mute, play, Hi-Z, and so on) should be sent to the paralleled channels at the same time. The TAS5404-Q1 device also supports load diagnostics for parallel connection. Paralleling on the TAS5404-Q1 device side of the LC output filter is not supported, because it can result in device failure. When paralleling channels, use the parallel BTL I2C control bits in register 0x0D. Parallel channels 1 and 2, and/or channels 3 and 4. Setting these bits allows the thermal foldback to react on both channels equally. Provide the audio input to channel 2 if paralleing channels 1 and 2, and channel 3 if paralleling channels 3 and 4.

10.2.2.3 Input Filter Design

The IN_M pin should have an impedance to GND that is equivalent to the parallel combination of the input impedances of all IN_P channels combined, including any source impedance from the previous stage in the system design. For example, if each of the four IN_P channels have a 1-µF dc blocking capacitor, 1 kΩ of series resistance due to an input RC filter, and 1 kΩ of source resistance from the DAC supplying the audio signal, then the IN_M channel should have a 4-µF capacitor in series with a 500-Ω resistor to GND (4 × 1 µF in parallel = 4 µF; 4 × 2 kΩ in parallel = 500 Ω).

10.2.2.4 Amplifier Output Filtering

The output FETs drive the amplifier outputs in an H-bridge configuration. These transistors are either fully off or on. The result is a square-wave output signal with a duty cycle that is proportional to the amplitude of the audio signal. The amplifier outputs require a low-pass filter to filter out the PWM modulation carrier frequency. People frequently call the filter the L-C filter, due to the presence of an inductive element L and a capacitive element C to make up the 2-pole low-pass filter. The L-C filter attenuates the carrier frequency, reducing electromagnetic emissions and smoothing the current waveform which the load draws from the power supply. See the Class-D LC Filter Design application report (SLOA119) for a detailed description on proper component selection and design of an L-C filter based upon the desired load and response.

10.2.2.5 Line Driver Applications

In many automotive audio applications, the end user would like to use the same head unit to drive either a speaker (with several ohms of impedance) or an external amplifier (with several kilohms of impedance). The design is capable of supporting both applications; however, the one must design the output filter and system to handle the expected output load conditions.

10.2.3 Application Curves

TAS5404-Q1 C001_SLOS918.gif Figure 21. Efficiency
Four Channels AT 4 Ω Each
TAS5404-Q1 C002_SLOS918.png Figure 22. TAS5404-Q1 Device Power Dissipation
Four Channels at 4 Ω Each