SBOS392H August 2007 – August 2019 REF3312 , REF3318 , REF3320 , REF3325 , REF3330 , REF3333
PRODUCTION DATA.
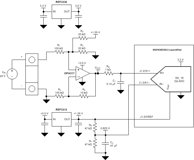
The circuit in Figure 19 consists of a low-power reference and conditioning circuit. This circuit attenuates and level-shifts a bipolar input voltage within the proper input range of a single-supply, low-power, 16-bit ΔΣ analog-to-digital converter (ADC), such as the one inside the MSP430 (or other similar single-supply ADCs). Precision reference circuits are used to level-shift the input signal, provide the ADC reference voltage, and create a well-regulated supply voltage for the low-power analog circuitry. A low-power, zero-drift op amp circuit is used to attenuate and level-shift the input signal.
Figure 19. Bipolar Signal-Chain Configuration