ZHCSEI8C January   2016  – March 2018 OPA197 , OPA2197 , OPA4197

PRODUCTION DATA.  

  1. 特性
  2. 应用
  3. 说明
    1.     Device Images
      1.      OPA197 应用于高压多路复用数据采集系统
  4. 修订历史记录
  5. Pin Configuration and Functions
    1.     Pin Functions: OPA197
    2.     Pin Functions: OPA2197 and OPA4197
  6. Specifications
    1. 6.1 Absolute Maximum Ratings
    2. 6.2 ESD Ratings
    3. 6.3 Recommended Operating Conditions
    4. 6.4 Thermal Information: OPA197
    5. 6.5 Thermal Information: OPA2197
    6. 6.6 Thermal Information: OPA4197
    7. 6.7 Electrical Characteristics: VS = ±4 V to ±18 V (VS = 8 V to 36 V)
    8. 6.8 Electrical Characteristics: VS = ±2.25 V to ±4 V (VS = 4.5 V to 8 V)
    9. 6.9 Typical Characteristics
  7. Detailed Description
    1. 7.1 Overview
    2. 7.2 Functional Block Diagram
    3. 7.3 Feature Description
      1. 7.3.1 Input Protection Circuitry
      2. 7.3.2 EMI Rejection
      3. 7.3.3 Phase Reversal Protection
      4. 7.3.4 Thermal Protection
      5. 7.3.5 Capacitive Load and Stability
      6. 7.3.6 Common-Mode Voltage Range
      7. 7.3.7 Electrical Overstress
      8. 7.3.8 Overload Recovery
    4. 7.4 Device Functional Modes
  8. Application and Implementation
    1. 8.1 Application Information
    2. 8.2 Typical Applications
      1. 8.2.1 16-Bit Precision Multiplexed Data-Acquisition System
        1. 8.2.1.1 Design Requirements
        2. 8.2.1.2 Detailed Design Procedure
        3. 8.2.1.3 Application Curve
      2. 8.2.2 Slew Rate Limit for Input Protection
      3. 8.2.3 Precision Reference Buffer
  9. Power Supply Recommendations
  10. 10Layout
    1. 10.1 Layout Guidelines
    2. 10.2 Layout Example
  11. 11器件和文档支持
    1. 11.1 器件支持
      1. 11.1.1 开发支持
        1. 11.1.1.1 TINA-TI(免费软件下载)
        2. 11.1.1.2 TI 高精度设计
    2. 11.2 文档支持
      1. 11.2.1 相关文档
    3. 11.3 相关链接
    4. 11.4 接收文档更新通知
    5. 11.5 社区资源
    6. 11.6 商标
    7. 11.7 静电放电警告
    8. 11.8 Glossary
  12. 12机械、封装和可订购信息

封装选项

机械数据 (封装 | 引脚)
散热焊盘机械数据 (封装 | 引脚)
订购信息

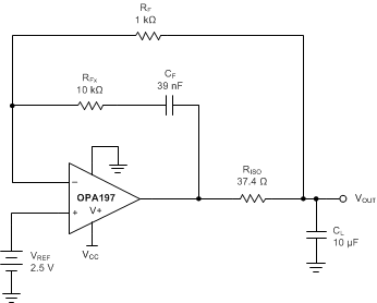
Precision Reference Buffer

The OPAx197 features high output current drive capability and low input offset voltage, making the device an excellent reference buffer to provide an accurate buffered output with ample drive current for transients. For the 10-µF ceramic capacitor shown in Figure 56, RISO, a 37.4-Ω isolation resistor, provides separation of two feedback paths for optimal stability. Feedback path number one is through RF and is directly at the output, VOUT. Feedback path number two is through RFx and CF and is connected at the output of the op amp. The optimized stability components shown for the 10-µF load give a closed-loop signal bandwidth at VOUT of 4 kHz, while still providing a loop gain phase margin of 89°. Any other load capacitances require recalculation of the stability components: RF, RFx, CF, and RISO.

OPA197 OPA2197 OPA4197 ai_ref_buffer_sbos737.gifFigure 56. Precision Reference Buffer