ZHCSGL8E March   2006  – December 2015 OPA2333 , OPA333

PRODUCTION DATA.  

  1. 特性
  2. 应用
  3. 说明
  4. 修订历史记录
  5. 引脚配置和功能
  6. 规格
    1. 6.1 绝对最大额定值
    2. 6.2 ESD 额定值
    3. 6.3 建议的工作条件
    4. 6.4 热性能信息:OPA333
    5. 6.5 热性能信息:OPA2333
    6. 6.6 电气特性
    7. 6.7 典型特性
  7. 详细 说明
    1. 7.1 概述
    2. 7.2 功能框图
    3. 7.3 特性 说明
      1. 7.3.1 工作电压
      2. 7.3.2 输入电压
      3. 7.3.3 内部偏移校正
      4. 7.3.4 实现到运算放大器负轨的输出摆幅
      5. 7.3.5 DFN 封装
    4. 7.4 器件功能模式
  8. 应用和实现
    1. 8.1 应用信息
    2. 8.2 典型 应用
      1. 8.2.1 高侧电压至电流 (V-I) 转换器
        1. 8.2.1.1 设计要求
        2. 8.2.1.2 详细设计流程
        3. 8.2.1.3 应用曲线
      2. 8.2.2 精密的低电平电压至电流 (V-I) 转换器
        1. 8.2.2.1 设计要求
        2. 8.2.2.2 详细设计流程
        3. 8.2.2.3 应用曲线
      3. 8.2.3 复合放大器
        1. 8.2.3.1 设计要求
        2. 8.2.3.2 详细设计流程
        3. 8.2.3.3 应用曲线
    3. 8.3 系统示例
      1. 8.3.1 温度测量应用
      2. 8.3.2 单通道运算放大器桥式放大器应用
      3. 8.3.3 低侧电流监控器应用
      4. 8.3.4 其他 应用
  9. 电源相关建议
  10. 10布局
    1. 10.1 布局准则
      1. 10.1.1 通用布局准则
      2. 10.1.2 DFN 布局指南
    2. 10.2 布局示例
  11. 11器件和文档支持
    1. 11.1 器件支持
      1. 11.1.1 开发支持
    2. 11.2 文档支持
      1. 11.2.1 相关文档
    3. 11.3 相关链接
    4. 11.4 社区资源
    5. 11.5 商标
    6. 11.6 静电放电警告
    7. 11.7 Glossary
  12. 12机械、封装和可订购信息

封装选项

机械数据 (封装 | 引脚)
散热焊盘机械数据 (封装 | 引脚)
订购信息

应用和实现

NOTE

以下 应用 部分的信息不属于 TI 组件规范,TI 不担保其准确性和完整性。客户应负责确定 TI 组件是否适用于其应用。客户应验证并测试其设计是否能够实现,以确保系统功能。

应用信息

OPAx333 系列是单位增益稳定的精密运算放大器,具有极低的失调电压漂移;这些器件还不会出现输出相位反转。在采用噪声较大的电源或高阻抗电源的应用中, 去耦电容器需靠近器件电源引脚。大多数情况下,0.1μF 电容器已足够满足需求。

典型 应用

高侧电压至电流 (V-I) 转换器

Figure 20 中显示的电路是高侧电压至电流 (V-I) 转换器。它将 0V 至 2V 的输入电压转换为 0mA 至 100mA 的输出电流。Figure 21 显示了该电路的测量传递函数。OPA333 的低失调电压和温漂有助于该电路实现出色的直流精度。

OPA333 OPA2333 High-Side-Voltage-to-Current-Converter.gif Figure 20. 高侧电压至电流 (V-I) 转换器

设计要求

设计要求如下:

  • 电源电压:5V 直流
  • 输入:0V 至 2V 直流
  • 输出:0mA 至 100mA 直流

详细设计流程

电路的 V-I 传递函数基于输入电压 VIN 与三个电流感应电阻器(RS1、RS2 和 RS3)之间的关系。VIN 与 RS1 之间的关系决定流经设计的第一级的电流。从第一级到第二级的电流增益基于 RS2 与 RS3 之间的关系。

要实现成功的设计,我们必须要高度重视应用所选用运算放大器的直流特性。借助运算放大器的低失调电压、低温漂和轨至轨特性,该应用才可满足这些性能目标。OPA2333 CMOS 运算放大器是高精度、5uV 偏移、0.05μV/°C 漂移放大器,针对低电压、单电源运行进行了优化,其相对于正电源轨的输出摆幅在 50mV 以内。OPA2333 系列使用斩波技术提供低初始失调电压,并且随时间推移和温度变化实现接近于零的漂移。低失调电压和低漂移可减少系统中的偏移误差,这使得这些器件适用于精密直流控制。OPA2333 的轨至轨输出级可确保运算放大器的输出摆幅能够完全控制电源轨内 MOSFET 器件的栅极。

TIPD102 中提供了详细的误差分析、设计流程和附加的测量结果。

应用曲线

OPA333 OPA2333 Measured-transfer-function-for-High-Side.gif Figure 21. 高侧 V-I 转换器的测量传递函数

精密的低电平电压至电流 (V-I) 转换器

Figure 22 中显示的电路是精密的低电平电压至电流 (V-I) 转换器。该转换器将 0V 至 5V 的输入电压转换为 0µA 至 5µA 的输出电流。Figure 23 显示了该电路的测量传递函数。OPA333 的低失调电压和温漂有助于该电路实现出色的直流精度。Figure 24 显示了该电路整个范围经校准的误差。

OPA333 OPA2333 low-level-precision-converter.gif Figure 22. 精密的低电平 V-I 转换器

设计要求

设计要求如下:

  • 电源电压:5V 直流
  • 输入:0V 至 5V 直流
  • 输出:0μA 至 5μA 直流

详细设计流程

电路的 V-I 传递函数基于输入电压 VIN、RSET 以及仪表放大器 (INA) 增益之间的关系。在运行过程中,输入电压除以 INA 增益所得的值施加在设置电阻器上,如Equation 1 中所示:

Equation 1. VSET = VIN/GINA

流经 RSET 的电流必须流经负载,因此 IOUT 为 VSET/RSET。只要 RSET 和 RLOAD 上的总电压不超过运算放大器的输出限制或 INA 的输入共模限制,IOUT 就会保持良好调节的电流。设置电阻器上的电压 (VSET) 为输入电压除以 INA 增益(即 VSET = 1V/10 = 0.1V)。电流由 VSET 和 RSET 决定,如Equation 2 中所示:

Equation 2. IOUT = VSET/RSET = 0.1V/100kΩ = 1μA

TIPD107 中提供了详细的误差分析、设计流程和附加的测量结果。

应用曲线

OPA333 OPA2333 measured-transfer-function-for-low-level-precision.gif Figure 23. 低侧精密 V-I 的测量传递函数
OPA333 OPA2333 calibrated-output-error-for-low-level.gif Figure 24. 低侧 V-I 经校准的输出误差

复合放大器

Figure 25 中显示的电路是用于驱动 ADS8881 上的基准的符合放大器。OPA333 提供出色的直流精度,THS4281 允许电路的输出快速响应典型 SAR 数据转换器基准输入的瞬态电流要求。ADS8881 系统已针对 THD 进行了优化,实现了 –110dB 的测量性能。Figure 26 中显示了 ADC 的线性度。

OPA333 OPA2333 Composite-Amplifier-Reference-Driver-Circuit.gif Figure 25. 符合放大器基准驱动器电路

设计要求

针对这个块设计的设计需求为:

  • 系统电源电压:5V 直流
  • ADC 电源电压:3.3V 直流
  • ADC 采样速率:1MSPS
  • ADC 基准电压 (VREF):4.5V 直流
  • ADC 输入信号:幅值为 Vpk = 4.315V(–0.4dBFS,以避免削波)且频率 fIN = 10kHz 的差分输入信号施加到 ADC 的每个差分输入

详细设计流程

在最大程度地提高高分辨率 SAR ADC 的性能时,有两个主要的设计注意事项,即输入驱动器和基准驱动器设计。电路包含关键模拟电路块、输入驱动器、抗混叠滤波器和基准驱动器。应该根据 ADC 性能技术规范仔细设计每个模拟电路块,以便在功耗较低的同时最大限度地提高数据采集系统的失真和噪声性能。此图包含针对每个单独模拟块的最主要的技术规范。该设计系统地处理每个模拟电路块设计,以实现用于 10kHz 正弦输入信号的 16 位低噪声和低失真数据采集系统。在设计时,首先需要了解极低失真输入驱动器放大器的要求。这将有助于确定相应的输入驱动器配置以及选择一个输入放大器来满足系统要求。下一个重要的步骤是抗混叠 RC 滤波器的设计,以便在保持放大器稳定性的同时衰减 ADC 反冲噪声。最后一个设计难题是设计一个高精度基准驱动器电路,以提供所需的低偏移、低漂移和低噪声 VREF 参考电压。

在设计一个极低失真数据采集块时,了解非线性源十分重要。ADC 和输入驱动器在数据采集块中引入非线性。为了实现最低失真,用于高性能 SAR ADC 的输入驱动器必须具有相对于 ADC 失真可忽略的失真。该参数要求输入驱动器失真比 ADC THD 低 10dB。该严格的要求可确保系统的总 THD 降级不会大于 –0.5dB。

Equation 3. THDAMP < THDADC – 10dB

因此,务必选择一个符合上述标准的放大器以避免系统 THD 受到输入驱动器的限制。反馈系统中的放大器非线性取决于可用的环路增益。TIPD115 中提供了详细的误差分析、设计流程和附加的测量结果。

应用曲线

OPA333 OPA2333 linearity-ADC8881-system.gif Figure 26. ADC8881 系统的线性度

系统示例

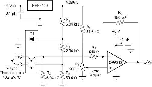
温度测量应用

Figure 27 显示了温度测量应用。

OPA333 OPA2333 ai_measure_tmp_bos351.gif Figure 27. 温度测量

单通道运算放大器桥式放大器应用

Figure 28 显示了桥式放大器的基本配置。

OPA333 OPA2333 ai_amp_bridge_bos351.gif Figure 28. 单通道运算放大器桥式放大器

低侧电流监控器应用

Figure 29 中显示了低侧电流分流监控器。RN 是运算电阻器,用于将 ADS1100 与数字 I2C 总线的噪声隔离。ADS1100 是 16 位转换器,因此精密基准对于实现最大精度至关重要。如果不需要绝对精度,则 5V 电源就足够稳定,因此可省去 REF3130

OPA333 OPA2333 ai_monitor_lo_bos351.gif

NOTE:

1% 电阻器可在存在较小的接地回路误差时提供充足的共模抑制。
Figure 29. 低侧电流监控器

其他 应用

Figure 30Figure 33 中显示了其他应用创意。

OPA333 OPA2333 ai_monitor_hi_bos351.gif
额定值为运算放大器电源能力(即,对于 OPA333 为 5.1V)的齐纳二极管。
限流电阻器。
选择齐纳偏置电阻器或双 N-MOSFET(FDG6301N、NTJD4001N 或 Si1034)。
Figure 30. 高侧电流监控器
OPA333 OPA2333 ai_measure_therm_bos351.gif Figure 31. 热敏电阻测量
OPA333 OPA2333 ai_amp_precise_bos351.gif Figure 32. 精密仪表放大器
OPA333 OPA2333 ai_ecg_cir_bos351.gif
可以使用其他仪表放大器,如 INA326,它具有更低的噪声,但具有更高的静态电流。
Figure 33. 单电源、极低功耗 ECG 电路