ZHCSKX2B December   2008  – February 2020 OPA2333-Q1

PRODUCTION DATA.  

  1. 特性
  2. 应用
  3. 说明
    1.     Device Images
      1.      0.1Hz 至 10Hz 噪声
  4. 修订历史记录
  5. Pin Configuration and Functions
    1.     Pin Functions
  6. Specifications
    1. 6.1 Absolute Maximum Ratings
    2. 6.2 ESD Ratings
    3. 6.3 Recommended Operating Conditions
    4. 6.4 Thermal Information
    5. 6.5 Electrical Characteristics: VS = 1.8 V to 5.5 V
    6. 6.6 Typical Characteristics
  7. Detailed Description
    1. 7.1 Overview
    2. 7.2 Functional Block Diagram
    3. 7.3 Feature Description
      1. 7.3.1 Rail-to-Rail Input Voltage
      2. 7.3.2 Internal Offset Correction
    4. 7.4 Device Functional Modes
  8. Application and Implementation
    1. 8.1 Application Information
      1. 8.1.1 Achieving Output Swing to the Op Amp Negative Rail
    2. 8.2 Typical Application
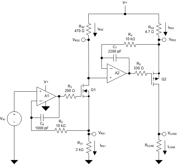
      1. 8.2.1 High-Side Voltage-to-Current (V-I) Converter
        1. 8.2.1.1 Design Requirements
        2. 8.2.1.2 Detailed Design Procedure
        3. 8.2.1.3 Application Curve
        4. 8.2.1.4 Single Op Amp Bridge Amplifier
        5. 8.2.1.5 Low-Side Current Monitor
        6. 8.2.1.6 High-Side Current Monitor
        7. 8.2.1.7 Precision Instrumentation Amplifier
  9. Power Supply Recommendations
  10. 10Layout
    1. 10.1 Layout Guidelines
    2. 10.2 Layout Example
  11. 11器件和文档支持
    1. 11.1 文档支持
      1. 11.1.1 相关文档
    2. 11.2 接收文档更新通知
    3. 11.3 支持资源
    4. 11.4 商标
    5. 11.5 静电放电警告
    6. 11.6 Glossary
  12. 12机械、封装和可订购信息

封装选项

机械数据 (封装 | 引脚)
散热焊盘机械数据 (封装 | 引脚)
订购信息

High-Side Voltage-to-Current (V-I) Converter

The circuit shown in Figure 20 is a high-side voltage-to-current (V-I) converter. It translates in input voltage of 0 V to 2 V to and output current of 0 mA to 100 mA. Figure 21 shows the measured transfer function for this circuit. The low offset voltage and offset drift of the OPA333-Q1 device facilitate excellent dc accuracy for the circuit.

OPA2333-Q1 High-Side-Voltage-to-Current-Converter.gifFigure 20. High-Side Voltage-to-Current (V-I) Converter