ZHCSBX9E December   2013  – November 2015 OPA192 , OPA2192 , OPA4192

PRODUCTION DATA.  

  1. 特性
  2. 应用
  3. 说明
  4. 修订历史记录
  5. 引脚配置和功能
  6. 规格
    1. 6.1  绝对最大额定值
    2. 6.2  ESD 额定值
    3. 6.3  建议的工作条件
    4. 6.4  热性能信息:OPA192
    5. 6.5  热性能信息:OPA2192
    6. 6.6  热性能信息:OPA4192
    7. 6.7  电气特性:VS = ±4V 至 ±18V (VS = +8V 至 +36V)
    8. 6.8  电气特性:VS = ±2.25V 至 ±4V(VS = +4.5V 至 +8V)
    9. 6.9  典型特性
    10. 6.10 典型特性
  7. 参数测量信息
    1. 7.1 输入失调电压漂移
  8. 详细 说明
    1. 8.1 概述
    2. 8.2 功能框图
    3. 8.3 特性 说明
      1. 8.3.1 输入保护电路
      2. 8.3.2 EMI 抑制
      3. 8.3.3 反相保护
      4. 8.3.4 过热保护
      5. 8.3.5 容性负载和稳定性
      6. 8.3.6 共模电压范围
      7. 8.3.7 电气过载
      8. 8.3.8 过载恢复
    4. 8.4 器件功能模式
  9. 应用和实现
    1. 9.1 应用信息
    2. 9.2 典型 应用
      1. 9.2.1 16 位精度多路复用数据采集系统
        1. 9.2.1.1 设计要求
        2. 9.2.1.2 详细设计流程
        3. 9.2.1.3 应用曲线
      2. 9.2.2 输入保护的压摆率限制
      3. 9.2.3 精密参考缓冲区
  10. 10电源相关建议
  11. 11布局
    1. 11.1 布局准则
    2. 11.2 布局示例
  12. 12器件和文档支持
    1. 12.1 器件支持
      1. 12.1.1 开发支持
        1. 12.1.1.1 TINA-TI(免费软件下载)
        2. 12.1.1.2 TI 高精度设计
    2. 12.2 文档支持
      1. 12.2.1 相关文档
    3. 12.3 相关链接
    4. 12.4 社区资源
    5. 12.5 商标
    6. 12.6 静电放电警告
    7. 12.7 Glossary
  13. 13机械、封装和可订购信息

封装选项

机械数据 (封装 | 引脚)
散热焊盘机械数据 (封装 | 引脚)
订购信息

详细 说明

概述

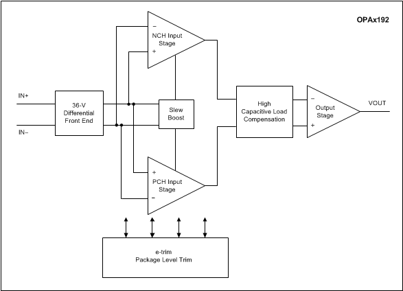
OPAx192 系列运算放大器使用 e-trim 方法,这是在塑模成型工艺之后,在最终制造步骤阶段对失调和失调温度漂移实施封装级微调的一种方法。该方法最大限度地减少了固有的输入晶体管不匹配的影响和在封装成型过程中引入的误差。在器件完成封装后进行器件的稳零调节,这样可以将封装引入的失调也一起校正,当调节完成后会熔断内部调零通信接口。功能框图一节显示了使用 e-trim 的 OPA192 的简单示意图。

与以往的 e-trim 运算放大器不同,OPAx192 使用获得专利的双温度微调体系结构,在整个指定的温度范围内获得了一个非常低的 25µV(最大)的失调电压和 0.5µV/°C(最大)的低电压零点漂移。在宽电源电压下的这一精度水平使得这些放大器非常适用于高阻抗工业传感器、滤波器和高电压数据采集。

功能框图

OPA192 OPA2192 OPA4192 ai_simplified192_bos620.gif

特性 说明

输入保护电路

OPAx192 使用独特的输入体系结构来消除对输入保护二极管的需求,但在瞬态情形下仍能提供可靠的输入保护。可以通过快速瞬态阶跃响应来激活Figure 54 中所示的常规输入二极管保护方案,但由于交流电路径,这将引入信号失真和稳定时间延迟,如Figure 55所示。对于增益电路,这些快速斜向输入信号前向偏置背对背二极管会导致输入电流增加,进而使稳定时间延长,如Figure 56所示。

OPA192 OPA2192 OPA4192 ai_input_protection_bos620.gif Figure 54. OPA192 输入保护不限制差分输入能力
OPA192 OPA2192 OPA4192 ai_back_to_back_bos620.gif Figure 55. 背对背二极管造成稳定问题
OPA192 OPA2192 OPA4192 C037_SBOS620.png Figure 56. OPA192 保护电路保持快速稳定瞬态响应

OPAx192 系列运算放大器为高压应用提供真正的高阻抗差分输入能力。 这种获得专利的输入保护体系结构不会引入额外的信号失真或延迟稳定时间,使该器件成为多通道、高开关输入 应用的理想运算放大器。OPA192 可以承受高达 36V 的最大差分摆幅(运算放大器的反相和同相引脚之间的电压)、使该器件适合作为比较器,或 用于 存在快速斜向输入信号的应用(如多路复用数据采集系统);请参阅Figure 66

EMI 抑制

OPAx192 使用集成电磁干扰 (EMI) 过滤来降低干扰源(如无线通信设备以及混合使用模拟信号链和数字组件的高密度电路板)产生的 EMI 效应。OPAx192 采用上述这些设计和改进,受益不少。德州仪器 (TI) 已经开发出在 10MHz 至 6GHz 宽频谱范围内准确测量和量化运算放大器抗扰度的功能。Figure 57显示对 OPA192 执行此测试的结果。Table 2显示在实际应用中经常遇到的特定频率下 OPA192 的 EMIRR IN+ 值。 在 Table 2中列出的应用可在下图给出的特定频率或其近似频率下运行。详细信息另见于应用报告运算放大器中的 EMI 抑制比SBOA128;下载地址为 www.ti.com

OPA192 OPA2192 OPA4192 C017_SBOS620.png Figure 57. EMIRR 测试

Table 2. OPA192 在目标频率下的 EMIRR IN+

频率 应用或分配 EMIRR IN+
400MHz 移动无线广播、移动卫星、太空操作、气象、雷达、超高频 (UHF) 应用 44.1dB
900MHz 移动通信全球系统 (GSM) 应用,广播通信、导航、GPS(至 1.6GHz)、GSM、航空移动、UHF 应用 52.8dB
1.8GHz GSM 应用,个人移动通信、宽带、卫星、L 波段(1GHz 至 2GHz) 61.0dB
2.4GHz 802.11b、802.11g、802.11n、 蓝牙®、个人移动通信、工业、科学和医疗 (ISM) 无线频段、业余无线电通信和卫星、S 波段(2GHz 至 4GHz) 69.5dB
3.6GHz 无线电定位、航空通信和导航、卫星、移动通信、S 波段 88.7dB
5.0GHz 802.11a、802.11n、航空通信和导航、移动通信、太空和卫星运行、C 波段(4GHz 至 8GHz) 105.5dB

反相保护

OPAx192 系列具有内部反相保护。当输入被驱动至超过其线性共模范围时,很多运算放大器表现出一个相位反转。这个情况经常出现在输入被驱动至超过额定共模电压范围的时候,从而导致输出反向进入相对的电源轨。OPAx192 是一个轨至轨输入运算放大器;因此,共模范围可扩展至电源轨。电源轨之外的输入信号不会导致相位反转;相反,输出限制在适当的电源轨中。Figure 58中显示了这个特性。

OPA192 OPA2192 OPA4192 C011_SBOS620.png Figure 58. 无相位反转

过热保护

任何放大器的内部功耗都会导致内部温度(结温)升高。这一现象称为 自热。OPAx192 的绝对最大结温为 150°C。超过此温度会导致器件损坏。OPAx192 具有过热保护功能,可防止由自热造成的损坏。保护的方式是,监控器件的温度,一旦温度超过 140°C,则关闭运算放大器输出驱动。Figure 59显示了 OPA192 的一个应用示例,该示例因为其功耗 (0.81W) 而会产生显著的自热 (159°C)。热计算表明,在 65°C 环境温度下,器件结温一定会达到 187°C。不过,实际器件会关闭输出驱动以保持安全的结温。Figure 59显示了电路在过热保护期间的行为。在正常工作期间,器件充当缓冲区,因此输出为 3V。当自热导致器件结温升高到 140°C 以上时,过热保护强制输出进入高阻抗状态,输出通过电阻 RL 拉向地。

OPA192 OPA2192 OPA4192 Thermal_sbos620.gif Figure 59. 过热保护

容性负载和稳定性

OPAx192 具有 获得专利的输出级,能够驱动大容性负载,并且在单位增益配置下,可直接驱动高达 1nF 的纯容性负载。增加增益可增强放大器驱动更大容性负载的能力;请参阅Figure 60Figure 61。在确定放大器是否将稳定运行时,需要考虑一些因素,如特定的运算放大器电路配置、布局、增益和输出负载等。

OPA192 OPA2192 OPA4192 C013_SBOS620.png Figure 60. 小信号过冲与容性负载间的关系(输出阶跃为 100mV)
OPA192 OPA2192 OPA4192 C013b_SBOS620.png Figure 61. 小信号过冲与容性负载间的关系(输出阶跃为 100mV)

要增加单位增益配置下的驱动能力,可与输出串联,插入一个小的
(10Ω 至 20Ω)电阻器 RISO,如Figure 62 中所示,以此来提高容性负载驱动能力。此电阻器可显著减少振铃,并保持纯容性负载的交流性能。但是,如果电阻负载与容性负载并联,则会产生一个电压分压器,从而在输出端引入增益误差并略微减小输出摆幅。引入的误差与 RISO / RL 的比率成正比,在低输出电平下通常可忽略不计。高容性负载驱动的特性使得 OPA192 非常适用于 诸如 参考缓冲器、MOSFET 栅极驱动和电缆屏蔽驱动等应用。Figure 62所示的电路使用隔离电阻器 RISO 来稳定运算放大器的输出。RISO 修改系统的开环增益以增加相位裕量,Table 3 总结了使用 OPA192 的结果。有关使用此电路进行优化和设计的技巧的其他信息,TI 精密设计 TIDU032 详述了完整的设计目标、模拟和测试结果。

OPA192 OPA2192 OPA4192 ai_fig1excapload_bos5165663.gif Figure 62. 使用 OPA192 扩展容性负载驱动

Table 3. 使用隔离电阻器的 OPA192 容性负载驱动解决方案的计算及测量结果比较

参数
容性负载 100pF 1000pF 0.01µF 0.1µF 1µF
相位裕量 45° 60° 45° 60° 45° 60° 45° 60° 45° 60°
RISO (Ω) 47.0 360.0 24.0 100.0 20.0 51.0 6.2 15.8 2.0 4.7
测量的过冲 (%) 23.2 8.6 10.4 22.5 9.0 22.1 8.7 23.1 8.6 21.0 8.6
计算出的 PM 45.1° 58.1° 45.8° 59.7° 46.1° 60.1° 45.2° 60.2° 47.2° 60.2°
OPA192 OPA2192 OPA4192 apps_tipd_logo_bas557.gif
有关分步设计程序、电路原理图、物料清单、印制电路板 (PCB) 文件、模拟结果和测试结果、请参见 TI 精密设计 TIDU032,使用隔离电阻器的容性负载驱动解决方案

共模电压范围

OPAx192 是一个 36V 的真正轨至轨输入运算放大器,其输入共模范围在任一电源轨之外扩展了 100mV。此宽范围通过并联互补的 N 通道和 P 通道差分输入对实现,如Figure 63所示。当输入电压接近正电源轨,通常比正电源高 (V+) – 3V 到 100mV 时,N 通道对正常运行。当输入电压低于负电源轨 100mV 至大约 (V+) – 1.5V 时,P 通道对正常运行。存在一个小转换区域,通常为 (V+) –3V 到 (V+) – 1.5V ,在该区域中两个输入对都处于打开状态。此转换区域可能与过程变化略有不同,在该区域内,相比区域外的运算,PSRR、CMRR、失调电压、零点漂移、噪声和 THD 性能可能会退化。

OPA192 OPA2192 OPA4192 ai_fig4cm_bos5165663.gif Figure 63. 轨至轨输入级

为实现两级轨至轨输入放大器的最佳性能,应尽可能避免转换区域。OPAx192 对 N 通道和 P 通道区域都使用精确微调。此技术使失调电平大大低于前代器件,导致输入级转换区域内的变化幅度相对于整个共模范围内的失调显得比较大,如Figure 64所示。

OPA192 OPA2192 OPA4192 ai_cm_trans_bos620.gif Figure 64. 共模转换与标准轨至轨放大器

电气过载

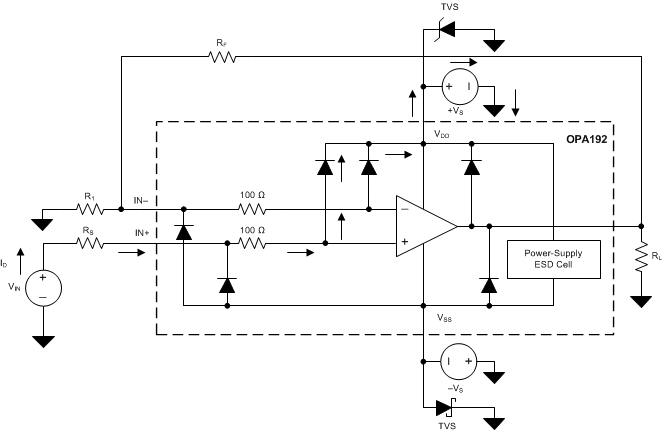
设计人员常常会问到有关运算放大器承受电气过应力 (EOS) 的能力的问题。这些问题的重点在于器件输入,但同时也会涉及电源引脚甚至是输出引脚。这些不同引脚功能的每一个功能具有由独特的半导体制造工艺和连接到引脚的特定电路确定的电气过载限值。此外,这些电路有内置的内部静电放电 (ESD) 保护来在产品组装之前和组装过程中保护此电路不受意外的 ESD 事件的影响。

能够充分了解 ESD 基本电路及其与电气过载事件的关联会有所帮助。Figure 65图示了 OPAx192 中包含的 ESD 电路(用虚线区域指示)。ESD 保护电路涉及从输入和输出引脚连接并路由回内部供电线路的数个导流二极管,其中二极管在吸收器件或电源 ESD 单元(运算放大器的内在部分)处相接。该保护电路在电路正常工作时处于未激活状态。

OPA192 OPA2192 OPA4192 ai_equ_int_esd_bos620.gif Figure 65. 与典型电路应用相关的等效内部 ESD 电路

ESD 事件持续时间非常短,电压非常高(例如,1kV,100ns),而 EOS 事件持续时间长,电压较低(例如,50V,100ms)。ESD 二极管设计用于电路外 ESD 保护(即在器件被焊接到 PCB 上之前的组装、测试和贮存阶段)。在 ESD 事件中,ESD 信号通过 ESD 导流二极管传递给吸收电路(列为 ESD 电源电路)。ESD 吸收电路将电源钳制在一个安全的水平。

尽管这种行为对于电路外保护来说是必要的,但如果在电路内激活,则会导致过流和损坏。瞬态电压抑制器 (TVS) 可用于防止电路内 ESD 事件中因打开 ESD 吸收电路而导致的损坏。使用适当的限流电阻和 TVS 二极管则允许使用器件 ESD 二极管来防止 EOS 事件。

过载恢复

过载恢复的定义是运算放大器输出从饱和状态恢复到线性状态所需的时间。当输出电压由于高输入电压或高增益而超过额定工作电压时,运算放大器的输出器件进入饱和区。器件进入饱和区后,输出器件中的电荷载体需要时间返回到线性状态。当电荷载体返回到线性状态时,器件开始以指定的压摆率进行转换。因此,过载时的传播延迟等于过载恢复时间与转换时间的总和。OPAx192 的过载恢复时间大约为 200ns。

器件功能模式

OPAx192 具有单一功能模式,可在电源电压大于
4.5V(±2.25V)时工作。OPAx192 的最大电源电压为 36V (±18V)。