ZHCSGE9 July   2017 OPA196 , OPA2196 , OPA4196

PRODUCTION DATA.  

  1. 特性
  2. 应用
  3. 说明
  4. 修订历史记录
  5. Pin Configuration and Functions
  6. Specifications
    1. 6.1 Absolute Maximum Ratings
    2. 6.2 ESD Ratings
    3. 6.3 Recommended Operating Conditions
    4. 6.4 Thermal Information: OPA196
    5. 6.5 Thermal Information: OPA2196
    6. 6.6 Thermal Information: OPA4196
    7. 6.7 Electrical Characteristics: VS = ±4 V to ±18 V (VS = 8 V to 36 V)
    8. 6.8 Electrical Characteristics: VS = ±2.25 V to ±4 V (VS = 4.5 V to 8 V)
    9. 6.9 Typical Characteristics
  7. Detailed Description
    1. 7.1 Overview
    2. 7.2 Functional Block Diagram
    3. 7.3 Feature Description
      1. 7.3.1 Input Protection Circuitry
      2. 7.3.2 EMI Rejection
      3. 7.3.3 Phase Reversal Protection
      4. 7.3.4 Thermal Protection
      5. 7.3.5 Capacitive Load and Stability
      6. 7.3.6 Common-Mode Voltage Range
      7. 7.3.7 Electrical Overstress
      8. 7.3.8 Overload Recovery
    4. 7.4 Device Functional Modes
  8. Application and Implementation
    1. 8.1 Application Information
    2. 8.2 Typical Applications
      1. 8.2.1 Low-side Current Measurement
        1. 8.2.1.1 Design Requirements
        2. 8.2.1.2 Detailed Design Procedure
        3. 8.2.1.3 Application Curves
      2. 8.2.2 16-Bit Precision Multiplexed Data-Acquisition System
        1. 8.2.2.1 Design Requirements
        2. 8.2.2.2 Detailed Design Procedure
      3. 8.2.3 Slew Rate Limit for Input Protection
  9. Power-Supply Recommendations
  10. 10Layout
    1. 10.1 Layout Guidelines
    2. 10.2 Layout Example
  11. 11器件和文档支持
    1. 11.1 器件支持
      1. 11.1.1 开发支持
        1. 11.1.1.1 TINA-TI(免费软件下载)
        2. 11.1.1.2 TI 高精度设计
    2. 11.2 文档支持
      1. 11.2.1 相关文档
    3. 11.3 相关链接
    4. 11.4 接收文档更新通知
    5. 11.5 社区资源
    6. 11.6 商标
    7. 11.7 静电放电警告
    8. 11.8 Glossary
  12. 12机械、封装和可订购信息

封装选项

机械数据 (封装 | 引脚)
散热焊盘机械数据 (封装 | 引脚)
订购信息

Detailed Description

Overview

The OPAx196 family of operational amplifiers use e-trim, a method of package-level trim for offset and offset temperature drift implemented during the final steps of manufacturing after the plastic molding process. This method minimizes the influence of inherent input transistor mismatch, as well as errors induced during package molding. The trim communication occurs on the output pin of the standard pinout, and after the trim points are set, further communication to the trim structure is permanently disabled. The Functional Block Diagram shows the simplified diagram of the OPA196 with e-trim.

Unlike previous e-trim op amps, the OPAx196 uses a patented two-temperature trim architecture to achieve a very low offset voltage and low voltage offset drift over the full specified temperature range. This level of precision performance at wide supply voltages makes these amplifiers useful for high-impedance industrial sensors, filters, and high-voltage data acquisition.

Functional Block Diagram

OPA196 OPA2196 OPA4196 fbd-01-sxxx000.gif

Feature Description

Input Protection Circuitry

The OPAx196 uses a unique input architecture to eliminate the need for input protection diodes but still provides robust input protection under transient conditions. Conventional input diode protection schemes shown in Figure 36 can be activated by fast transient step responses and can introduce signal distortion and settling time delays because of alternate current paths, as shown in Figure 37. For low-gain circuits, these fast-ramping input signals forward-bias back-to-back diodes that cause an increase in input current, resulting in extended settling time.

OPA196 OPA2196 OPA4196 input_protection_OPAx196.gif Figure 36. OPA196 Input Protection Does Not Limit Differential Input Capability
OPA196 OPA2196 OPA4196 ai_back_to_back_bos620.gif Figure 37. Back-to-Back Diodes Create Settling Issues

The OPAx196 family of operational amplifiers provides a true high-impedance differential input capability for high-voltage applications. This patented input protection architecture does not introduce additional signal distortion or delayed settling time, making the device an optimal op amp for multichannel, high-switched, input applications. The OPA196 can tolerate a maximum differential swing (voltage between inverting and noninverting pins of the op amp) of up to 36 V, making the device suitable for use as a comparator or in applications with fast-ramping input signals such as multiplexed data-acquisition systems (see Figure 49).

EMI Rejection

The OPAx196 uses integrated electromagnetic interference (EMI) filtering to reduce the effects of EMI from sources such as wireless communications and densely-populated boards with a mix of analog signal chain and digital components. EMI immunity can be improved with circuit design techniques; the OPAx196 benefits from these design improvements. Texas Instruments has developed the ability to accurately measure and quantify the immunity of an operational amplifier over a broad frequency spectrum extending from 10 MHz to 6 GHz. Figure 38 shows the results of this testing on the OPAx196. Table 2 shows the EMIRR IN+ values for the OPAx196 at particular frequencies commonly encountered in real-world applications. Applications listed in Table 2 may be centered on or operated near the particular frequency shown. Detailed information can also be found in the application report EMI Rejection Ratio of Operational Amplifiers, available for download from www.ti.com.

OPA196 OPA2196 OPA4196 D013_SBOS701.gif
PRF = –10 dBm, VS = ±15 V, VCM = 0 V
Figure 38. EMIRR Testing

Table 2. OPA196 EMIRR IN+ For Frequencies of Interest

FREQUENCY APPLICATION OR ALLOCATION EMIRR IN+
400 MHz Mobile radio, mobile satellite, space operation, weather, radar, ultra-high frequency (UHF) applications 36 dB
900 MHz Global system for mobile communications (GSM) applications, radio communication, navigation, GPS (to 1.6 GHz), GSM, aeronautical mobile, UHF applications 45 dB
1.8 GHz GSM applications, mobile personal communications, broadband, satellite, L-band (1 GHz to 2 GHz) 57 dB
2.4 GHz 802.11b, 802.11g, 802.11n, Bluetooth®, mobile personal communications, industrial, scientific and medical (ISM) radio band, amateur radio and satellite, S-band (2 GHz to 4 GHz) 62 dB
3.6 GHz Radiolocation, aero communication and navigation, satellite, mobile, S-band 76 dB
5.0 GHz 802.11a, 802.11n, aero communication and navigation, mobile communication, space and satellite operation, C-band (4 GHz to 8 GHz) 86 dB

Phase Reversal Protection

The OPAx196 family has internal phase-reversal protection. Many op amps exhibit phase reversal when the input is driven beyond the linear common-mode range. This condition is most often encountered in noninverting circuits when the input is driven beyond the specified common-mode voltage range, causing the output to reverse into the opposite rail. The OPAx196 is a rail-to-rail input op amp, and therefore the common-mode range can extend up to the rails. Input signals beyond the rails do not cause phase reversal; instead, the output limits into the appropriate rail. This performance is shown in Figure 39.

OPA196 OPA2196 OPA4196 C210_SBOS701.png Figure 39. No Phase Reversal

Thermal Protection

The internal power dissipation of any amplifier causes the internal (junction) temperature to rise. This phenomenon is called self heating. The OPAx196 has a thermal protection feature that prevents damage from self heating.

This thermal protection works by monitoring the temperature of the output stage and turning off the op amp output drive for temperatures above approximately 180°C. Thermal protection forces the output to a high-impedance state. The OPAx196 is also designed with approximately 30°C of thermal hysteresis. Thermal hysteresis prevents the output stage from cycling in and out of the high-impedance state. The OPAx196 returns to normal operation when the output stage temperature falls below approximately 150°C.

The absolute maximum junction temperature of the OPAx196 is 150°C. Exceeding the limits shown in the Absolute Maximum Ratings table may cause damage to the device. Thermal protection triggers at 180°C because of unit-to-unit variance, but does not interfere with device operation up to the absolute maximum ratings. This thermal protection is not designed to prevent this device from exceeding absolute maximum ratings, but rather from excessive thermal overload.

Capacitive Load and Stability

The OPAx196 features a patented output stage capable of driving large capacitive loads, and in a unity-gain configuration, directly drives up to 1 nF of pure capacitive load. Increasing the gain enhances the ability of the amplifier to drive greater capacitive loads; see Figure 40. The particular op amp circuit configuration, layout, gain, and output loading are some of the factors to consider when establishing whether an amplifier will be stable in operation.

OPA196 OPA2196 OPA4196 D018_SBOS701.gif Figure 40. Transient Response with a Purely Capacitive Load of 1 nF

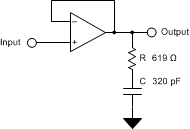
Like many low-power amplifiers, some ringing can occur even with capacitive loads less than 100 pF. In unity-gain configurations with no or very light dc loads, place an RC snubber circuit at the OPAx196 output to reduce any possibility of ringing in lightly-loaded applications. Figure 41 illustrates the recommended RC snubber circuit.

OPA196 OPA2196 OPA4196 RC_Snubber_SBOS701.gif Figure 41. RC Snubber Circuit for Lightly-Loaded Applications in Unity Gain

For additional drive capability in unity-gain configurations, improve capacitive load drive by inserting a small,
10-Ω to 20-Ω resistor (RISO) in series with the output, as shown in Figure 42. This resistor significantly reduces ringing while maintaining dc performance for purely capacitive loads. However, if there is a resistive load in parallel with the capacitive load, a voltage divider is created, introducing a gain error at the output and slightly reducing the output swing. The error introduced is proportional to the ratio RISO / RL and is generally negligible at low output levels. A high capacitive load drive makes the OPA196 well suited for applications such as reference buffers, MOSFET gate drives, and cable-shield drives. The circuit shown in Figure 42 uses RISO to stabilize the output of an op amp. RISO modifies the open-loop gain of the system for increased phase margin. Results using the OPA196 are summarized in Table 3. For additional information on techniques to optimize and design using this circuit, TI Precision Design TIDU032 details complete design goals, simulation, and test results.

OPA196 OPA2196 OPA4196 ai_fig1excapload_bos5165663.gif Figure 42. Extending Capacitive Load Drive With the OPA196

Table 3. OPA196 Capacitive Load Drive Solution Using Isolation Resistor Comparison of Calculated and Measured Results

PARAMETER VALUE
Capacitive Load 100 pF 1000 pF 0.01 µF 0.1 µF 1 µF
Phase Margin 45° 45° 60° 45° 60° 45° 60° 45° 60°
RISO (Ω) 280 113 432 68 210 17.8 53.6 3.6 10
Measured Overshoot (%) 23 23 8 23 8 23 8 23 8
OPA196 OPA2196 OPA4196 apps_tipd_logo_bas557.gif
For step-by-step design procedure, circuit schematics, bill of materials, printed circuit board (PCB) files, simulation results, and test results, refer to TI Precision Design TIDU032, Capacitive Load Drive Solution using an Isolation Resistor .

Common-Mode Voltage Range

The OPAx196 is a 36-V, true rail-to-rail input operational amplifier with an input common-mode range that extends 100 mV beyond either supply rail. This wide range is achieved with paralleled complementary N-channel and P-channel differential input pairs, as shown in Figure 43. The N-channel pair is active for input voltages close to the positive rail, typically (V+) – 3 V to 100 mV above the positive supply. The P-channel pair is active for inputs from 100 mV below the negative supply to approximately (V+) – 1.5 V. There is a small transition region, typically (V+) –3 V to (V+) – 1.5 V in which both input pairs are active. This transition region varies modestly with process variation. Within this region PSRR, CMRR, offset voltage, offset drift, noise, and THD performance are degraded compared to operation outside this region.

OPA196 OPA2196 OPA4196 ai_fig4cm_bos5165663.gif Figure 43. Rail-to-Rail Input Stage

To achieve the best performance for two-stage rail-to-rail input amplifiers, avoid the transition region when possible. The OPAx196 uses a precision trim for both the N-channel and P-channel regions. This technique enables significantly lower levels of offset than previous-generation devices, causing variance in the transition region of the input stages to appear exaggerated relative to offset over the full common-mode range, as shown in Figure 44.

OPA196 OPA2196 OPA4196 ai_cm_trans_OPAx196.gif Figure 44. Common-Mode Transition vs Standard Rail-to-Rail Amplifiers

Electrical Overstress

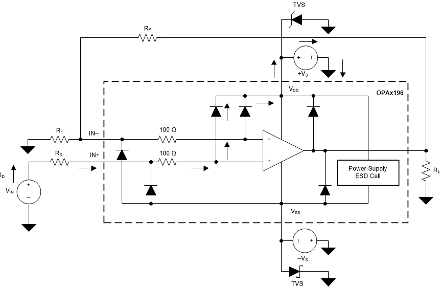
Designers often ask questions about the capability of an operational amplifier to withstand electrical overstress (EOS). These questions tend to focus on the device inputs, but may involve the supply voltage pins or even the output pin. Each of these different pin functions have electrical stress limits determined by the voltage breakdown characteristics of the particular semiconductor fabrication process and specific circuits connected to the pin. Additionally, internal electrostatic discharge (ESD) protection is built into these circuits to protect them from accidental ESD events both before and during product assembly.

Having a good understanding of this basic ESD circuitry and its relevance to an electrical overstress event is helpful. See Figure 45 for an illustration of the ESD circuits contained in the OPAx196 (indicated by the dashed line area). The ESD protection circuitry involves several current-steering diodes connected from the input and output pins and routed back to the internal power-supply lines, where the diodes meet at an absorption device or the power-supply ESD cell, internal to the operational amplifier. This protection circuitry is intended to remain inactive during normal circuit operation.

OPA196 OPA2196 OPA4196 eq_int_ESD_OPAx196.gif Figure 45. Equivalent Internal ESD Circuitry Relative to a Typical Circuit Application

An ESD event is very high voltage for a very short duration (for example, 1 kV for 100 ns); whereas, an EOS event is lower voltage for a longer duration (for example, 50 V for 100 ms). The ESD diodes are designed for out-of-circuit ESD protection (that is, during assembly, test, and storage of the device before being soldered to the PCB). During an ESD event, the ESD signal is passed through the ESD steering diodes to an absorption circuit labeled ESD power-supply circuit. The ESD absorption circuit clamps the supplies to a safe level.

Although this behavior is necessary for out-of-circuit protection, excessive current and damage is caused if activated in-circuit. A transient voltage suppressor (TVS) can be used to prevent against damage caused by turning on the ESD absorption circuit during an in-circuit ESD event. Using the appropriate current limiting resistors and TVS diodes allows for the use of device ESD diodes to protect against EOS events.

Overload Recovery

Overload recovery is defined as the time required for the op amp output to recover from a saturated state to a linear state. The output devices of the op amp enter a saturation region when the output voltage exceeds the rated operating voltage, either due to the high input voltage or the high gain. After the device enters the saturation region, the charge carriers in the output devices require time to return back to the linear state. After the charge carriers return back to the linear state, the device begins to slew at the specified slew rate. Thus, the propagation delay in case of an overload condition is the sum of the overload recovery time and the slew time.

Device Functional Modes

The OPAx196 has a single functional mode and is operational when the power-supply voltage is greater than
4.5 V (±2.25 V). The maximum power supply voltage for the OPAx196 is 36 V (±18 V).