SNVS711J March 2011 – August 2015 LMZ23603
PRODUCTION DATA.
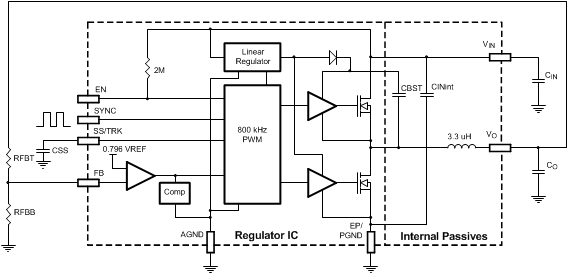
The architecture used is an internally compensated emulated peak current mode control, based on a monolithic synchronous SIMPLE SWITCHER core capable of supporting high load currents. The output voltage is maintained through feedback compared with an internal 0.8-V reference. For emulated peak current-mode, the valley current is sampled on the down-slope of the inductor current. This is used as the DC value of current to start the next cycle.
The primary application for emulated peak current-mode is high input voltage to low output voltage operating at a narrow duty cycle. By sampling the inductor current at the end of the switching cycle and adding an external ramp, the minimum ON-time can be significantly reduced, without the need for blanking or filtering which is normally required for peak current-mode control.

The PWM switching frequency can be synchronized to an external frequency source. If this feature is not used, connect this input either directly to ground, or connect to ground through a resistor of 1.5-kΩ or less. The allowed synchronization frequency range is 650 kHz to 950 kHz. The typical input threshold is 1.4-V transition level. Ideally the input clock must overdrive the threshold by a factor of 2, so direct drive from 3.3-V logic through a 1.5-kΩ Thevenin source resistance is recommended. Applying a sustained logic 1 corresponds to zero Hz PWM frequency and will cause the module to stop switching.
If the voltage at FB is greater than a 0.86-V internal reference, the output of the error amplifier is pulled toward ground, causing VO to fall.
The LMZ23603 is protected by both low-side (LS) and high-side (HS) current limit circuitry. The LS current limit detection is carried out during the OFF-time by monitoring the current through the LS synchronous MOSFET. Referring to the Functional Block Diagram, when the top MOSFET is turned off, the inductor current flows through the load, the PGND pin and the internal synchronous MOSFET. If this current exceeds the low-side current limit level the current limit comparator disables the start of the next switching period. Switching cycles are prohibited until current drops below the limit.
NOTE
DC current limit is dependent on both duty cycle and temperature as illustrated in the graphs in the Typical Characteristics section.
The HS current limit monitors the current of top side MOSFET. Once HS current limit is detected, the HS MOSFET is shutoff immediately, until the next cycle. Exceeding HS current limit causes VO to fall. Typical behavior of exceeding LS current limit is that fSW drops to 1/2 of the operating frequency.
The junction temperature of the LMZ23603 must not be allowed to exceed its maximum ratings. Thermal protection is implemented by an internal Thermal Shutdown circuit which activates at 165°C (typical) causing the device to enter a low power standby state. In this state the main MOSFET remains off causing VO to fall, and additionally the CSS capacitor is discharged to ground. Thermal protection helps prevent catastrophic failures for accidental device overheating. When the junction temperature falls back below 150°C (typical hysteresis = 15°C) the SS pin is released, VO rises smoothly, and normal operation resumes.
Applications requiring maximum output current especially those at high input voltage may require additional derating at elevated temperatures.
The LMZ23603 will properly start up into a prebiased output. This start-up situation is common in multiple rail logic applications where current paths may exist between different power rails during the start-up sequence. Figure 46 shows proper behavior in this mode. Trace one is Enable going high. Trace two is 1.5-V prebias rising to 3.3 V. Rise-time determined by CSS, trace three.
Figure 46. Prebiased Start-Up
At light load the regulator will operate in discontinuous conduction mode (DCM). With load currents above the critical conduction point, it will operate in continuous conduction mode (CCM). In CCM, current flows through the inductor through the entire switching cycle and never falls to zero during the OFF-time. When operating in DCM, inductor current is maintained to an average value equaling IOUT. Inductor current exhibits normal behavior for the emulated current mode control method used. Output voltage ripple typically increases during this mode of operation.
Figure 47 is a comparison pair of waveforms of the showing both CCM (upper) and DCM operating modes.
