ZHCSGC9A June   2017  – January 2018 LMV722-Q1

PRODUCTION DATA.  

  1. 特性
  2. 应用
  3. 说明
    1.     Device Images
      1.      简化原理图
  4. 修订历史记录
  5. 引脚配置和功能
    1.     引脚功能
  6. 规格
    1. 6.1 绝对最大额定值
    2. 6.2 ESD 额定值
    3. 6.3 建议运行条件
    4. 6.4 热性能信息
    5. 6.5 电气特性:VCC+ = 2.2V
    6. 6.6 电气特性:VCC+ = 5V
    7. 6.7 典型特性
  7. 详细 说明
    1. 7.1 概述
    2. 7.2 功能框图
    3. 7.3 特性 说明
      1. 7.3.1 低噪声
      2. 7.3.2 轨至轨输出
      3. 7.3.3 输入包括接地
      4. 7.3.4 信号完整性
    4. 7.4 器件功能模式
  8. 以下一些应用中
    1. 8.1 应用信息
    2. 8.2 典型应用
      1. 8.2.1 设计要求
      2. 8.2.2 详细设计流程
      3. 8.2.3 应用曲线
  9. 电源建议
    1. 9.1 输入和 ESD 保护
  10. 10布局
    1. 10.1 布局指南
    2. 10.2 布局示例
  11. 11器件和文档支持
    1. 11.1 文档支持
      1. 11.1.1 相关文档
    2. 11.2 接收文档更新通知
    3. 11.3 社区资源
    4. 11.4 商标
    5. 11.5 静电放电警告
    6. 11.6 术语表
  12. 12机械、封装和可订购信息

封装选项

机械数据 (封装 | 引脚)
散热焊盘机械数据 (封装 | 引脚)
订购信息

布局示例

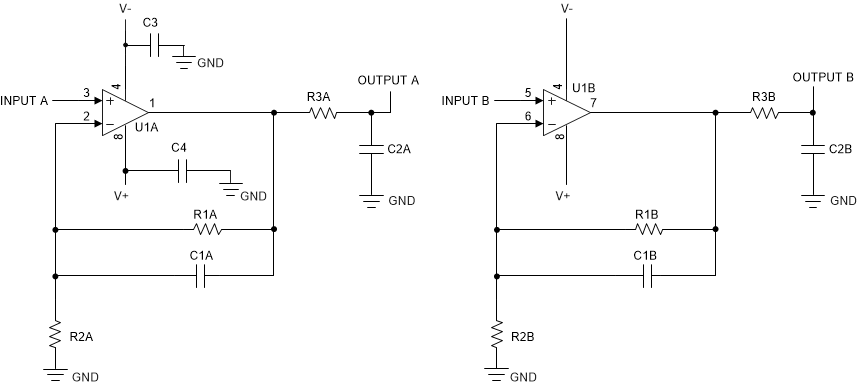
LMV722-Q1 slos969-vssop-dual-schematic.gifFigure 29. Figure 30 的原理图表示
LMV722-Q1 slos969-vssop-dual-layout.gifFigure 30. 布局示例