ZHCSH88I December   2017  – July 2024 LMV321A , LMV324A , LMV358A

PRODUCTION DATA  

  1.   1
  2. 特性
  3. 应用
  4. 说明
  5. 引脚功能和配置
  6. 规格
    1. 5.1 绝对最大额定值
    2. 5.2 ESD 额定值
    3. 5.3 建议运行条件
    4. 5.4 热性能信息:LMV321A
    5. 5.5 热性能信息:LMV358A
    6. 5.6 热性能信息:LMV324A
    7. 5.7 电气特性
    8. 5.8 典型特性
  7. 详细说明
    1. 6.1 概述
    2. 6.2 功能方框图
    3. 6.3 特性说明
      1. 6.3.1 工作电压
      2. 6.3.2 输入共模范围
      3. 6.3.3 轨到轨输出
      4. 6.3.4 过载恢复
    4. 6.4 器件功能模式
  8. 应用和实现
    1. 7.1 应用信息
    2. 7.2 典型应用
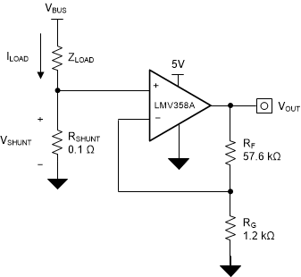
      1. 7.2.1 LMV3xxA 低侧电流感测应用
        1. 7.2.1.1 设计要求
        2. 7.2.1.2 详细设计过程
        3. 7.2.1.3 应用曲线
      2. 7.2.2 单电源光电二极管放大器
        1. 7.2.2.1 设计要求
        2. 7.2.2.2 详细设计过程
        3. 7.2.2.3 应用曲线
    3. 7.3 电源相关建议
      1. 7.3.1 输入和 ESD 保护
    4. 7.4 布局
      1. 7.4.1 布局指南
      2. 7.4.2 布局示例
  9. 器件和文档支持
    1. 8.1 文档支持
      1. 8.1.1 相关文档
    2. 8.2 接收文档更新通知
    3. 8.3 支持资源
    4. 8.4 商标
    5. 8.5 静电放电警告
    6. 8.6 术语表
  10. 修订历史记录
  11. 10机械、封装和可订购信息

封装选项

机械数据 (封装 | 引脚)
散热焊盘机械数据 (封装 | 引脚)
订购信息

LMV3xxA 低侧电流感测应用

图 7-1 展示了低侧电流感测应用中配置的 LMV3xxA

LMV321A LMV358A LMV324A 低侧电流感测应用中的 LMV3xxA图 7-1 低侧电流感测应用中的 LMV3xxA