SNOSD65 June   2017 LMH6644-MIL

PRODUCTION DATA.  

  1. Features
  2. Applications
  3. Description
  4. Revision History
  5. Description (continued)
  6. Pin Configuration and Functions
  7. Specifications
    1. 7.1 Absolute Maximum Ratings
    2. 7.2 ESD Ratings
    3. 7.3 Recommended Operating Conditions
    4. 7.4 Thermal Information
    5. 7.5 3-V Electrical Characteristics
    6. 7.6 5-V Electrical Characteristics
    7. 7.7 ±5-V Electrical Characteristics
    8. 7.8 Typical Performance Characteristics
  8. Detailed Description
    1. 8.1 Overview
    2. 8.2 Functional Block Diagram
    3. 8.3 Feature Description
    4. 8.4 Device Functional Modes
  9. Application and Implementation
    1. 9.1 Application Information
    2. 9.2 Typical Application
      1. 9.2.1 Design Requirements
        1. 9.2.1.1 Input and Output Topology
        2. 9.2.1.2 Single-Supply, Low-Power Photodiode Amplifier
      2. 9.2.2 Detailed Design Procedure
      3. 9.2.3 Application Curves
  10. 10Power Supply Recommendations
  11. 11Layout
    1. 11.1 Layout Guidelines
    2. 11.2 Layout Example
  12. 12Device and Documentation Support
    1. 12.1 Receiving Notification of Documentation Updates
    2. 12.2 Community Resources
    3. 12.3 Trademarks
    4. 12.4 Electrostatic Discharge Caution
    5. 12.5 Glossary
  13. 13Mechanical, Packaging, and Orderable Information

封装选项

机械数据 (封装 | 引脚)
  • Y|0
散热焊盘机械数据 (封装 | 引脚)
订购信息

Application and Implementation

NOTE

Information in the following applications sections is not part of the TI component specification, and TI does not warrant its accuracy or completeness. TI’s customers are responsible for determining suitability of components for their purposes. Customers should validate and test their design implementation to confirm system functionality.

Application Information

This device was designed to avoid output phase reversal. With input overdrive, the output is kept near supply rail (or as closed to it as mandated by the closed loop gain setting and the input voltage). See Figure 56.

However, if the input voltage range of –0.5 V to 1 V from V+ is exceeded by more than a diode drop, the internal ESD protection diodes will start to conduct. The current in the diodes should be kept at or below 10 mA.

Output overdrive recovery time is less than 100 ns as can be seen in Figure 57.

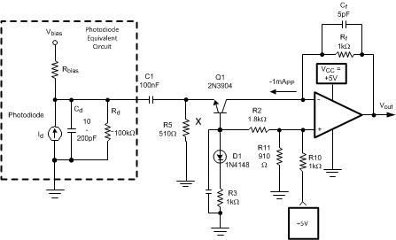
Typical Application

LMH6644-MIL 20018564.gif Figure 55. Single-Supply Photodiode I-V Converter

Design Requirements

The circuit shown in Figure 55 is used to amplify the current from a photodiode into a voltage output. In this circuit, the emphasis is on achieving high bandwidth and the transimpedance gain setting is kept relatively low. Because of its high-slew-rate limit and high speed, the LMH6644-MIL lends itself well to such an application. This circuit achieves approximately 1 V/mA of transimpedance gain and capable of handling up to 1 mApp from the photodiode. Q1, in a common base configuration, isolates the high capacitance of the photodiode (Cd) from the op amp input in order to maximize speed. Input is AC coupled through C1 to ease biasing and allow single supply operation. With 5-V single supply, the device input/output is shifted to near half supply using a voltage divider from VCC. Note that Q1 collector does not have any voltage swing and the Miller effect is minimized. D1, tied to Q1 base, is for temperature compensation of Q1’s bias point. Q1 collector current was set to be large enough to handle the peak-to-peak photodiode excitation and not too large to shift the U1 output too far from mid-supply.

Input and Output Topology

All input / output pins are protected against excessive voltages by ESD diodes connected to V+ and V rails (see Figure 54). These diodes start conducting when the input / output pin voltage approaches 1 Vbe beyond V+ or V  to protect against over voltage. These diodes are normally reverse biased. Further protection of the inputs is provided by the two resistors (R in Figure 54), in conjunction with the string of anti-parallel diodes connected between both bases of the input stage. The combination of these resistors and diodes reduces excessive differential input voltages approaching 2 Vbe. This occurs most commonly when the device is used as a comparator (or with little or no feedback) and the device inputs no longer follow each other. In such a case, the diodes may conduct. As a consequence, input current increases and the differential input voltage is clamped. It is important to make sure that the subsequent current flow through the device input pins does not violate the Absolute Maximum Ratings of the device. To limit the current through this protection circuit, extra series resistors can be placed. Together with the built-in series resistors of several hundred ohms, these external resistors can limit the input current to a safe number (that is, less than 10 mA). Be aware that these input series resistors may impact the switching speed of the device and could slow down the device.

Single-Supply, Low-Power Photodiode Amplifier

The circuit shown in Figure 55 is used to amplify the current from a photodiode into a voltage output. In this circuit, the emphasis is on achieving high bandwidth and the transimpedance gain setting is kept relatively low. Because of its high slew rate limit and high speed, the LMH6644-MIL lends itself well to such an application.

This circuit achieves approximately 1V/mA of transimpedance gain and capable of handling up to 1mApp from the photodiode. Q1, in a common base configuration, isolates the high capacitance of the photodiode (Cd) from the Op Amp input in order to maximize speed. Input is AC coupled through C1 to ease biasing and allow single-supply operation. With 5-V single supply, the device input/output is shifted to near half supply using a voltage divider from VCC. Note that Q1 collector does not have any voltage swing and the Miller effect is minimized. D1, tied to Q1 base, is for temperature compensation of Q1’s bias point. Q1 collector current was set to be large enough to handle the peak-to-peak photodiode excitation and not too large to shift the U1 output too far from mid-supply.

No matter how low an Rf is selected, there is a need for Cf in order to stabilize the circuit. The reason for this is that the Op Amp input capacitance and Q1 equivalent collector capacitance together (CIN) will cause additional phase shift to the signal fed back to the inverting node. Cf will function as a zero in the feedback path counter-acting the effect of the CIN and acting to stabilized the circuit. By proper selection of Cf such that the Op Amp open loop gain is equal to the inverse of the feedback factor at that frequency, the response is optimized with a theoretical 45° phase margin.

Equation 1. LMH6644-MIL 20018566.gif

where

  • GBWP is the Gain Bandwidth Product of the Op Amp

Optimized as such, the I-V converter will have a theoretical pole, fp, at:

Equation 2. LMH6644-MIL 20018567.gif

With op amp input capacitance of 3 pF and an estimate for Q1 output capacitance of about 3 pF as well, CIN = 6 pF. From the typical performance plots, GBWP is approximately 57 MHz. Therefore, with Rf = 1k, from Equation 1 and Equation 2:

Equation 3. Cf = ∼4.1 pF and fp = 39 MHz

For this example, optimum Cf was empirically determined to be around 5 pF. This time domain response is shown in Figure 58 below showing about 9-ns rise/fall times, corresponding to about 39 MHz for fp. The overall supply current from the +5 V supply is around 5 mA with no load.

Detailed Design Procedure

No matter how low an Rf is selected, there is a need for Cf in order to stabilize the circuit. The reason for this is that the op amp input capacitance and Q1 equivalent collector capacitance together (CIN) will cause additional phase shift to the signal fed back to the inverting node. Cf will function as a zero in the feedback path counteracting the effect of the CIN and acting to stabilized the circuit. By proper selection of Cf such that the Op Amp open loop gain is equal to the inverse of the feedback factor at that frequency, the response is optimized with a theoretical 45° phase margin where GBWP is the Gain Bandwidth Product of the Op Amp, optimized as such, the I-V converter will have a theoretical pole, fp, at: (2) With Op Amp input capacitance of 3pF and an estimate for Q1 output capacitance of about 3 pF as well, CIN = 6 pF. From the typical performance plots, GBWP is approximately 57 MHz. Therefore, with Rf = 1k, from Equation 2 and Equation 3 : Cf = ∼4.1 pF and fp = 39 MHz.

For this example, optimum Cf was empirically determined to be around 5 pF. This time domain response is shown in Figure 58 showing about 9 ns rise/fall times, corresponding to about 39 MHz for fp. The overall supply current from the +5-V supply is around 5 mA with no load.

Application Curves

LMH6644-MIL 20018542.gif Figure 56. Input and Output Shown with CMVR Exceeded
LMH6644-MIL 20018565.gif Figure 58. Converter Step Response (1 VPP, 20 ns/DIV)
LMH6644-MIL 20018543.gif Figure 57. Overload Recovery Waveform