SNOSD62 June   2017 LM741-MIL

PRODUCTION DATA.  

  1. Features
  2. Applications
  3. Description
  4. Revision History
  5. Pin Configuration and Functions
  6. Specifications
    1. 6.1 Absolute Maximum Ratings
    2. 6.2 ESD Ratings
    3. 6.3 Recommended Operating Conditions
    4. 6.4 Thermal Information
    5. 6.5 Electrical Characteristics
  7. Detailed Description
    1. 7.1 Overview
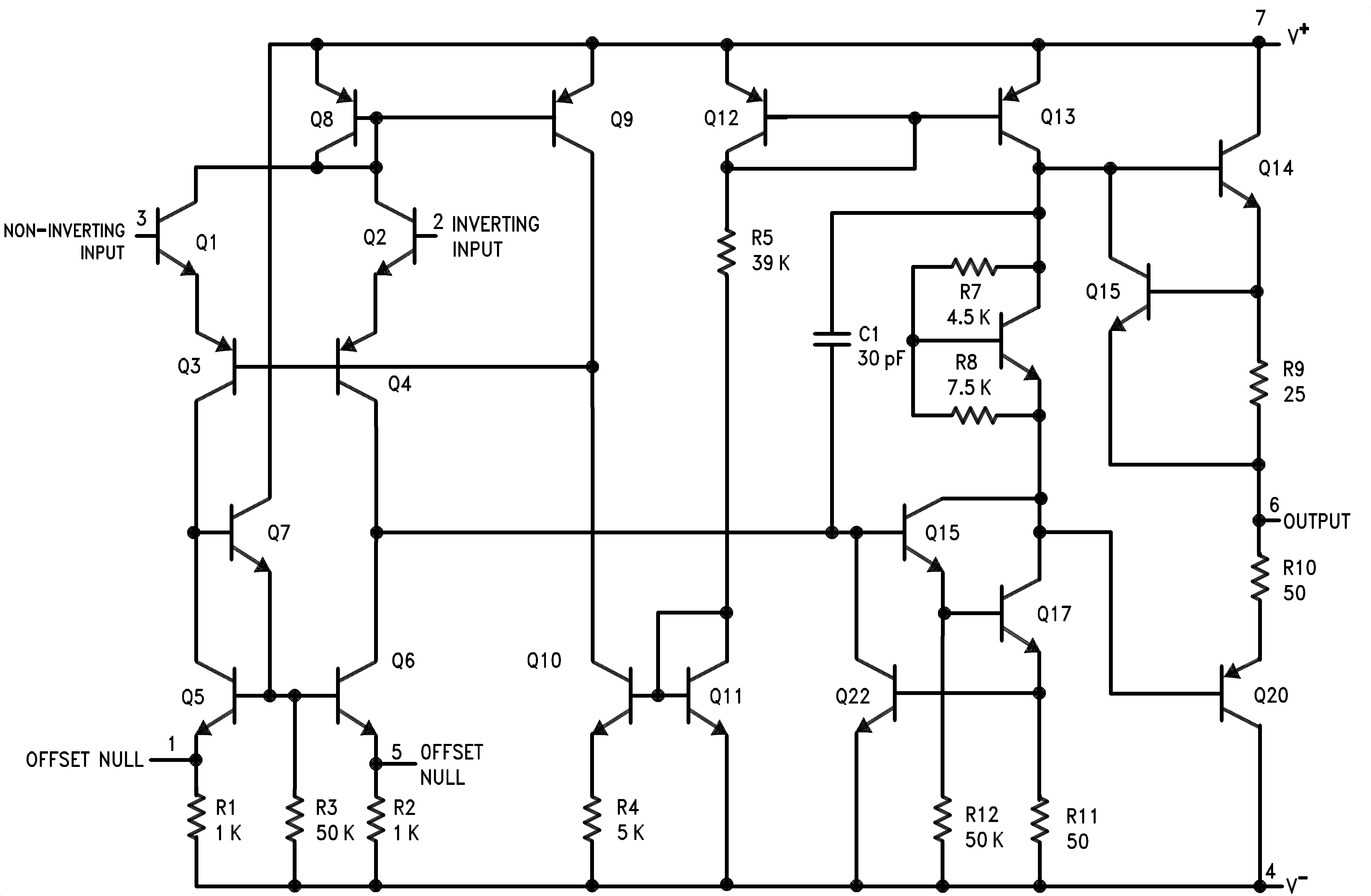
    2. 7.2 Functional Block Diagram
    3. 7.3 Feature Description
      1. 7.3.1 Overload Protection
      2. 7.3.2 Latch-up Prevention
      3. 7.3.3 Pin-to-Pin Capability
    4. 7.4 Device Functional Modes
      1. 7.4.1 Open-Loop Amplifier
      2. 7.4.2 Closed-Loop Amplifier
  8. Application and Implementation
    1. 8.1 Application Information
    2. 8.2 Typical Application
      1. 8.2.1 Design Requirements
      2. 8.2.2 Detailed Design Procedure
      3. 8.2.3 Application Curve
  9. Power Supply Recommendations
  10. 10Layout
    1. 10.1 Layout Guidelines
    2. 10.2 Layout Example
  11. 11Device and Documentation Support
    1. 11.1 Receiving Notification of Documentation Updates
    2. 11.2 Community Resources
    3. 11.3 Trademarks
    4. 11.4 Electrostatic Discharge Caution
    5. 11.5 Glossary
  12. 12Mechanical, Packaging, and Orderable Information

封装选项

机械数据 (封装 | 引脚)
散热焊盘机械数据 (封装 | 引脚)
订购信息

Detailed Description

Overview

The LM741-MIL device is a general-purpose operational amplifier which features improved performance over industry standards such as the LM709. It is intended for a wide range of analog applications. The high gain and wide range of operating voltage provide superior performance in integrator, summing amplifier, and general feedback applications. The LM741-MIL operates with either a single or dual power supply voltage. The LM741-MIL device is a direct, plug-in replacement for the 709C, LM201, MC1439, and 748 in most applications.

Functional Block Diagram

LM741-MIL 00934101.png

Feature Description

Overload Protection

The LM741-MIL features overload protection circuitry on the input and output. This prevents possible circuit damage to the device.

Latch-up Prevention

The LM741-MIL is designed so that there is no latch-up occurrence when the common-mode range is exceeded. This allows the device to function properly without having to power cycle the device.

Pin-to-Pin Capability

The LM741-MIL is a pin-to-pin direct replacement for the LM709C, LM201, MC1439, and LM748 in most applications. Direct replacement capabilities allows flexibility in design for replacing obsolete parts.

Device Functional Modes

Open-Loop Amplifier

The LM741-MIL can be operated in an open-loop configuration. The magnitude of the open-loop gain is typically large thus for a small difference between the non-inverting input terminals and the inverting input terminals, the amplifier output is driven near the supply voltage. Without negative feedback, the LM741-MIL can act as a comparator. If the inverting input is held at 0 V, and the input voltage applied to the non-inverting input is positive, the output will be positive. If the input voltage applied to the non-inverting input is negative, the output is negative.

Closed-Loop Amplifier

In a closed-loop configuration, negative feedback is used by applying a portion of the output voltage to the inverting input. Unlike the open-loop configuration, closed loop feedback reduces the gain of the circuit. The overall gain and response of the circuit is determined by the feedback network rather than the operational amplifier characteristics. The response of the operational amplifier circuit is characterized by the transfer function.