ZHCSFE3B March   2016  – November 2017 LM5161

PRODUCTION DATA.  

  1. 特性
  2. 应用
  3. 说明
    1.     Device Images
      1.      典型降压应用电路
      2.      典型 Fly-Buck 应用电路
  4. 修订历史记录
  5. Pin Configuration and Functions
    1.     Pin Functions
  6. Specifications
    1. 6.1 Absolute Maximum Ratings
    2. 6.2 ESD Ratings
    3. 6.3 Recommended Operating Conditions
    4. 6.4 Thermal Information
    5. 6.5 Electrical Characteristics
    6. 6.6 Switching Characteristics
    7. 6.7 Typical Characteristics
  7. Detailed Description
    1. 7.1 Overview
    2. 7.2 Functional Block Diagram
    3. 7.3 Feature Description
      1. 7.3.1  Control Circuit
      2. 7.3.2  VCC Regulator
      3. 7.3.3  Regulation Comparator
      4. 7.3.4  Soft-Start
      5. 7.3.5  Error Transconductance (GM) Amplifier
      6. 7.3.6  On-Time Generator
      7. 7.3.7  Current Limit
      8. 7.3.8  N-Channel Buck Switch and Driver
      9. 7.3.9  Synchronous Rectifier
      10. 7.3.10 Enable / Undervoltage Lockout (EN/UVLO)
      11. 7.3.11 Thermal Protection
    4. 7.4 Device Functional Modes
      1. 7.4.1 Forced Pulse Width Modulation (FPWM) Mode
      2. 7.4.2 Undervoltage Detector
  8. Applications and Implementation
    1. 8.1 Application Information
    2. 8.2 Typical Applications
      1. 8.2.1 LM5161 Synchronous Buck (15-V to 95-V Input, 12-V Output, 1-A Load)
        1. 8.2.1.1 Design Requirements
        2. 8.2.1.2 Detailed Design Procedure
          1. 8.2.1.2.1  Custom Design With WEBENCH® Tools
          2. 8.2.1.2.2  Output Resistor Divider Selection
          3. 8.2.1.2.3  Frequency Selection
          4. 8.2.1.2.4  Inductor Selection
          5. 8.2.1.2.5  Output Capacitor Selection
          6. 8.2.1.2.6  Series Ripple Resistor - RESR (FPWM = 1)
          7. 8.2.1.2.7  VCC and Bootstrap Capacitor
          8. 8.2.1.2.8  Input Capacitor Selection
          9. 8.2.1.2.9  Soft-Start Capacitor Selection
          10. 8.2.1.2.10 EN/UVLO Resistor Selection
        3. 8.2.1.3 Application Curves
      2. 8.2.2 LM5161 Isolated Fly-Buck (36-V to 72-V Input, 12-V, 12-W Isolated Output)
        1. 8.2.2.1 LM5161 Fly-Buck Design Requirements
        2. 8.2.2.2 Detailed Design Procedure
          1. 8.2.2.2.1 Selection of VOUT and Turns Ratio
          2. 8.2.2.2.2 Secondary Rectifier Diode
          3. 8.2.2.2.3 External Ripple Circuit
          4. 8.2.2.2.4 Output Capacitor (CVISO)
        3. 8.2.2.3 Application Curves
      3. 8.2.3 Ripple Configuration
    3. 8.3 Do's and Don'ts
  9. Power Supply Recommendations
  10. 10Layout
    1. 10.1 Layout Guidelines
    2. 10.2 Layout Example
  11. 11器件和文档支持
    1. 11.1 使用 WEBENCH® 工具创建定制设计
    2. 11.2 相关文档
    3. 11.3 接收文档更新通知
    4. 11.4 社区资源
    5. 11.5 商标
    6. 11.6 静电放电警告
    7. 11.7 Glossary
  12. 12机械、封装和可订购信息

封装选项

机械数据 (封装 | 引脚)
散热焊盘机械数据 (封装 | 引脚)
订购信息

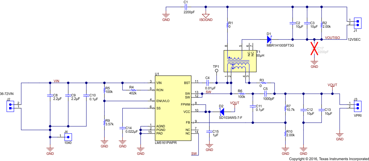
LM5161 Isolated Fly-Buck (36-V to 72-V Input, 12-V, 12-W Isolated Output)

A typical application example for an isolated Fly-Buck converter operates over an input voltage range of 36 V to 72 V. It provides a stable 12 V isolated output voltage with output power capability of 10 W. The complete schematic of the Fly-Buck application circuit is shown in Figure 34.

LM5161 schematic_LM5161FBKEVM_snvu504.gifFigure 34. 12-V, 10-W Fly-Buck Schematic