ZHCSNB4 february 2023 LM5148
PRODUCTION DATA
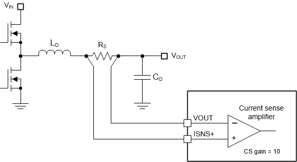
If the peak voltage signal sensed from ISNS+ to VOUT exceeds the current limit threshold of 60 mV, the current limit comparator immediately terminates the HO output for cycle-by-cycle current limiting. Calculate the shunt resistance using Equation 10.

where
Figure 8-4 Shunt Current Sensing
ImplementationThe soft-start voltage is clamped 150 mV above FB during an overcurrent condition. Sixteen overcurrent events must occur before the SS clamp is enabled. This ensures that SS can be pulled low during brief overcurrent events, preventing output voltage overshoot during recovery.