ZHCSD58G June   2012  – November 2017 LM34925

PRODUCTION DATA.  

  1. 特性
  2. 应用
  3. 说明
    1.     Device Images
      1.      典型应用原理图
  4. 修订历史记录
  5. Pin Configuration and Functions
    1.     Pin Functions
  6. Specifications
    1. 6.1 Absolute Maximum Ratings
    2. 6.2 ESD Ratings
    3. 6.3 Recommended Operating Conditions
    4. 6.4 Thermal Information
    5. 6.5 Electrical Characteristics
    6. 6.6 Switching Characteristics
    7. 6.7 Typical Characteristics
  7. Detailed Description
    1. 7.1 Overview
    2. 7.2 Functional Block Diagram
    3. 7.3 Feature Description
      1. 7.3.1  Control Overview
      2. 7.3.2  VCC Regulator
      3. 7.3.3  Regulation Comparator
      4. 7.3.4  Overvoltage Comparator
      5. 7.3.5  On-Time Generator
      6. 7.3.6  Current Limit
      7. 7.3.7  N-Channel Buck Switch and Driver
      8. 7.3.8  Synchronous Rectifier
      9. 7.3.9  Undervoltage Detector
      10. 7.3.10 Thermal Protection
      11. 7.3.11 Ripple Configuration
      12. 7.3.12 Soft Start
    4. 7.4 Device Functional Modes
  8. Application and Implementation
    1. 8.1 Application Information
    2. 8.2 Typical Application
      1. 8.2.1 Application Circuit: 20-V to 95-V Input and 10-V, 100-mA Output Isolated Fly-Buck Converter
        1. 8.2.1.1 Design Requirements
        2. 8.2.1.2 Detailed Design Procedure
          1. 8.2.1.2.1  Transformer Turns Ratio
          2. 8.2.1.2.2  Total IOUT
          3. 8.2.1.2.3  RFB1, RFB2
          4. 8.2.1.2.4  Frequency Selection
          5. 8.2.1.2.5  Transformer Selection
          6. 8.2.1.2.6  Primary Output Capacitor
          7. 8.2.1.2.7  Secondary Output Capacitor
          8. 8.2.1.2.8  Type III Feedback Ripple Circuit
          9. 8.2.1.2.9  Secondary Diode
          10. 8.2.1.2.10 VCC and Bootstrap Capacitor
          11. 8.2.1.2.11 Input Capacitor
          12. 8.2.1.2.12 UVLO Resistors
          13. 8.2.1.2.13 VCC Diode
      2. 8.2.2 Application Curves
  9. Power Supply Recommendations
  10. 10Layout
    1. 10.1 Layout Guidelines
    2. 10.2 Layout Example
  11. 11器件和文档支持
    1. 11.1 文档支持
      1. 11.1.1 相关文档
    2. 11.2 接收文档更新通知
    3. 11.3 社区资源
    4. 11.4 商标
    5. 11.5 静电放电警告
    6. 11.6 Glossary
  12. 12机械、封装和可订购信息

封装选项

机械数据 (封装 | 引脚)
散热焊盘机械数据 (封装 | 引脚)
订购信息

Ripple Configuration

LM34925 uses Constant-On-Time (COT) control scheme, in which the on-time is terminated by an on-timer, and the off-time is terminated by the feedback voltage (VFB) falling below the reference voltage (VREF). Therefore, for stable operation, the feedback voltage must decrease monotonically, in phase with the inductor current during the off-time. Furthermore, this change in feedback voltage (VFB) during off-time must be large enough to suppress any noise component present at the feedback node.

Table 1 shows three different methods for generating appropriate voltage ripple at the feedback node. Type 1 and Type 2 ripple circuits couple the ripple at the output of the converter to the feedback node (FB). The output voltage ripple has two components:

  1. Capacitive ripple caused by the inductor current ripple charging/discharging the output capacitor.
  2. Resistive ripple caused by the inductor current ripple flowing through the ESR of the output capacitor.

The capacitive ripple is not in phase with the inductor current. As a result, the capacitive ripple does not decrease monotonically during the off-time. The resistive ripple is in phase with the inductor current and decreases monotonically during the off-time. The resistive ripple must exceed the capacitive ripple at the output node (VOUT) for stable operation. If this condition is not satisfied unstable switching behavior is observed in COT converters, with multiple on-time bursts in close succession followed by a long off-time.

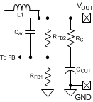
Type 3 ripple method uses Rr and Cr and the switch node (SW) voltage to generate a triangular ramp. This triangular ramp is ac coupled using Cac to the feedback node (FB). Since this circuit does not use the output voltage ripple, it is ideally suited for applications where low output voltage ripple is required. See AN-1481 Controlling Output Ripple and Achieving ESR Independence in Constant On-Time (COT) Regulator Designs (SNVA166) for more details for each ripple generation method.

Table 1. Ripple Configuration

TYPE 1
LOWEST COST CONFIGURATION
TYPE 2
REDUCED RIPPLE CONFIGURATION
TYPE 3
MINIMUM RIPPLE CONFIGURATION
LM34925 Type I ripple schematic.gif
LM34925 Type II ripple ckt.gif
LM34925 Type III ripple ckt.gif
LM34925 Type I ripple eqn.gif
LM34925 Type II ripple eqn.gif
LM34925 eq02_ripple_config_table_snvs846.gif