ZHCSD58G June   2012  – November 2017 LM34925

PRODUCTION DATA.  

  1. 特性
  2. 应用
  3. 说明
    1.     Device Images
      1.      典型应用原理图
  4. 修订历史记录
  5. Pin Configuration and Functions
    1.     Pin Functions
  6. Specifications
    1. 6.1 Absolute Maximum Ratings
    2. 6.2 ESD Ratings
    3. 6.3 Recommended Operating Conditions
    4. 6.4 Thermal Information
    5. 6.5 Electrical Characteristics
    6. 6.6 Switching Characteristics
    7. 6.7 Typical Characteristics
  7. Detailed Description
    1. 7.1 Overview
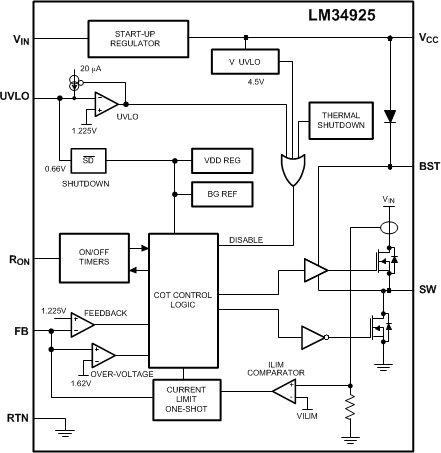
    2. 7.2 Functional Block Diagram
    3. 7.3 Feature Description
      1. 7.3.1  Control Overview
      2. 7.3.2  VCC Regulator
      3. 7.3.3  Regulation Comparator
      4. 7.3.4  Overvoltage Comparator
      5. 7.3.5  On-Time Generator
      6. 7.3.6  Current Limit
      7. 7.3.7  N-Channel Buck Switch and Driver
      8. 7.3.8  Synchronous Rectifier
      9. 7.3.9  Undervoltage Detector
      10. 7.3.10 Thermal Protection
      11. 7.3.11 Ripple Configuration
      12. 7.3.12 Soft Start
    4. 7.4 Device Functional Modes
  8. Application and Implementation
    1. 8.1 Application Information
    2. 8.2 Typical Application
      1. 8.2.1 Application Circuit: 20-V to 95-V Input and 10-V, 100-mA Output Isolated Fly-Buck Converter
        1. 8.2.1.1 Design Requirements
        2. 8.2.1.2 Detailed Design Procedure
          1. 8.2.1.2.1  Transformer Turns Ratio
          2. 8.2.1.2.2  Total IOUT
          3. 8.2.1.2.3  RFB1, RFB2
          4. 8.2.1.2.4  Frequency Selection
          5. 8.2.1.2.5  Transformer Selection
          6. 8.2.1.2.6  Primary Output Capacitor
          7. 8.2.1.2.7  Secondary Output Capacitor
          8. 8.2.1.2.8  Type III Feedback Ripple Circuit
          9. 8.2.1.2.9  Secondary Diode
          10. 8.2.1.2.10 VCC and Bootstrap Capacitor
          11. 8.2.1.2.11 Input Capacitor
          12. 8.2.1.2.12 UVLO Resistors
          13. 8.2.1.2.13 VCC Diode
      2. 8.2.2 Application Curves
  9. Power Supply Recommendations
  10. 10Layout
    1. 10.1 Layout Guidelines
    2. 10.2 Layout Example
  11. 11器件和文档支持
    1. 11.1 文档支持
      1. 11.1.1 相关文档
    2. 11.2 接收文档更新通知
    3. 11.3 社区资源
    4. 11.4 商标
    5. 11.5 静电放电警告
    6. 11.6 Glossary
  12. 12机械、封装和可订购信息

封装选项

机械数据 (封装 | 引脚)
散热焊盘机械数据 (封装 | 引脚)
订购信息

Functional Block Diagram

LM34925 FBD.gif