SNVSB95 July   2019 LM3421-Q1 , LM3423-Q1

PRODUCTION DATA.  

  1. Features
  2. Applications
  3. Description
    1.     Device Images
      1.      Typical Boost Application
  4. Revision History
  5. Device Comparison
  6. Pin Configuration and Functions
    1.     Pin Functions
  7. Specifications
    1. 7.1 Absolute Maximum Ratings
    2. 7.2 ESD Ratings
    3. 7.3 Recommended Operating Conditions
    4. 7.4 Thermal Information
    5. 7.5 Electrical Characteristics
    6. 7.6 Typical Characteristics
  8. Detailed Description
    1. 8.1 Overview
    2. 8.2 Functional Block Diagram
    3. 8.3 Feature Description
      1. 8.3.1  Current Regulators
      2. 8.3.2  Predictive Off-Time (PRO) Control
      3. 8.3.3  Average LED Current
      4. 8.3.4  Analog Dimming
      5. 8.3.5  Current Sense and Current Limit
      6. 8.3.6  Overcurrent Protection
      7. 8.3.7  Zero Current Shutdown
      8. 8.3.8  Control Loop Compensation
      9. 8.3.9  Start-Up Regulator
      10. 8.3.10 Overvoltage Lockout (OVLO)
      11. 8.3.11 Input Undervoltage Lockout (UVLO)
        1. 8.3.11.1 UVLO Only
        2. 8.3.11.2 PWM Dimming and UVLO
      12. 8.3.12 PWM Dimming
      13. 8.3.13 LM3423-Q1 Only: DPOL, FLT, TIMR, and LRDY
  9. Application and Implementation
    1. 9.1 Application Information
      1. 9.1.1 Inductor
      2. 9.1.2 LED Dynamic Resistance
      3. 9.1.3 Output Capacitor
      4. 9.1.4 Input Capacitors
      5. 9.1.5 Main MOSFET / Dimming MOSFET
      6. 9.1.6 Re-Circulating Diode
      7. 9.1.7 Boost Inrush Current
      8. 9.1.8 Switching Frequency
    2. 9.2 Typical Applications
      1. 9.2.1 Basic Topology Schematics
        1. 9.2.1.1 Design Requirements
        2. 9.2.1.2 Detailed Design Procedure
          1. 9.2.1.2.1  Operating Point
          2. 9.2.1.2.2  Switching Frequency
          3. 9.2.1.2.3  Average LED Current
          4. 9.2.1.2.4  Inductor Ripple Current
          5. 9.2.1.2.5  LED Ripple Current
          6. 9.2.1.2.6  Peak Current Limit
          7. 9.2.1.2.7  Loop Compensation
          8. 9.2.1.2.8  Input Capacitance
          9. 9.2.1.2.9  N-channel FET
            1. 9.2.1.2.9.1 Boost and Buck-Boost
          10. 9.2.1.2.10 Diode
          11. 9.2.1.2.11 Output OVLO
          12. 9.2.1.2.12 Input UVLO
          13. 9.2.1.2.13 PWM Dimming Method
          14. 9.2.1.2.14 Analog Dimming Method
      2. 9.2.2 LM3421 Buck-Boost Application
        1. 9.2.2.1 Design Requirements
        2. 9.2.2.2 Detailed Design Procedure
          1. 9.2.2.2.1  Operating Point
          2. 9.2.2.2.2  Switching Frequency
          3. 9.2.2.2.3  Average LED Current
          4. 9.2.2.2.4  Inductor Ripple Current
          5. 9.2.2.2.5  Output Capacitance
          6. 9.2.2.2.6  Peak Current Limit
          7. 9.2.2.2.7  Loop Compensation
          8. 9.2.2.2.8  Input Capacitance
          9. 9.2.2.2.9  N-channel FET
          10. 9.2.2.2.10 Diode
          11. 9.2.2.2.11 Input UVLO
          12. 9.2.2.2.12 Output OVLO
        3. 9.2.2.3 Application Curve
      3. 9.2.3 LM3421-Q1 BOOST Application
        1. 9.2.3.1 Design Requirements
        2. 9.2.3.2 Detailed Design Procedure
      4. 9.2.4 LM3421-Q1 Buck-Boost Application
        1. 9.2.4.1 Design Requirements
        2. 9.2.4.2 Detailed Design Procedure
      5. 9.2.5 LM3423-Q1 Boost Application
        1. 9.2.5.1 Design Requirements
        2. 9.2.5.2 Detailed Design Procedure
      6. 9.2.6 LM3421 Buck-Boost Application
        1. 9.2.6.1 Design Requirements
        2. 9.2.6.2 Detailed Design Procedure
      7. 9.2.7 LM3423 Buck Application
        1. 9.2.7.1 Design Requirements
        2. 9.2.7.2 Detailed Design Procedure
      8. 9.2.8 LM3423 Buck-Boost Application
        1. 9.2.8.1 Design Requirements
        2. 9.2.8.2 Detailed Design Procedure
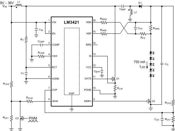
      9. 9.2.9 LM3421 SEPIC Application
        1. 9.2.9.1 Design Procedure
        2. 9.2.9.2 Detailed Design Procedure
  10. 10Power Supply Recommendations
    1. 10.1 General Recommendations
    2. 10.2 Input Supply Current Limit
  11. 11Layout
    1. 11.1 Layout Guidelines
    2. 11.2 Layout Example
  12. 12Device and Documentation Support
    1. 12.1 Device Support
      1. 12.1.1 Third-Party Products Disclaimer
    2. 12.2 Related Links
    3. 12.3 Community Resources
    4. 12.4 Trademarks
    5. 12.5 Electrostatic Discharge Caution
    6. 12.6 Glossary
  13. 13Mechanical, Packaging, and Orderable Information

封装选项

机械数据 (封装 | 引脚)
散热焊盘机械数据 (封装 | 引脚)
订购信息

LM3421 SEPIC Application

LM3421-Q1 LM3423-Q1 300673i8.gifFigure 44. LM3421 SEPIC Application