SNVS450F September   2006  – October 2015 LM3402 , LM3402HV

PRODUCTION DATA.  

  1. Features
  2. Applications
  3. Description
  4. Revision History
  5. Pin Configuration and Functions
  6. Specifications
    1. 6.1 Absolute Maximum Ratings
    2. 6.2 ESD Ratings
    3. 6.3 Recommended Operating Conditions
    4. 6.4 Thermal Information
    5. 6.5 Electrical Characteristics
    6. 6.6 Timing Requirements
    7. 6.7 Typical Characteristics
  7. Detailed Description
    1. 7.1 Overview
    2. 7.2 Functional Block Diagram
    3. 7.3 Feature Description
      1. 7.3.1 Controlled ON-time Overview
      2. 7.3.2 Average LED Current Accuracy
      3. 7.3.3 Maximum Output Voltage
      4. 7.3.4 Minimum Output Voltage
      5. 7.3.5 High Voltage Bias Regulator
      6. 7.3.6 Internal MOSFET and Driver
      7. 7.3.7 Fast Shutdown for PWM Dimming
      8. 7.3.8 Peak Current Limit
      9. 7.3.9 Overvoltage and Overcurrent Comparator
    4. 7.4 Device Functional Modes
      1. 7.4.1 Low Power Shutdown
      2. 7.4.2 Thermal Shutdown
  8. Application and Implementation
    1. 8.1 Application Information
      1. 8.1.1 Switching Frequency
      2. 8.1.2 LED Ripple Current
      3. 8.1.3 Buck Converters Without Output Capacitors
      4. 8.1.4 Buck Converters With Output Capacitors
      5. 8.1.5 Input Capacitors
      6. 8.1.6 Recirculating Diode
      7. 8.1.7 LED Current During DIM Mode
      8. 8.1.8 Transient Protection Considerations
        1. 8.1.8.1 CS Pin Protection
        2. 8.1.8.2 CS Pin Protection With OVP
        3. 8.1.8.3 VIN Pin Protection
        4. 8.1.8.4 General Comments Regarding Other Pins
    2. 8.2 Typical Application
      1. 8.2.1 Design Requirements
      2. 8.2.2 Detailed Design Procedure
        1. 8.2.2.1 RON and tON
        2. 8.2.2.2 Using an Output Capacitor
        3. 8.2.2.3 Output Inductor
          1. 8.2.2.3.1 RSNS
        4. 8.2.2.4 Input Capacitor
        5. 8.2.2.5 Recirculating Diode
          1. 8.2.2.5.1 CB and CF
        6. 8.2.2.6 Efficiency
        7. 8.2.2.7 Die Temperature
      3. 8.2.3 Application Curves
  9. Power Supply Recommendations
  10. 10Layout
    1. 10.1 Layout Guidelines
      1. 10.1.1 Compact Layout
      2. 10.1.2 Ground Plane and Shape Routing
      3. 10.1.3 Current Sensing
      4. 10.1.4 Remote LED Arrays
    2. 10.2 Layout Example
  11. 11Device and Documentation Support
    1. 11.1 Device Support
      1. 11.1.1 Third-Party Products Disclaimer
    2. 11.2 Related Links
    3. 11.3 Community Resources
    4. 11.4 Trademarks
    5. 11.5 Electrostatic Discharge Caution
    6. 11.6 Glossary
  12. 12Mechanical, Packaging, and Orderable Information

封装选项

机械数据 (封装 | 引脚)
散热焊盘机械数据 (封装 | 引脚)
订购信息

8 Application and Implementation

NOTE

Information in the following applications sections is not part of the TI component specification, and TI does not warrant its accuracy or completeness. TI’s customers are responsible for determining suitability of components for their purposes. Customers should validate and test their design implementation to confirm system functionality.

8.1 Application Information

8.1.1 Switching Frequency

Switching frequency is selected based on the tradeoffs between efficiency (better at low frequency), solution size/cost (smaller at high frequency), and the range of output voltage that can be regulated (wider at lower frequency.) Many applications place limits on switching frequency due to EMI sensitivity. The ON-time of the LM3402/HV can be programmed for switching frequencies ranging from the 10’s of kHz to over 1 MHz. The maximum switching frequency is limited only by the minimum ON-time requirement.

8.1.2 LED Ripple Current

Selection of the ripple current, ΔiF, through the LED array is analogous to the selection of output ripple voltage in a standard voltage regulator. Where the output ripple in a voltage regulator is commonly ±1% to ±5% of the DC output voltage, LED manufacturers generally recommend values for ΔiF ranging from ±5% to ±20% of IF. Higher LED ripple current allows the use of smaller inductors, smaller output capacitors, or no output capacitors at all. The advantages of higher ripple current are reduction in the solution size and cost. Lower ripple current requires more output inductance, higher switching frequency, or additional output capacitance. The advantages of lower ripple current are a reduction in heating in the LED itself and greater range of the average LED current before the current limit of the LED or the driving circuitry is reached.

8.1.3 Buck Converters Without Output Capacitors

The buck converter is unique among non-isolated topologies because of the direct connection of the inductor to the load during the entire switching cycle. By definition an inductor will control the rate of change of current that flows through it, and this control overcurrent ripple forms the basis for component selection in both voltage regulators and current regulators. A current regulator such as the LED driver for which the LM3402/HV was designed focuses on the control of the current through the load, not the voltage across it. A constant current regulator is free of load current transients, and has no need of output capacitance to supply the load and maintain output voltage. Referring to the Typical Application Diagram, the inductor and LED can form a single series chain, sharing the same current. When no output capacitor is used, the same equations that govern inductor ripple current, ΔiL, also apply to the LED ripple current, ΔiF. For a controlled ON-time converter such as LM3402/HV the ripple current is described by the following expression:

Equation 10. LM3402 LM3402HV 20192114.gif

A minimum ripple voltage of 25 mV is recommended at the CS pin to provide good signal-to-noise ratio (SNR). The CS pin ripple voltage, ΔVSNS, is described by the following:

Equation 11. ΔVSNS = ΔiF x RSNS

8.1.4 Buck Converters With Output Capacitors

A capacitor placed in parallel with the LED or array of LEDs can be used to reduce the LED current ripple while keeping the same average current through both the inductor and the LED array. This technique is demonstrated in Typical Application. With this topology the output inductance can be lowered, making the magnetics smaller and less expensive. Alternatively, the circuit could be run at lower frequency but keep the same inductor value, improving the efficiency and expanding the range of output voltage that can be regulated. Both the peak current limit and the OVP/OCP comparator still monitor peak inductor current, placing a limit on how large ΔiL can be even if ΔiF is made very small. A parallel output capacitor is also useful in applications where the inductor or input voltage tolerance is poor. Adding a capacitor that reduces ΔiF to well below the target provides headroom for changes in inductance or VIN that might otherwise push the peak LED ripple current too high.

Figure 20 shows the equivalent impedances presented to the inductor current ripple when an output capacitor, CO, and its equivalent series resistance (ESR) are placed in parallel with the LED array. The entire inductor ripple current flows through RSNS to provide the required 25 mV of ripple voltage for proper operation of the CS comparator.

LM3402 LM3402HV 20192115.gif Figure 20. LED and CO Ripple Current

To calculate the respective ripple currents the LED array is represented as a dynamic resistance, rD. LED dynamic resistance is not always specified on the manufacturer’s data sheet, but it can be calculated as the inverse slope of the LED’s VF vs. IF curve. Dividing VF by IF will give an incorrect value that is 5x to 10x too high. Total dynamic resistance for a string of n LEDs connected in series can be calculated as the rD of one device multiplied by n. Inductor ripple current is still calculated with the expression from Buck Regulators without Output Capacitors. The following equations can then be used to estimate ΔiF when using a parallel capacitor:

Equation 12. LM3402 LM3402HV 20192116.gif

The calculation for ZC assumes that the shape of the inductor ripple current is approximately sinusoidal.

Small values of CO that do not significantly reduce ΔiF can also be used to control EMI generated by the switching action of the LM3402/HV. EMI reduction becomes more important as the length of the connections between the LED and the rest of the circuit increase.

8.1.5 Input Capacitors

Input capacitors at the VIN pin of the LM3402/HV are selected using requirements for minimum capacitance and rms ripple current. The input capacitors supply pulses of current approximately equal to IF while the power MOSFET is on, and are charged up by the input voltage while the power MOSFET is off. Switching converters such as the LM3402/HV have a negative input impedance due to the decrease in input current as input voltage increases. This inverse proportionality of input current to input voltage can cause oscillations (sometimes called ‘power supply interaction’) if the magnitude of the negative input impedance is greater the the input filter impedance. Minimum capacitance can be selected by comparing the input impedance to the converter’s negative resistance; however this requires accurate calculation of the input voltage source inductance and resistance, quantities which can be difficult to determine. An alternative method to select the minimum input capacitance, CIN(MIN), is to select the maximum voltage ripple which can be tolerated. This value,ΔvIN(MAX), is equal to the change in voltage across CIN during the converter ON-time, when CIN supplies the load current. CIN(MIN) can be selected with the following:

Equation 13. LM3402 LM3402HV 20192117.gif

A good starting point for selection of CIN is to use an input voltage ripple of 5% to 10% of VIN. A minimum input capacitance of 2× the CIN(MIN) value is recommended for all LM3402/HV circuits. To determine the rms current rating, the following formula can be used:

Equation 14. LM3402 LM3402HV 20192118.gif

Ceramic capacitors are the best choice for the input to the LM3402/HV due to their high ripple current rating, low ESR, low cost, and small size compared to other types. When selecting a ceramic capacitor, special attention must be paid to the operating conditions of the application. Ceramic capacitors can lose one-half or more of their capacitance at their rated DC voltage bias and also lose capacitance with extremes in temperature. A DC voltage rating equal to twice the expected maximum input voltage is recommended. In addition, the minimum quality dielectric which is suitable for switching power supply inputs is X5R, while X7R or better is preferred.

8.1.6 Recirculating Diode

The LM3402/HV is a non-synchronous buck regulator that requires a recirculating diode D1 (see the Typical Application circuit) to carrying the inductor current during the MOSFET off-time. The most efficient choice for D1 is a Schottky diode due to low forward drop and near-zero reverse recovery time. D1 must be rated to handle the maximum input voltage plus any switching node ringing when the MOSFET is on. In practice all switching converters have some ringing at the switching node due to the diode parasitic capacitance and the lead inductance. D1 must also be rated to handle the average current, ID, calculated as:

Equation 15. ID = (1 – D) × IF

This calculation should be done at the maximum expected input voltage. The overall converter efficiency becomes more dependent on the selection of D1 at low duty cycles, where the recirculating diode carries the load current for an increasing percentage of the time. This power dissipation can be calculated by checking the typical diode forward voltage, VD, from the I-V curve on the product data sheet and then multiplying it by ID. Diode data sheets will also provide a typical junction-to-ambient thermal resistance, θJA, which can be used to estimate the operating die temperature of the Schottky. Multiplying the power dissipation (PD = ID x VD) by θJA gives the temperature rise. The diode case size can then be selected to maintain the Schottky diode temperature below the operational maximum.

8.1.7 LED Current During DIM Mode

The LM3402 contains high speed MOSFET gate drive circuitry that switches the main internal power MOSFET between ON and OFF states. This circuitry uses current derived from the VCC regulator to charge the MOSFET during turnon, then dumps current from the MOSFET gate to the source (the SW pin) during turnoff. As shown in the block diagram, the MOSFET drive circuitry contains a gate drive undervoltage lockout (UVLO) circuit that ensures the MOSFET remains off when there is inadequate VCC voltage for proper operation of the driver. This watchdog circuitry is always running including during DIM and shutdown modes, and supplies a small amount of current from VCC to SW. Because the SW pin is connected directly to the LEDs through the buck inductor, this current returns to ground through the LEDs. The amount of current sourced is a function of the SW voltage, as shown in Figure 21.

LM3402 LM3402HV 20192157.gif Figure 21. LED Current From SW Pin

Though most power LEDs are designed to run at several hundred milliamps, some can be seen to glow with a faint light at extremely low current levels, as low as a couple microamps in some instances. In lab testing, the forward voltage was found to be approximately 2 V for LEDs that exhibited visible light at these low current levels. For LEDs that did not show light emission at very low current levels, the forward voltage was found to be around 900 mV. It is important to remember that the forward voltage is also temperature dependent, decreasing at higher temperatures. Consequently, with a maximum Vcc voltage of 7.4 V, current will be observed in the LEDs if the total stack voltage is less than about 6 V at a forward current of several microamps. No current is observed if the stack voltage is above 6 V, as shown in Figure 21. The need for absolute darkness during DIM mode is also application dependent. It will not affect regular PWM dimming operation.

The fix for this issue is extremely simple. Place a resistor from the SW pin to ground according to Table 1.

Table 1. LED Resistor Values

NUMBER OF LEDs RESISTOR VALUE (kΩ)
1 20
2 50
3 90
4 150
5 200
>5 300

The luminaire designer should ensure that the suggested resistor is effective in eliminating the off-state light output. A combination of calculations based on LED manufacturer data and lab measurements over temperature will ensure the best design.

8.1.8 Transient Protection Considerations

Considerations must be made when external sources, loads or connections are made to the switching converter circuit due to the possibility of Electrostatic Discharge (ESD) or Electric Over Stress (EOS) events occurring and damaging the integrated circuit (IC) device. All IC device pins contain Zener based clamping structures that are meant to clamp ESD. ESD events are very low energy events, typically less than 5 µJ (microjoules). Any event that transfers more energy than this may damage the ESD structure. Damage is typically represented as a short from the pin to ground as the extreme localized heat of the ESD / EOS event causes the aluminum metal on the chip to melt, causing the short. This situation is common to all integrated circuits and not just unique to the LM340X device.

8.1.8.1 CS Pin Protection

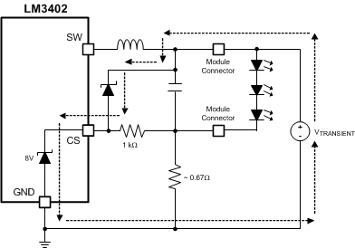
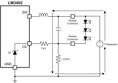
When hot swapping in a load (for example, test points, load boards, LED stack), any residual charge on the load will be immediately transferred through the output capacitor to the CS pin, which is then damaged as shown in Figure 22 below. The EOS event due to the residual charge from the load is represented as VTRANSIENT.

From measurements, we know that the 8V ESD structure on the CS pin can typically withstand 25mA of direct current (DC). Adding a 1-kΩ resistor in series with the CS pin, shown in Figure 23, results in the majority of the transient energy to pass through the discrete sense resistor rather than the device. The series resistor limits the peak current that can flow during a transient event, thus protecting the CS pin. With the 1-kΩ resistor shown, a 33-V, 49-A transient on the LED return connector terminal could be absorbed as calculated by:

Equation 16. V = 25 mA × 1 kΩ + 8 V = 33 V
Equation 17. I = 33 V / 0.67 Ω = 49 A

This is an extremely high energy event, so the protection measures previously described should be adequate to solve this issue.

LM3402 LM3402HV 20192158.gif Figure 22. CS Pin, Transient Path
LM3402 LM3402HV 20192159.gif Figure 23. CS Pin, Transient Path With Protection

Adding a resistor in series with the CS pin causes the observed output LED current to shift very slightly. The reason for this is twofold: (1) the CS pin has about 20 pF of inherent capacitance inside it which causes a slight delay (20 ns for a 1-kΩ series resistor), and (2) the comparator that is watching the voltage at the CS pin uses a pnp bipolar transistor at its input. The base current of this pnp transistor is approximately 100 nA, which will cause a 0.1-mV change in the 200-mV threshold. These are both very minor changes and are well understood. The shift in current can either be neglected or taken into consideration by changing the current sense resistance slightly.

8.1.8.2 CS Pin Protection With OVP

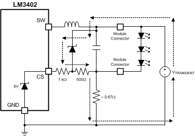
When designing output overvoltage protection into the switching converter circuit using a Zener diode, transient protection on the CS pin requires additional consideration. As shown in Figure 24, adding a Zener diode from the output to the CS pin (with the series resistor) for output overvoltage protection will now again allow the transient energy to be passed through the CS pin’s ESD structure thereby damaging it.

Adding an additional series resistor to the CS pin as shown in Figure 25 will result in the majority of the transient energy to pass through the sense resistor, thereby protecting the LM340X device.

LM3402 LM3402HV 20192160.gif Figure 24. CS Pin With OVP, Transient Path
LM3402 LM3402HV 20192161.gif Figure 25. CS Pin With OVP, Transient Path with Protection

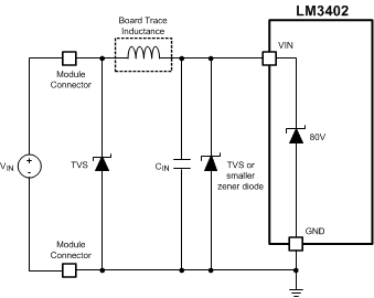
8.1.8.3 VIN Pin Protection

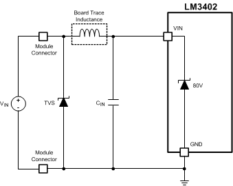
The VIN pin also has an ESD structure from the pin to GND with a breakdown voltage of approximately 80 V. Any transient that exceeds this voltage may damage the device. Although transient absorption is usually present at the front end of a switching converter circuit, damage to the VIN pin can still occur.

When VIN is hot swapped in, the current that rushes in to charge CIN up to the VIN value also charges (energizes) the circuit board trace inductance as shown in Figure 26. The excited trace inductance then resonates with the input capacitance (similar to an under-damped LC tank circuit) and causes voltages at the VIN pin to rise well in excess of both VIN and the voltage at the module input connector as clamped by the input TVS. If the resonating voltage at the VIN pin exceeds the 80-V breakdown voltage of the ESD structure, the ESD structure will activate and then snap-back to a lower voltage due to its inherent design. If this lower snap-back voltage is less than the applied nominal VIN voltage, then significant current will flow through the ESD structure resulting in the device being damaged.

An additional TVS or small Zener diode should be placed as close as possible to the VIN pins of each device on the board, in parallel with the input capacitor as shown in Figure 27. A minor amount of series resistance in the input line would also help, but would lower overall conversion efficiency. For this reason, NTC resistors are often used as inrush limiters instead.

LM3402 LM3402HV 20192162.gif Figure 26. VIN Pin With Typical Input Protection
LM3402 LM3402HV 20192163.gif Figure 27. VIN Pin With Additional Input Protection

8.1.8.4 General Comments Regarding Other Pins

Any pin that goes off-board through a connector should have series resistance of at least 1 kΩ to 10 kΩ in series with it to protect it from ESD or other transients. These series resistors limit the peak current that can flow (or cause a voltage drop) during a transient event, thus protecting the pin and the device. Pins that are not used should not be left floating. They should instead be tied to GND or to an appropriate voltage through resistance.

8.2 Typical Application

The first example circuit will guide the user through component selection for an architectural accent lighting application. A regulated DC voltage input of 24 V ±10% will power a single 1-W white LED at a forward current of 350 mA ±5%. The typical forward voltage of a 1-W InGaN LED is 3.5 V, hence the estimated average output voltage will be 3.7 V. The objective of this application is to place the complete current regulator and LED in the compact space formerly occupied by an MR16 halogen light bulb. (The LED will be on a separate metal-core PCB.) Switching frequency will be as fast as the 300-ns tON limit allows, with the emphasis on space savings over efficiency. Efficiency cannot be ignored, however, because the confined space with little air-flow requires a maximum temperature rise of 40°C in each circuit component. A complete bill of materials can be found in Table 2.

LM3402 LM3402HV 20192119.gif Figure 28. Schematic for Design Example 1

8.2.1 Design Requirements

Use the following parameters for this design example:

  1. VIN = 24 V ± 10%
  2. ILED = 350 mA
  3. VLED = 3.5 V, 1 LED

8.2.2 Detailed Design Procedure

Table 2 shows the body of materials for this design example.

Table 2. BOM for Design Example 1

ID PART NUMBER TYPE SIZE PARAMETERS QTY VENDOR
U1 LM3402 LED Driver VSSOP-8 40 V, 0.5 A 1 NSC
L1 SLF7045T-330MR82 Inductor 7 × 7 × 4.5 mm 33 µH, 0.82 A, 96 mΩ 1 TDK
D1 CMHSH5-4 Schottky Diode SOD-123 40 V, 0.5 A 1 Central Semi
Cf VJ0805Y104KXXAT Capacitor 0805 100 nF 10% 1 Vishay
Cb VJ0805Y103KXXAT Capacitor 0805 10n F 10% 1 Vishay
Cin C3216X7R1H105M Capacitor 1206 1 µF 50 V 1 TDK
Co C2012X7R1A225M Capacitor 0805 2.2 µF 10 V 1 TDK
Rsns ERJ6BQFR75V Resistor 0805 0.75 Ω 1% 1 Panasonic
Ron CRCW08055902F Resistor 0805 59 kΩ 1% 1 Vishay

8.2.2.1 RON and tON

To select RON the expression relating tON to input voltage from the Controlled ON-time Overview section can be rewritten as Equation 18

Equation 18. LM3402 LM3402HV 20192120.gif

Minimum ON-time occurs at the maximum VIN, which is 24 V × 110% = 26.4 V. RON is therefore calculated using Equation 19.

Equation 19. RON = (300 × 10–9 × 26.4) / 1.34 × 10–10 = 59105 Ω

The closest 1% tolerance resistor is 59 kΩ. The switching frequency of the circuit can then be found using the equation relating RON to fSW:

Equation 20. fSW = 3.7 / (59000 × 1.34 × 10–10) = 468 kHz

8.2.2.2 Using an Output Capacitor

The inductor will be the largest component used in this design. Because the application does not require any PWM dimming, an output capacitor can be used to greatly reduce the inductance needed without worry of slowing the potential PWM dimming frequency. The total solution size is reduced by using an output capacitor and small inductor as opposed to one large inductor.

8.2.2.3 Output Inductor

Knowing that an output capacitor will be used, the inductor can be selected for a larger current ripple. The desired maximum value for ΔiL is ±30%, or 0.6 × 350 mA = 210 mAP-P. Minimum inductance is selected at the maximum input voltage. Re-arranging the equation for current ripple selection yields the following:

Equation 21. LM3402 LM3402HV 20192121.gif
Equation 22. LMIN = [(26.4 – 3.7) × 300 × 10–9] / (0.6 × 0.35) = 32.4 µH

The closest standard inductor value is 33 µH. Off-the-shelf inductors rated at 33 µH are available from many magnetics manufacturers.

Inductor data sheets should contain three specifications that are used to select the inductor. The first of these is the average current rating, which for a buck regulator is equal to the average load current, or IF. The average current rating is given by a specified temperature rise in the inductor, normally 40°C. For this example, the average current rating should be greater than 350 mA to ensure that heat from the inductor does not reduce the lifetime of the LED or cause the LM3402 to enter thermal shutdown.

The second specification is the tolerance of the inductance itself, typically ±10% to ±30% of the rated inductance. In this example, designers use an inductor with a tolerance of ±20%. With this tolerance the typical, minimum, and maximum inductor current ripples can be calculated using Equation 23 to Equation 25.

Equation 23. ΔiL(TYP) = [(26.4 – 3.7) × 300 × 10–9] / 33 × 10–6 = 206 mAP-P
Equation 24. ΔiL(MIN) = [(26.4 – 3.7) × 300 × 10–9] / 39.6 × 10–6 = 172 mAP-P
Equation 25. ΔiL(MAX) = [(26.4 – 3.7) × 300 × 10–9] / 26.4 × 10–6 = 258 mAP-P

The third specification for an inductor is the peak current rating, normally given as the point at which the inductance drops off by a given percentage due to saturation of the core. The worst-case peak current occurs at maximum input voltage and at minimum inductance, and can be determined with:

Equation 26. LM3402 LM3402HV 20192122.gif
Equation 27. IL(PEAK) = 0.35 + 0.258 / 2 = 479 mA

For this example the peak current rating of the inductor should be greater than 479 mA. In the case of a short circuit across the LED array, the LM3402 will continue to deliver rated current through the short but will reduce the output voltage to equal the CS pin voltage of 200 mV. Worst-case peak current in this condition is equal to:

Equation 28. ΔiL(LED-SHORT) = [(26.4 – 0.2) × 300 × 10–9] / 26.4 × 10–6 = 298 mAP-P IL(PEAK) = 0.35 + 0.149 = 499 mA

In the case of a short at the switch node, the output, or from the CS pin to ground the short circuit current limit will engage at a typical peak current of 735 mA. To prevent inductor saturation during these short circuits the inductor’s peak current rating must be above 735 mA. The device selected is an off-the-shelf inductor rated 33 µH ±20% with a DCR of 96 mΩ and a peak current rating of 0.82 A. The physical dimensions of this inductor are 7 × 7 × 4.5 mm.

8.2.2.3.1 RSNS

The current sensing resistor value can be determined by re-arranging the expression for average LED current from the LED Current Accuracy section:

Equation 29. LM3402 LM3402HV 20192123.gif
Equation 30. RSNS = 0.74Ω, tSNS = 220 ns

Sub-1-Ω resistors are available in both 1% and 5% tolerance. A 1%, 0.75-Ω resistor will give the best accuracy of the average LED current. To determine the resistor size the power dissipation can be calculated using Equation 31.

Equation 31. PSNS = (IF)2 × RSNS PSNS = 0.352 × 0.75 = 92 mW

Standard 0805 size resistors are rated to 125 mW and will be suitable for this application.

To select the proper output capacitor the equation from Buck Regulators with Output Capacitors is rearranged to yield the following:

Equation 32. LM3402 LM3402HV 20192124.gif

The target tolerance for LED ripple current is ±5% or 10%P-P = 35 mAP-P, and the LED data sheet gives a typical value for rD of 1 Ω at 350 mA. The required capacitor impedance to reduce the worst-case inductor ripple current of 258 mAP-P is therefore:

Equation 33. ZC = [0.035 / (0.258 - 0.035] × 1 = 0.157 Ω

A ceramic capacitor will be used and the required capacitance is selected based on the impedance at 468 kHz:

Equation 34. CO = 1/(2 × π × 0.157 × 4.68 × 105) = 2.18 µF

This calculation assumes that impedance due to the equivalent series resistance (ESR) and equivalent series inductance (ESL) of CO is negligible. The closest 10% tolerance capacitor value is 2.2 µF. The capacitor used should be rated to 10 V or more and have an X7R dielectric. Several manufacturers produce ceramic capacitors with these specifications in the 0805 case size. A typical value for ESR of 1 mΩ can be read from the curve of impedance vs frequency in the product data sheet.

8.2.2.4 Input Capacitor

Following the calculations from the Input Capacitor section, ΔvIN(MAX) will be 1%P-P = 240 mV. The minimum required capacitance is:

Equation 35. CIN(MIN) = (0.35 × 300 × 10–9) / 0.24 = 438 nF

In expectation that more capacitance will be needed to prevent power supply interaction a 1-µF ceramic capacitor rated to 50 V with X7R dielectric in a 1206 case size will be used. In this case, input rms current is:

Equation 36. IIN-RMS = 0.35 × Sqrt(0.154 × 0.846) = 126 mA

Ripple current ratings for 1206 size ceramic capacitors are typically higher than 1 A, more than enough for this design.

8.2.2.5 Recirculating Diode

The first parameter for D1 which must be determined is the reverse voltage rating. Schottky diodes are available at reverse ratings of 30 V and 40 V, often in the same package, with the same forward current rating. To account for ringing a 40-V Schottky will be used.

The next parameters to be determined are the forward current rating and case size. In this example the low duty cycle (D = 3.7 / 24 = 15%) requires the recirculating diode D1 to carry the load current much longer than the internal power MOSFET of the LM3402. The estimated average diode current is:

Equation 37. ID = 0.35 × 0.85 = 298 mA

Schottky diodes are available at forward current ratings of 0.5 A, however the current rating often assumes a 25°C ambient temperature and does not take into account the application restrictions on temperature rise. A diode rated for higher current may be needed to keep the temperature rise below 40°C. To determine the proper case size, the dissipation and temperature rise in D1 can be calculated as shown in the Design Considerations section. VD for a small case size such as SOD-123 in a 40 V, 0.5-A Schottky diode at 350 mA is approximately 0.4 V and the θJA is 206°C/W. Power dissipation and temperature rise can be calculated as:

Equation 38. PD = 0.298 × 0.4 = 119 mW TRISE = 0.119 × 206 = 24.5°C

According to these calculations the SOD-123 diode will meet the requirements. Heating and dissipation are among the factors most difficult to predict in converter design. If possible, a footprint should be used that is capable of accepting both SOD-123 and a larger case size, such as SMA. A larger diode with a higher forward current rating will generally have a lower forward voltage, reducing dissipation, as well as having a lower θJA, reducing temperature rise.

8.2.2.5.1 CB and CF

The bootstrap capacitor CB should always be a 10 nF ceramic capacitor with X7R dielectric. A 25-V rating is appropriate for all application circuits. The linear regulator filter capacitor CF should always be a 100-nF ceramic capacitor, also with X7R dielectric and a 25-V rating.

8.2.2.6 Efficiency

To estimate the electrical efficiency of this example the power dissipation in each current carrying element can be calculated and summed. This term should not be confused with the optical efficacy of the circuit, which depends upon the LEDs themselves.

Total output power, PO, is calculated as:

Equation 39. PO = IF × VO = 0.35 × 3.7 = 1.295 W

Conduction loss, PC, in the internal MOSFET:

Equation 40. PC = (IF2 × RDSON) × D = (0.352 × 1.5) × 0.154 = 28 mW

Gate charging and VCC loss, PG, in the gate drive and linear regulator:

Equation 41. PG = (IIN-OP + fSW × QG) × VIN PG = (600 × 10–6 + 468000 × 3 × 10–9) × 24 = 48 mW

Switching loss, PS, in the internal MOSFET:

Equation 42. PS = 0.5 × VIN × IF × (tR + tF) × fSW PS = 0.5 × 24 × 0.35 × (40 × 10-9) × 468000 = 78 mW

AC rms current loss, PCIN, in the input capacitor:

Equation 43. PCIN = IIN(rms)2 × ESR = (0.126)2 × 0.006 = 0.1 mW (negligible)

DCR loss, PL, in the inductor

Equation 44. PL = IF2 × DCR = 0.352 × 0.096 = 11.8 mW

Recirculating diode loss, PD = 119 mW

Current Sense Resistor Loss, PSNS = 92 mW

Electrical efficiency, η = PO / (PO + Sum of all loss terms) = 1.295 / (1.295 + 0.377) = 77%

8.2.2.7 Die Temperature

Equation 45. TLM3402 = (PC + PG + PS) × θJA TLM3402 = (0.028 + 0.05 + 0.078) × 200 = 31°C

8.2.3 Application Curves

LM3402 LM3402HV snvs450_app_dimrise.png
Top = SW Middle = DIM Bottom = LED Current
Figure 29. PWM Dimming, DIM Rising
LM3402 LM3402HV snvs450_app_dimfall.png
Top = SW Middle = DIM Bottom = LED Current
Figure 30. PWM Dimming, DIM Falling