SNOSD66 June   2017 LM324-N-MIL

PRODUCTION DATA.  

  1. Features
  2. Applications
  3. Description
  4. Revision History
  5. Pin Configuration and Functions
  6. Specifications
    1. 6.1 Absolute Maximum Ratings
    2. 6.2 ESD Ratings
    3. 6.3 Recommended Operating Conditions
    4. 6.4 Thermal Information
    5. 6.5 Electrical Characteristics
    6. 6.6 Typical Characteristics
  7. Detailed Description
    1. 7.1 Overview
    2. 7.2 Functional Block Diagram
    3. 7.3 Feature Description
    4. 7.4 Device Functional Modes
  8. Application and Implementation
    1. 8.1 Application Information
    2. 8.2 Typical Applications
      1. 8.2.1 Non-Inverting DC Gain (0 V Input = 0 V Output)
        1. 8.2.1.1 Design Requirements
        2. 8.2.1.2 Detailed Design Procedure
        3. 8.2.1.3 Application Curve
      2. 8.2.2 Other Application Circuits at V+ = 5.0 VDC
  9. Power Supply Recommendations
  10. 10Layout
    1. 10.1 Layout Guidelines
    2. 10.2 Layout Example
  11. 11Device and Documentation Support
    1. 11.1 Receiving Notification of Documentation Updates
    2. 11.2 Community Resources
    3. 11.3 Trademarks
    4. 11.4 Electrostatic Discharge Caution
    5. 11.5 Glossary
  12. 12Mechanical, Packaging, and Orderable Information

封装选项

请参考 PDF 数据表获取器件具体的封装图。

机械数据 (封装 | 引脚)
  • J|14
散热焊盘机械数据 (封装 | 引脚)
订购信息

Features

  • Internally Frequency Compensated for Unity Gain
  • Large DC Voltage Gain 100 dB
  • Wide Bandwidth (Unity Gain) 1 MHz
    (Temperature Compensated)
  • Wide Power Supply Range:
    • Single Supply 3 V to 32 V
    • or Dual Supplies ±1.5 V to ±16 V
  • Very Low Supply Current Drain (700 μA)
    —Essentially Independent of Supply Voltage
  • Low Input Biasing Current 45 nA
    (Temperature Compensated)
  • Low Input Offset Voltage 2 mV
    and Offset Current: 5 nA
  • Input Common-Mode Voltage Range Includes Ground
  • Differential Input Voltage Range Equal to the Power Supply Voltage
  • Large Output Voltage Swing 0 V to V+ − 1.5 V
  • Advantages:
    • Eliminates Need for Dual Supplies
    • Four Internally Compensated Op Amps in a Single Package
    • Allows Direct Sensing Near GND and VOUT also Goes to GND
    • Compatible With All Forms of Logic
    • Power Drain Suitable for Battery Operation
    • In the Linear Mode the Input Common-Mode, Voltage Range Includes Ground and the Output Voltage
    • Can Swing to Ground, Even Though Operated from Only a Single Power Supply Voltage
    • Unity Gain Cross Frequency is Temperature Compensated
    • Input Bias Current is Also Temperature Compensated

Applications

  • Transducer Amplifiers
  • DC Gain Blocks
  • Conventional Op Amp Circuits

Description

The LM324-N-MIL device consists of four independent, high-gain, internally frequency compensated operational amplifiers designed to operate from a single power supply over a wide range of voltages. Operation from split-power supplies is also possible and the low-power supply current drain is independent of the magnitude of the power supply voltage.

Application areas include transducer amplifiers, DC gain blocks and all the conventional op amp circuits which now can be more easily implemented in single power supply systems. For example, the LM324-N-MIL device can directly operate off of the standard 5-V power supply voltage which is used in digital systems and easily provides the required interface electronics without requiring the additional ±15 V power supplies.

Device Information(1)

PART NUMBER PACKAGE BODY SIZE (NOM)
LM324-N-MIL CDIP (14) 19.56 mm × 6.67 mm
PDIP (14) 19.177 mm × 6.35 mm
SOIC (14) 8.65 mm × 3.91 mm
TSSOP (14) 5.00 mm × 4.40 mm
  1. For all available packages, see the orderable addendum at the end of the data sheet.

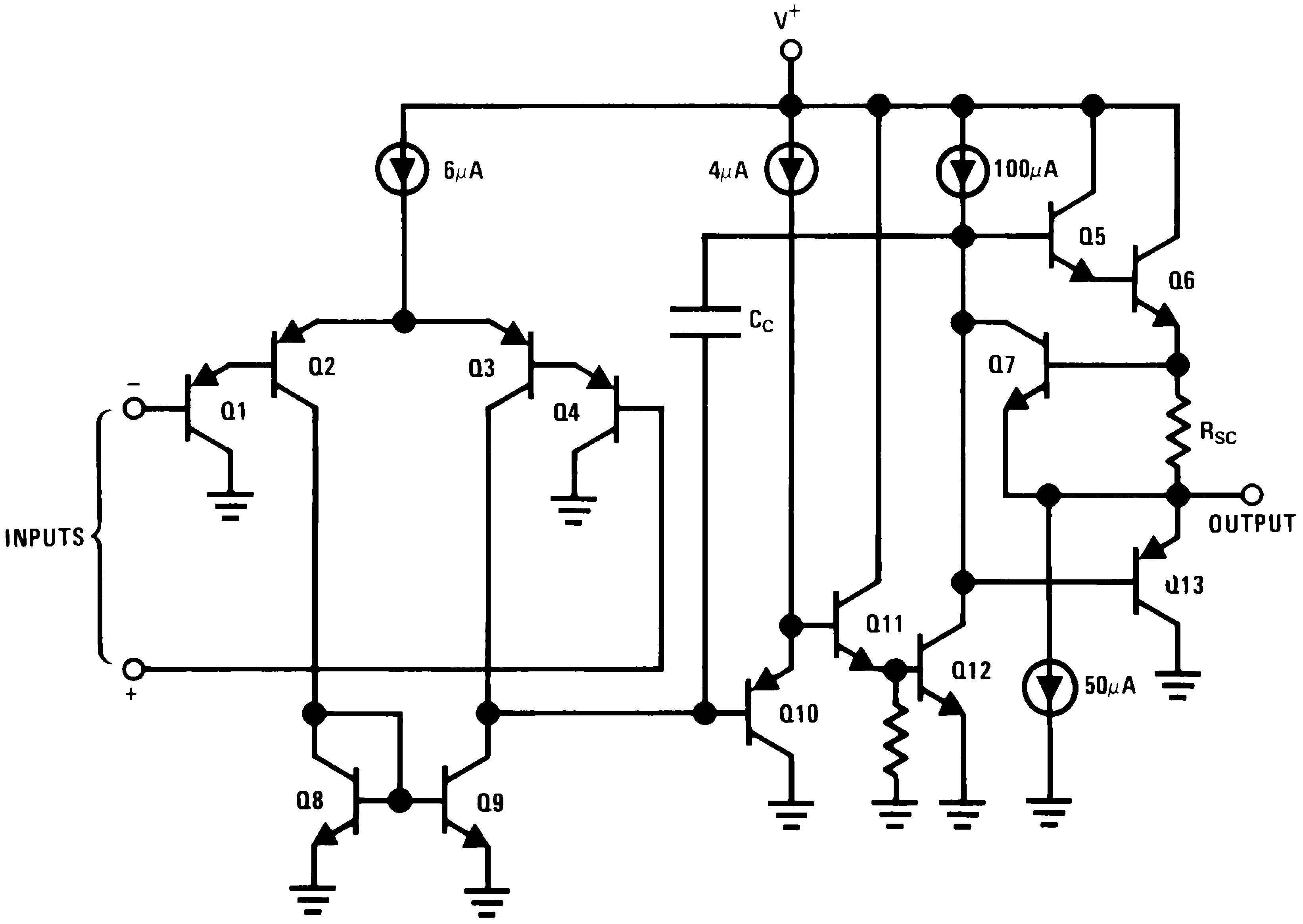
Schematic Diagram

LM324-N-MIL 929902.png

Revision History

DATE REVISION NOTES
June 2017 * Initial release.