SNVSAY1 June   2017 LM317HV-MIL

PRODUCTION DATA.  

  1. Features
  2. Applications
  3. Description
  4. Revision History
  5. Pin Configuration and Functions
  6. Specifications
    1. 6.1 Absolute Maximum Ratings
    2. 6.2 ESD Ratings
    3. 6.3 Recommended Operating Conditions
    4. 6.4 Thermal Information
    5. 6.5 Electrical Characteristics
    6. 6.6 Typical Characteristics
  7. Detailed Description
    1. 7.1 Overview
    2. 7.2 Functional Block Diagram
    3. 7.3 Feature Description
      1. 7.3.1 Load Regulation
      2. 7.3.2 Current Limit
    4. 7.4 Device Functional Modes
      1. 7.4.1 External Capacitors
      2. 7.4.2 Protection Diodes
  8. Application and Implementation
    1. 8.1 Application Information
    2. 8.2 Typical Applications
      1. 8.2.1  1.25-V to 45-V High Voltage Adjustable Regulator
        1. 8.2.1.1 Design Requirements
        2. 8.2.1.2 Detailed Design Procedure
        3. 8.2.1.3 Application Curve
      2. 8.2.2  Digitally Selected Outputs
      3. 8.2.3  Logic Regulator (5-V) With Electronic Shutdown
      4. 8.2.4  Slow Turnon 15-V Regulator
      5. 8.2.5  Adjustable Regulator With Improved Ripple Rejection
      6. 8.2.6  High Stability 10-V Regulator
      7. 8.2.7  High Current Adjustable Regulator
      8. 8.2.8  Emitter Follower Current Amplifier
      9. 8.2.9  1-A Current Regulator
      10. 8.2.10 Common Emitter Amplifier
      11. 8.2.11 Low-Cost, 3-A Switching Regulator
      12. 8.2.12 Adjustable Multiple On-Card Regulators With Single Control
      13. 8.2.13 AC Voltage Regulator
      14. 8.2.14 12-V Battery Charger
      15. 8.2.15 Adjustable 4-A Regulator
      16. 8.2.16 Current Limited 6-V Charger
  9. Power Supply Recommendations
  10. 10Layout
    1. 10.1 Layout Guidelines
    2. 10.2 Layout Example
  11. 11Device and Documentation Support
    1. 11.1 Related Links
    2. 11.2 Community Resources
    3. 11.3 Trademarks
    4. 11.4 Electrostatic Discharge Caution
    5. 11.5 Glossary
  12. 12Mechanical, Packaging, and Orderable Information

封装选项

机械数据 (封装 | 引脚)
散热焊盘机械数据 (封装 | 引脚)
订购信息

Application and Implementation

NOTE

Information in the following applications sections is not part of the TI component specification, and TI does not warrant its accuracy or completeness. TI’s customers are responsible for determining suitability of components for their purposes. Customers should validate and test their design implementation to confirm system functionality.

Application Information

The LM317HV-MIL is a high voltage input capable linear regulator with overload protection. Due to its wide input voltage range, the LM317HV-MIL serves a variety of applications and provides a precise voltage regulation with low dropout across a wide output voltage and load current range. The device regulates a constant 1.25 V between VOUT and ADJ, so placing a fixed resistor between these pins provides a constant current regulation. Capacitors at the input help filter the input power supply, while the output capacitors aid in transient response stability. A bypass capacitor can be placed between ADJ pin and ground (across R2) to improve ripple rejection.

Typical Applications

1.25-V to 45-V High Voltage Adjustable Regulator

The device can be used as an adjustable regulator to allow a variety of output voltages for high voltage applications. By using an adjustable R2 resistor, a variety of output voltages can be made possible as shown in Figure 16.

LM317HV-MIL typapp1.png
Full output current not available at high input-output voltages
†Optional—improves transient response. Output capacitors in the range of 1 μF to 1000 μF of aluminum or tantalum electrolytic
are commonly used to provide improved output impedance and rejection of transients.
*Needed if device is more than 6 inches from filter capacitors.
††LM317HV-MIL eq1_VOUT_SNVS773.gif
Figure 16. 1.25-V to 45-V High Voltage Adjustable Regulator

Design Requirements

The device component count is very minimal, employing two resistors as part of a voltage divider circuit and an output capacitor for load regulation. An input capacitor is needed if the device is more than 6 inches from filter capacitors. An optional bypass capacitor across R2 can also be used to improve PSRR.

Detailed Design Procedure

The output voltage is set based on the selection of the two resistors, R1 and R2, as shown in Figure 16. For details on capacitor selection, refer to External Capacitors.

Application Curve

As shown in Figure 17, the maximum output current capability is limited by the input-output voltage differential, package type, and junction temperature.

LM317HV-MIL 00906233.png Figure 17. Current Limit

Digitally Selected Outputs

Figure 18 shows a digitally selectable output voltage. In its default state, all transistors are off and the output voltage is set based on R1 and R2. By driving certain transistors, the associated resistor is connected in parallel to R2, modifying the output voltage of the regulator.

LM317HV-MIL digit_sel_outputs.png
*Sets maximum VOUT
Figure 18. Digitally Selected Outputs

Logic Regulator (5-V) With Electronic Shutdown

A variation of the 5-V output regulator application uses the LM317HV-MIL along with an NPN transistor to provide shutdown control. The NPN will either block or sink the current from the ADJ pin by responding to the TTL pin logic. When TTL is pulled high, the NPN is on and pulls the ADJ pin to GND, and the device outputs about 1.25 V. When TTL is pulled low, the NPN is off and the regulator outputs according to the programmed adjustable voltage.

LM317HV-MIL logic_reg_5v.png

NOTE:

*Min. output ≈ 1.2 V
Figure 19. Logic Regulator (5-V) With Electronic Shutdown

Slow Turnon 15-V Regulator

An application of LM317HV-MIL includes a PNP transistor with a capacitor to implement slow turnon functionality. As VIN rises, the PNP sinks current from the ADJ rail. The output voltage at start-up is the addition of the 1.25-V reference plus the drop across the base to emitter. While this is happening, the capacitor begins to charge and eventually opens the PNP. At this point, the device functions normally, regulating the output at 15 V. A diode is placed between C1 and VOUT to provide a path for the capacitor to discharge. Such controlled turnon is useful for limiting the in-rush current.

LM317HV-MIL slow_turnon_15v.png Figure 20. Slow Turnon 15-V Regulator

Adjustable Regulator With Improved Ripple Rejection

To improve ripple rejection, a capacitor is used to bypass the ADJ pin to GND. This is used to smooth output ripple by cleaning the feedback path and stopping unnecessary noise from being fed back into the device, propagating the noise.

LM317HV-MIL adj_reg_impr_ripple.png
†Solid tantalum
*Discharges C1 if output is shorted to ground
Figure 21. Adjustable Regulator With Improved Ripple Rejection

High Stability 10-V Regulator

Using a high-stability shunt voltage reference in the feedback path, such as the LM329, provides damping necessary for a stable, low noise output.

LM317HV-MIL high_stability_10v_reg.png Figure 22. High Stability 10-V Regulator

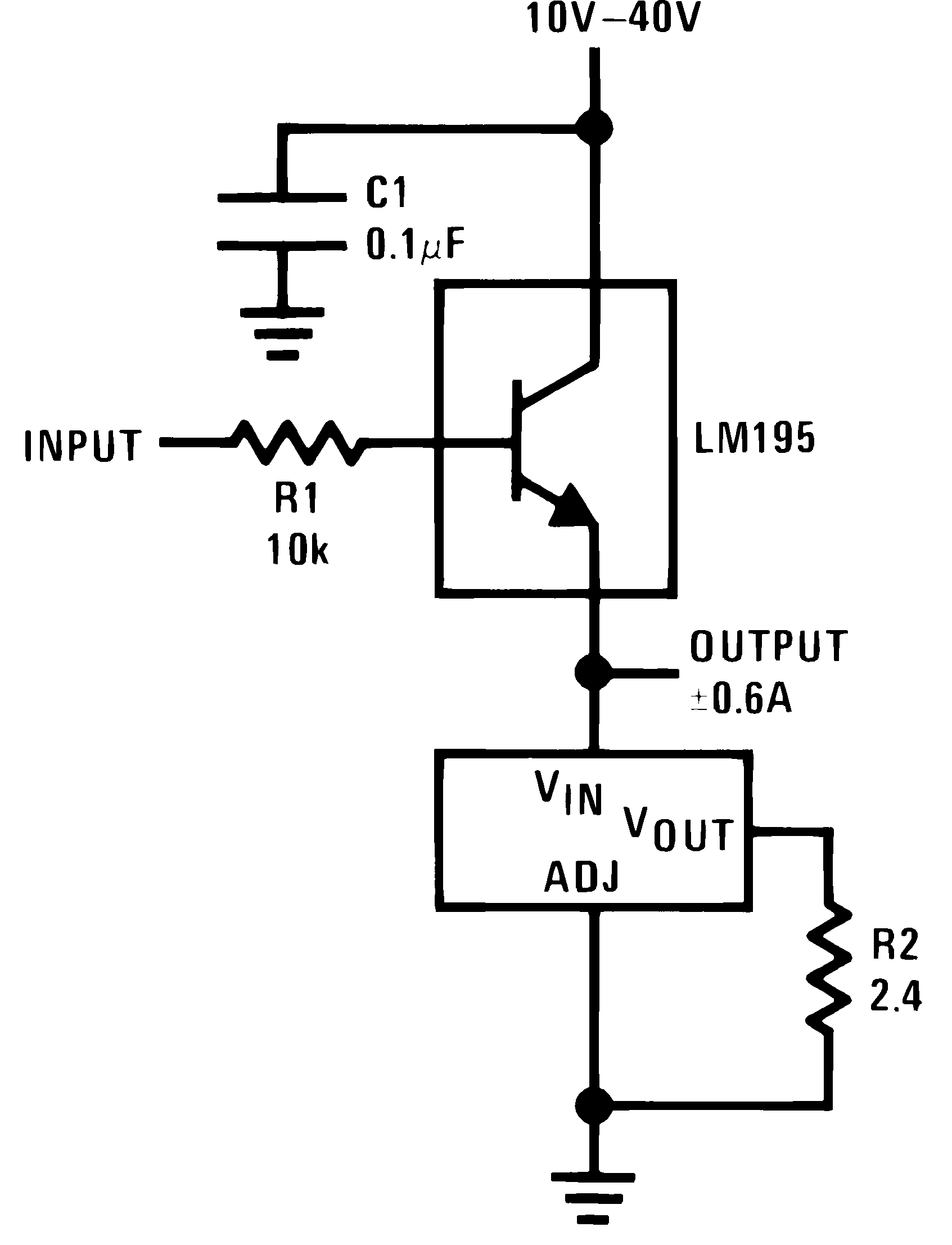
High Current Adjustable Regulator

Using the LM195 power transistor in parallel with the LM317HV-MIL can increase the maximum possible output load current. Sense resistor R1 provides the 0.6 V across base to emitter to turn on the PNP. This on switch allows current to flow, and the voltage drop across R3 drives three LM195 power transistors designed to carry an excess of 1 A each. Note the selection of R1 determines a minimum load current for the PNP to turn on. The higher the resistor value, the lower the load current must be before the transistors turn on.

LM317HV-MIL high_curr_adj_reg.png
†Solid tantalum
*Minimum load current = 30 mA
‡Optional—improves ripple rejection
Figure 23. High Current Adjustable Regulator

Emitter Follower Current Amplifier

The device is used as a constant current source in this emitter follower circuit. The LM195 power transistor is being used as a current gain amplifier, boosting the INPUT current. The device provides a stable current bias than just using a resistor.

LM317HV-MIL emitter_follower.png Figure 24. Emitter Follower Current Amplifier

1-A Current Regulator

A simple, fixed-current regulator can be made by placing a resistor between the VOUT and ADJ pins of the LM317HV-MIL. By regulating a constant 1.25 V between these two terminals, a constant current is delivered to the load.

LM317HV-MIL 1a_curr_reg.png Figure 25. 1-A Current Regulator

Common Emitter Amplifier

Sometimes it is necessary to use a power transistor for high current gain. In this case, the LM317HV-MIL provides constant current at the collector of the LM195 in this common emitter application. The 1.25-V reference between VOUT and ADJ is maintained across the 2.4-Ω resistor, providing about 500-mA constant bias current into the collector of the LM195.

LM317HV-MIL comm_emitter_amp.png Figure 26. Common Emitter Amplifier

Low-Cost, 3-A Switching Regulator

The LM317HV-MIL can be used in a switching buck regulator application in cost-sensitive applications that require high efficiency. The switch node above D1 oscillates between ground and VIN, as the voltage across sense resistor R1 drives the power transistor on and off. This circuit exhibits self-oscillating behavior by negative feedback through R6 and C3 to the ADJ pin of the LM317HV-MIL.

LM317HV-MIL low-cost_3a_switch_reg.png
†Solid tantalum
*Core—Arnold A-254168-2 60 turns
Figure 27. Low-Cost, 3-A Switching Regulator

Adjustable Multiple On-Card Regulators With Single Control

This application shows how multiple LM317HV-MIL regulators can be controlled by setting one resistor. Because each device maintains the reference voltage of about 1.25 V between its VOUT and ADJ pins, we can connect each ADJ rail to a single resistor, setting the same output voltage across all devices. This allows for independent outputs, each responding to its corresponding input only. Designers must also consider that by the nature of the circuit, changes to R1 and R2 affect all regulators.

LM317HV-MIL adj_mult_oncard_regs.png

NOTE:

*All outputs within ±100 mV
†Minimum load—10 mA
Figure 28. Adjustable Multiple On-Card Regulators With Single Control

AC Voltage Regulator

In Figure 29, the top regulator is +6 V above the bottom regulator. It is clear that when the input rises above +6 V plus the dropout voltage, only the top LM317HV-MIL regulates +6 V at the output. When the input falls below –6 V minus the dropout voltage, only the bottom LM317HV-MIL regulates –6 V at the output. For regions where the output is not clipped, there is no regulation taking place, so we see the output follow the input.

LM317HV-MIL ac_volt_reg.png Figure 29. AC Voltage Regulator

12-V Battery Charger

The LM317HV-MIL can be used in a battery charger application, where the device maintains either constant voltage or constant current mode depending on the current charge of the battery. To do this, the part senses the voltage drop across the battery and delivers the maximum charging current necessary to charge the battery. When the battery charge is low, there exists a voltage drop across the sense resistor RS, providing constant current to the battery at that instant. As the battery approaches full charge, the potential drop across RS approaches zero, reducing the current and maintaining the fixed voltage of the battery.

LM317HV-MIL 12v_battery_charger.png

LM317HV-MIL eq3_RS_SNVS773.gif
Use of RS allows low charging rates with fully charged battery.
**The 1000 μF is recommended to filter out input transients
Figure 30. 12-V Battery Charger

Adjustable 4-A Regulator

Using three LM317HV-MIL devices in parallel increases load current capability. Output voltage is set by the variable resistor tied to the non-inverting terminal of the op amp, and reference current to the transistor is developed across the 100-Ω resistor. When output voltage rises, the op amp corrects by drawing current from the base, closing the transistor. This effectively pulls ADJ down and lowers the output voltage through negative feedback.

LM317HV-MIL adj_4a_reg.png Figure 31. Adjustable 4-A Regulator

Current Limited 6-V Charger

The current in a battery charger application is limited by switching between constant current and constant voltage states. When the battery pulls low current, the drop across the 1-Ω resistor is not substantial and the NPN remains off. A constant voltage is seen across the battery, as regulated by the resistor divider. When current through the battery rises past peak current, the 1 Ω provides enough voltage to turn the transistor on, pulling ADJ close to ground. This results in limiting the maximum current to the battery.

LM317HV-MIL curr_limit_6v_charger.png
*Sets peak current (0.6 A for 1 Ω)
**The 1000 μF is recommended to filter out input transients
Figure 32. Current Limited 6-V Charger