SNVSAY0 June   2017 LM317-N-MIL

PRODUCTION DATA.  

  1. Features
  2. Applications
  3. Description
  4. Revision History
  5. Pin Configuration and Functions
  6. Specifications
    1. 6.1 Absolute Maximum Ratings
    2. 6.2 ESD Ratings
    3. 6.3 Recommended Operating Conditions
    4. 6.4 Thermal Information
    5. 6.5 Electrical Characteristics
    6. 6.6 Typical Characteristics
  7. Detailed Description
    1. 7.1 Overview
    2. 7.2 Functional Block Diagram
    3. 7.3 Feature Description
      1. 7.3.1 Load Regulation
    4. 7.4 Device Functional Modes
      1. 7.4.1 External Capacitors
      2. 7.4.2 Protection Diodes
  8. Application and Implementation
    1. 8.1 Application Information
    2. 8.2 Typical Applications
      1. 8.2.1  1.25-V to 25-V Adjustable Regulator
        1. 8.2.1.1 Design Requirements
        2. 8.2.1.2 Detailed Design Procedure
        3. 8.2.1.3 Application Curve
      2. 8.2.2  5-V Logic Regulator With Electronic Shutdown
      3. 8.2.3  Slow Turnon 15-V Regulator
      4. 8.2.4  Adjustable Regulator With Improved Ripple Rejection
      5. 8.2.5  High Stability 10-V Regulator
      6. 8.2.6  High-Current Adjustable Regulator
      7. 8.2.7  Emitter-Follower Current Amplifier
      8. 8.2.8  1-A Current Regulator
      9. 8.2.9  Common-Emitter Amplifier
      10. 8.2.10 Low-Cost 3-A Switching Regulator
      11. 8.2.11 Current-Limited Voltage Regulator
      12. 8.2.12 Adjusting Multiple On-Card Regulators With Single Control
      13. 8.2.13 AC Voltage Regulator
      14. 8.2.14 12-V Battery Charger
      15. 8.2.15 Adjustable 4-A Regulator
      16. 8.2.16 Current-Limited 6-V Charger
      17. 8.2.17 Digitally Selected Outputs
  9. Power Supply Recommendations
  10. 10Layout
    1. 10.1 Layout Guidelines
    2. 10.2 Layout Example
    3. 10.3 Thermal Considerations
      1. 10.3.1 Heatsink Requirements
      2. 10.3.2 Heatsinking Surface Mount Packages
        1. 10.3.2.1 Heatsinking the SOT-223 (DCY) Package
        2. 10.3.2.2 Heatsinking the TO-263 (KTT) Package
        3. 10.3.2.3 Heatsinking the TO-252 (NDP) Package
  11. 11Device and Documentation Support
    1. 11.1 Documentation Support
      1. 11.1.1 Related Documentation
    2. 11.2 Related Links
    3. 11.3 Community Resources
    4. 11.4 Trademarks
    5. 11.5 Electrostatic Discharge Caution
    6. 11.6 Glossary
  12. 12Mechanical, Packaging, and Orderable Information

封装选项

机械数据 (封装 | 引脚)
散热焊盘机械数据 (封装 | 引脚)
订购信息

Application and Implementation

NOTE

Information in the following applications sections is not part of the TI component specification, and TI does not warrant its accuracy or completeness. TI’s customers are responsible for determining suitability of components for their purposes. Customers must validate and test their design implementation to confirm system functionality.

Application Information

The LM317-N-MIL is a versatile, high performance, linear regulator with high accuracy and a wide temperature range. An output capacitor can be added to further improve transient response, and the ADJ pin can be bypassed to achieve very high ripple-rejection ratios. Its functionality can be utilized in many different applications that require high performance regulation, such as battery chargers, constant current regulators, and microprocessor supplies.

Typical Applications

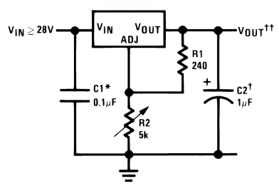
1.25-V to 25-V Adjustable Regulator

The device can be used as a simple, low-dropout regulator to enable a variety of output voltages needed for demanding applications. By using an adjustable R2 resistor, a variety of output voltages can be made possible as shown in Figure 18.

LM317-N-MIL adj_reg.gif

NOTE:

Full output current not available at high input-output voltages
*Needed if device is more than 6 inches from filter capacitors.
†Optional—improves transient response. Output capacitors in the range of 1 μF to 1000 μF of aluminum or tantalum electrolytic are commonly used to provide improved output impedance and rejection of transients.
LM317-N-MIL 906349.gif
Figure 18. 1.25-V to 25-V Adjustable Regulator

Design Requirements

The device component count is very minimal, employing two resistors as part of a voltage divider circuit and an output capacitor for load regulation. An input capacitor is needed if the device is more than 6 inches from filter capacitors. An optional bypass capacitor across R2 can also be used to improve PSRR.

Detailed Design Procedure

The output voltage is set based on the selection of the two resistors, R1 and R2, as shown in Figure 18. For details on capacitor selection, refer to External Capacitors.

Application Curve

As shown in Figure 19, VOUT will rise with VIN minus some dropout voltage. This dropout voltage during startup will vary with ROUT.

LM317-N-MIL 906368.gif Figure 19. VOUT vs VIN, VOUT = 5V

5-V Logic Regulator With Electronic Shutdown

Figure 20 shows a variation of the 5-V output regulator application uses the device along with an NPN transistor to provide shutdown control. The NPN will either block or sink the current from the ADJ pin by responding to the TTL pin logic. When TTL is pulled high, the NPN is on and pulls the ADJ pin to GND, and the LM117 outputs about
1.25 V. When TTL is pulled low, the NPN is off and the regulator outputs according to the programmed adjustable voltage.

LM317-N-MIL logic_reg.gif

NOTE:

Min. output ≊ 1.2 V
Figure 20. 5-V Logic Regulator With Electronic Shutdown

Slow Turnon 15-V Regulator

An application of the device includes a PNP transistor with a capacitor to implement slow turnon functionality (see Figure 21). As VIN rises, the PNP sinks current from the ADJ rail. The output voltage at start up is the addition of the 1.25-V reference plus the drop across the base to emitter. While this is happening, the capacitor begins to charge and eventually opens the PNP. At this point, the device functions normally, regulating the output at 15 V. A diode is placed between C1 and VOUT to provide a path for the capacitor to discharge. Such controlled turnon is useful for limiting the in-rush current.

LM317-N-MIL slow_turnon.gif Figure 21. Slow Turnon 15-V Regulator

Adjustable Regulator With Improved Ripple Rejection

To improve ripple rejection, a capacitor is used to bypass the ADJ pin to GND (see Figure 22). This is used to smooth output ripple by cleaning the feedback path and stopping unnecessary noise from being fed back into the device, propagating the noise.

LM317-N-MIL adj_reg_ripple.gif

NOTE:

†Solid tantalum
*Discharges C1 if output is shorted to ground
Figure 22. Adjustable Regulator With Improved Ripple Rejection

High Stability 10-V Regulator

Using a high stability shunt voltage reference in the feedback path, such as the LM329, provides damping necessary for a stable, low noise output (see Figure 23).

LM317-N-MIL high_stability_reg.gif Figure 23. High Stability 10-V Regulator

High-Current Adjustable Regulator

Using the LM195 power transistor in parallel with the device can increase the maximum possible output load current (see Figure 24). Sense resistor R1 provides the 0.6 V across base to emitter to turn on the PNP. This on switch allows current to flow, and the voltage drop across R3 drives three LM195 power transistors designed to carry an excess of 1 A each.

NOTE

The selection of R1 determines a minimum load current for the PNP to turn on. The higher the resistor value, the lower the load current must be before the transistors turn on.

LM317-N-MIL high_curr_adj_reg.gif

NOTE:

‡Optional—improves ripple rejection
†Solid tantalum
*Minimum load current = 30 mA
Figure 24. High-Current Adjustable Regulator

Emitter-Follower Current Amplifier

The device is used as a constant current source in the emitter follower circuit (see Figure 25). The LM195 power transistor is being used as a current gain amplifier, boosting the INPUT current. The device provides a stable current bias than just using a resistor.

LM317-N-MIL emitter-follower.gif Figure 25. Emitter-Follower Current Amplifier

1-A Current Regulator

A simple, fixed current regulator can be made by placing a resistor between the VOUT and ADJ pins of the device (see Figure 26). By regulating a constant 1.25 V between these two terminals, a constant current is delivered to the load.

LM317-N-MIL 1a_curr_reg.gif Figure 26. 1-A Current Regulator

Common-Emitter Amplifier

Sometimes it is necessary to use a power transistor for high current gain. In this case, the device provides constant current at the collector of the LM195 in this common emitter application (see Figure 27). The 1.25-V reference between VOUT and ADJ is maintained across the 2.4-Ω resistor, providing about 500-mA constant bias current into the collector of the LM195.

LM317-N-MIL common_emitter_amp.gif Figure 27. Common-Emitter Amplifier

Low-Cost 3-A Switching Regulator

The LM317-N-MIL can be used in a switching buck regulator application in cost sensitive applications that require high efficiency. The switch node above D1 oscillates between ground and VIN, as the voltage across sense resistor R1 drives the power transistor on and off. Figure 28 exhibits self-oscillating behavior by negative feedback through R6 and C3 to the ADJ pin of the LM317-N-MIL.

LM317-N-MIL low_cost_switch_reg.gif

NOTE:

†Solid tantalum
*Core—Arnold A-254168-2 60 turns
Figure 28. Low-Cost 3-A Switching Regulator

Current-Limited Voltage Regulator

A maximum limit on output current can be set using the circuit shown in Figure 29. The load current travels through R3 and R4. As the load current increases, the voltage drop across R3 increases until the NPN transistor is driven, during which the ADJ pin is pulled down to ground and the output voltage is pulled down to the reference voltage of 1.25 V.

LM317-N-MIL curr_limited_volt_reg.gif
LM317-N-MIL new_eq_1.gif
(Compared to the higher current limit of the device)
—At 50 mA output only ¾ volt of drop occurs in R3 and R4
Figure 29. Current-Limited Voltage Regulator

Adjusting Multiple On-Card Regulators With Single Control

Figure 30 shows how multiple LM317-N-MIL regulators can be controlled by setting one resistor. Because each device maintains the reference voltage of about 1.25 V between its VOUT and ADJ pins, we can connect each ADJ rail to a single resistor, setting the same output voltage across all devices. This allows for independent outputs, each responding to its corresponding input only. Designers must also consider that by the nature of the circuit, changes to R1 and R2 affect all regulators.

LM317-N-MIL adj_mult_oncard_reg.gif

NOTE:


*All outputs within ±100 mV
†Minimum load—10 mA
Figure 30. Adjusting Multiple On-Card Regulators With Single Control

AC Voltage Regulator

In Figure 31, the top regulator is +6 V above the bottom regulator. It is clear that when the input rises above +6 V plus the dropout voltage, only the top LM317-N-MIL regulates +6 V at the output. When the input falls below –6 V minus the dropout voltage, only the bottom LM317-N-MIL regulates –6 V at the output. For regions where the output is not clipped, there is no regulation taking place, so the output follows the input.

LM317-N-MIL ac_volt_reg.gif Figure 31. AC Voltage Regulator

12-V Battery Charger

The LM317-N-MIL can be used in a battery charger application shown in Figure 32, where the device maintains either constant voltage or constant current mode depending on the current charge of the battery. To do this, the part senses the voltage drop across the battery and delivers the maximum charging current necessary to charge the battery. When the battery charge is low, there exists a voltage drop across the sense resistor RS, providing constant current to the battery at that instant. As the battery approaches full charge, the potential drop across RS approaches zero, reducing the current and maintaining the fixed voltage of the battery.

LM317-N-MIL 12v_batt_charger.gif

LM317-N-MIL 906353.gif
Use of RS allows low charging rates with fully charged battery.
Figure 32. 12-V Battery Charger

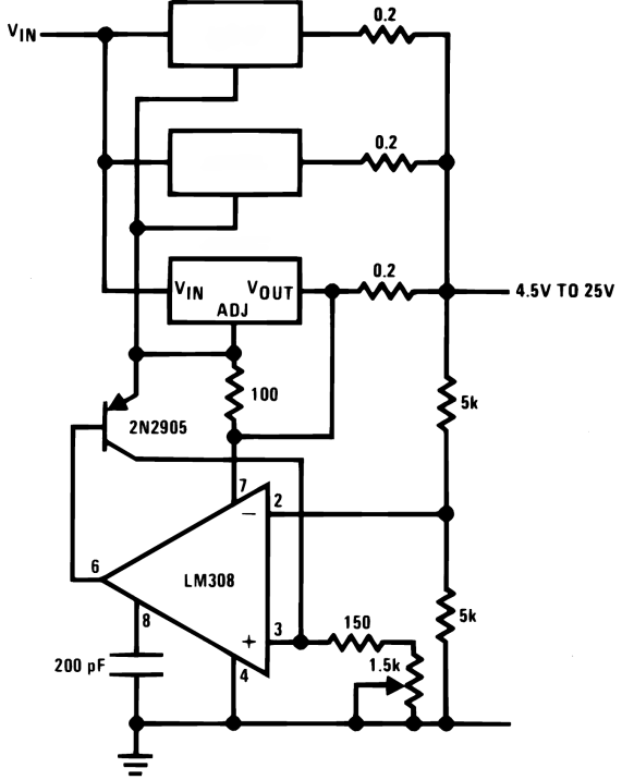
Adjustable 4-A Regulator

Using three LM317-N-MIL devices in parallel increases load current capability (Figure 33). Output voltage is set by the variable resistor tied to the non-inverting terminal of the operational amplifier, and reference current to the transistor is developed across the 100-Ω resistor. When output voltage rises, the operational amplifier corrects by drawing current from the base, closing the transistor. This effectively pulls ADJ down and lowers the output voltage through negative feedback.

LM317-N-MIL adj_4a_reg.gif Figure 33. Adjustable 4-A Regulator

Current-Limited 6-V Charger

The current in a battery charger application is limited by switching between constant current and constant voltage states (see Figure 34). When the battery pulls low current, the drop across the 1-Ω resistor is not substantial and the NPN remains off. A constant voltage is seen across the battery, as regulated by the resistor divider. When current through the battery rises past peak current, the 1 Ω provides enough voltage to turn the transistor on, pulling ADJ close to ground. This results in limiting the maximum current to the battery.

LM317-N-MIL curr_limit_6v_charger.gif
*Sets peak current (0.6A for 1Ω)
**The 1000-μF is recommended to filter out input transients
Figure 34. Current-Limited 6-V Charger

Digitally Selected Outputs

Figure 35 demonstrates a digitally selectable output voltage. In its default state, all transistors are off and the output voltage is set based on R1 and R2. By driving certain transistors, the associated resistor is connected in parallel to R2, modifying the output voltage of the regulator.

LM317-N-MIL digit_sel_outputs.gif
*Sets maximum VOUT
Figure 35. Digitally Selected Outputs
Equation 2. LM317-N-MIL 906350.gif