ZHCSJM8 April   2019 LM2840-Q1 , LM2841-Q1 , LM2842-Q1

PRODUCTION DATA.  

  1. 特性
  2. 应用
  3. 说明
    1.     Device Images
      1.      典型应用电路
  4. 修订历史记录
  5. Pin Configuration and Functions
    1.     Pin Functions
  6. Specifications
    1. 6.1 Absolute Maximum Ratings
    2. 6.2 ESD Ratings
    3. 6.3 Recommended Operating Conditions
    4. 6.4 Thermal Information
    5. 6.5 Electrical Characteristics
    6. 6.6 Typical Characteristics
  7. Detailed Description
    1. 7.1 Overview
    2. 7.2 Functional Block Diagram
    3. 7.3 Feature Description
      1. 7.3.1 Protection
    4. 7.4 Device Functional Modes
      1. 7.4.1 Continuous Conduction Mode
  8. Application and Implementation
    1. 8.1 Application Information
    2. 8.2 Typical Applications
      1. 8.2.1 Design Requirements
      2. 8.2.2 Detailed Design Procedure
        1. 8.2.2.1 Custom Design With WEBENCH® Tools
        2. 8.2.2.2 Setting the Output Voltage
        3. 8.2.2.3 Inductor Selection
        4. 8.2.2.4 Input Capacitor
        5. 8.2.2.5 Output Capacitor
        6. 8.2.2.6 Bootstrap Capacitor
        7. 8.2.2.7 Soft-Start Components
        8. 8.2.2.8 Shutdown Operation
        9. 8.2.2.9 Schottky Diode
      3. 8.2.3 Application Curves
      4. 8.2.4 Other Application Circuits
  9. Power Supply Recommendations
  10. 10Layout
    1. 10.1 Layout Guidelines
    2. 10.2 Layout Example
  11. 11器件和文档支持
    1. 11.1 器件支持
      1. 11.1.1 第三方产品免责声明
      2. 11.1.2 开发支持
        1. 11.1.2.1 使用 WEBENCH® 工具创建定制设计
    2. 11.2 文档支持
      1. 11.2.1 相关文档
    3. 11.3 相关链接
    4. 11.4 接收文档更新通知
    5. 11.5 社区资源
    6. 11.6 商标
    7. 11.7 静电放电警告
    8. 11.8 Glossary
  12. 12机械、封装和可订购信息

封装选项

机械数据 (封装 | 引脚)
散热焊盘机械数据 (封装 | 引脚)
订购信息

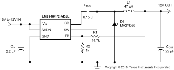
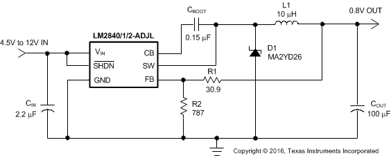
Other Application Circuits

Figure 13 to Figure 16 show application circuit examples using the LM284x-Q1 devices. Customers must fully validate and test these circuits before implementing a design based on these examples. Unless otherwise noted, the design procedures in are applicable to these designs.

LM2840-Q1 LM2841-Q1 LM2842-Q1 30036708.gifFigure 13. Step-Down Converter With 5-V Output Voltage
LM2840-Q1 LM2841-Q1 LM2842-Q1 30036709.gifFigure 14. Step-Down Converter With 12-V Output Voltage
LM2840-Q1 LM2841-Q1 LM2842-Q1 30036716.gifFigure 15. Step-Down Converter With 15-V Output Voltage
LM2840-Q1 LM2841-Q1 LM2842-Q1 30036717.gifFigure 16. Step-Down Converter With 0.8-V Output Voltage