ZHCSIT8 September   2018 LM2734-Q1

PRODUCTION DATA.  

  1. 特性
  2. 应用
  3. 说明
    1.     Device Images
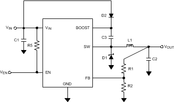
      1.      典型应用电路
      2.      效率与负载电流间的关系VIN = 5V,VOUT = 3.3V
  4. 修订历史记录
  5. Pin Configuration and Functions
    1.     Pin Functions
  6. Specifications
    1. 6.1 Absolute Maximum Ratings
    2. 6.2 ESD Ratings
    3. 6.3 Recommended Operating Conditions
    4. 6.4 Thermal Information
    5. 6.5 Electrical Characteristics
    6. 6.6 Typical Characteristics
  7. Detailed Description
    1. 7.1 Overview
    2. 7.2 Functional Block Diagram
    3. 7.3 Feature Description
      1. 7.3.1 Output Overvoltage Protection
      2. 7.3.2 Undervoltage Lockout
      3. 7.3.3 Current Limit
      4. 7.3.4 Thermal Shutdown
    4. 7.4 Device Functional Modes
      1. 7.4.1 Enable Pin / Shutdown Mode
      2. 7.4.2 Soft Start
  8. Application and Implementation
    1. 8.1 Application Information
      1. 8.1.1 Boost Function
    2. 8.2 Typical Applications
      1. 8.2.1  LM2734X (1.6 MHz) VBOOST Derived from VIN 5V to 1.5 V/1 A
        1. 8.2.1.1 Design Requirements
        2. 8.2.1.2 Detailed Design Procedure
          1. 8.2.1.2.1 Custom Design With WEBENCH® Tools
          2. 8.2.1.2.2 Inductor Selection
          3. 8.2.1.2.3 Input Capacitor
          4. 8.2.1.2.4 Output Capacitor
          5. 8.2.1.2.5 Catch Diode
          6. 8.2.1.2.6 Boost Diode
          7. 8.2.1.2.7 Boost Capacitor
          8. 8.2.1.2.8 Output Voltage
        3. 8.2.1.3 Application Curves
      2. 8.2.2  LM2734X (1.6 MHz) VBOOST Derived from VOUT 12 V to 3.3 V /1 A
        1. 8.2.2.1 Design Requirements
        2. 8.2.2.2 Detailed Design Procedure
        3. 8.2.2.3 Application Curves
      3. 8.2.3  LM2734X (1.6 MHz) VBOOST Derived from VSHUNT 18 V to 1.5 V /1 A
        1. 8.2.3.1 Design Requirements
        2. 8.2.3.2 Detailed Design Procedure
        3. 8.2.3.3 Application Curves
      4. 8.2.4  LM2734X (1.6 MHz) VBOOST Derived from Series Zener Diode (VIN) 15 V to 1.5 V / 1 A
        1. 8.2.4.1 Design Requirements
        2. 8.2.4.2 Detailed Design Procedure
        3. 8.2.4.3 Application Curves
      5. 8.2.5  LM2734X (1.6 MHz) VBOOST Derived from Series Zener Diode (VOUT) 15 V to 9 V /1 A
        1. 8.2.5.1 Design Requirements
        2. 8.2.5.2 Detailed Design Procedure
        3. 8.2.5.3 Application Curves
      6. 8.2.6  LM2734Y (550 kHz) VBOOST Derived from VIN 5 V to 1.5 V / 1 A
        1. 8.2.6.1 Design Requirements
        2. 8.2.6.2 Detailed Design Procedure
        3. 8.2.6.3 Application Curves
      7. 8.2.7  LM2734Y (550 kHz) VBOOST Derived from VOUT 12 V to 3.3 V / 1 A
        1. 8.2.7.1 Design Requirements
        2. 8.2.7.2 Detailed Design Procedure
        3. 8.2.7.3 Application Curves
      8. 8.2.8  LM2734Y (550 kHz) VBOOST Derived from VSHUNT 18 V to 1.5 V / 1 A
        1. 8.2.8.1 Design Requirements
        2. 8.2.8.2 Detailed Design Procedure
        3. 8.2.8.3 Application Curves
      9. 8.2.9  LM2734Y (550 kHz) VBOOST Derived from Series Zener Diode (VIN) 15 V to 1.5 V / 1 A
        1. 8.2.9.1 Design Requirements
        2. 8.2.9.2 Detailed Design Procedure
        3. 8.2.9.3 Application Curves
      10. 8.2.10 LM2734Y (550 kHz) VBOOST Derived from Series Zener Diode (VOUT) 15 V to 9 V / 1 A
        1. 8.2.10.1 Design Requirements
        2. 8.2.10.2 Detailed Design Procedure
        3. 8.2.10.3 Application Curves
  9. Power Supply Recommendations
  10. 10Layout
    1. 10.1 Layout Guidelines
    2. 10.2 Layout Example
  11. 11器件和文档支持
    1. 11.1 开发支持
      1. 11.1.1 使用 WEBENCH® 工具创建定制设计
    2. 11.2 接收文档更新通知
    3. 11.3 社区资源
    4. 11.4 第三方产品免责声明
    5. 11.5 商标
    6. 11.6 静电放电警告
    7. 11.7 术语表
  12. 12机械、封装和可订购信息

封装选项

机械数据 (封装 | 引脚)
散热焊盘机械数据 (封装 | 引脚)
订购信息

Layout Example

LM2734-Q1 ExlLayout_snvs316.pngFigure 32. Top Layer
LM2734-Q1 layoutschem_snvs316.gifFigure 33. Layout Schematic