ZHCSGG7 June   2017 LM25118-Q1

PRODUCTION DATA.  

  1. 特性
  2. 应用
  3. 说明
  4. 修订历史记录
  5. Pin Configuration and Functions
  6. Specifications
    1. 6.1 Absolute Maximum Ratings
    2. 6.2 ESD Ratings
    3. 6.3 Recommended Operating Conditions
    4. 6.4 Thermal Information
    5. 6.5 Electrical Characteristics
    6. 6.6 Typical Characteristics
  7. Detailed Description
    1. 7.1 Overview
    2. 7.2 Functional Block Diagram
    3. 7.3 Feature Description
      1. 7.3.1 UVLO
      2. 7.3.2 Oscillator and Sync Capability
      3. 7.3.3 Error Amplifier and PWM Comparator
      4. 7.3.4 Ramp Generator
      5. 7.3.5 Current Limit
      6. 7.3.6 Maximum Duty Cycle
      7. 7.3.7 Soft Start
      8. 7.3.8 HO Output
      9. 7.3.9 Thermal Protection
    4. 7.4 Device Functional Modes
      1. 7.4.1 Buck Mode Operation: VIN > VOUT
      2. 7.4.2 Buck-Boost Mode Operation: VIN ≊ VOUT
      3. 7.4.3 High Voltage Start-Up Regulator
      4. 7.4.4 Enable
  8. Application and Implementation
    1. 8.1 Application Information
    2. 8.2 Typical Application
      1. 8.2.1 Design Requirements
      2. 8.2.2 Detailed Design Procedure
        1. 8.2.2.1  Custom Design With WEBENCH® Tools
        2. 8.2.2.2  R7 = RT
        3. 8.2.2.3  Inductor Selection - L1
        4. 8.2.2.4  R13 = RSENSE
        5. 8.2.2.5  C15 = CRAMP
        6. 8.2.2.6  Inductor Current Limit Calculation
        7. 8.2.2.7  C9 - C12 = Output Capacitors
        8. 8.2.2.8  D1
        9. 8.2.2.9  D4
        10. 8.2.2.10 C1 - C5 = Input Capacitors
        11. 8.2.2.11 C20
        12. 8.2.2.12 C8
        13. 8.2.2.13 C16 = CSS
        14. 8.2.2.14 R8, R9
        15. 8.2.2.15 R1, R3, C21
        16. 8.2.2.16 R2
        17. 8.2.2.17 Snubber
        18. 8.2.2.18 Error Amplifier Configuration
          1. 8.2.2.18.1 R4, C18, C17
      3. 8.2.3 Application Curves
  9. Power Supply Recommendations
    1. 9.1 Bias Power Dissipation Reduction
    2. 9.2 Thermal Considerations
  10. 10Layout
    1. 10.1 Layout Guidelines
    2. 10.2 Layout Example
  11. 11器件和文档支持
    1. 11.1 器件支持
      1. 11.1.1 开发支持
        1. 11.1.1.1 使用 WEBENCH® 工具创建定制设计
    2. 11.2 接收文档更新通知
    3. 11.3 社区资源
    4. 11.4 商标
    5. 11.5 静电放电警告
    6. 11.6 Glossary
  12. 12机械、封装和可订购信息

封装选项

机械数据 (封装 | 引脚)
散热焊盘机械数据 (封装 | 引脚)
订购信息

特性

  • 符合 AEC-Q100 的汽车应用 标准
    • 器件温度 1 级:-40°C 至 +125°C 的环境运行温度范围
    • 器件 HBM ESD 分类等级 2
    • 器件组件充电模式 (CDM) ESD 分类等级 C6
  • 输入电压工作范围为 3V 至 42V
  • 仿真峰值电流模式控制
  • 在降压和升压模式之间平滑转换
  • 开关频率最高可通过编程设定为 500kHz
  • 振荡器同步功能
  • 内部高电压偏置稳压器
  • 集成了高侧和低侧栅极驱动器
  • 可编程软启动时间
  • 超低关断电流
  • 使能输入
  • 宽带宽误差放大器
  • 1.5% 反馈基准精度
  • 热关断
  • 封装:20 引脚 HTSSOP(裸露焊盘)
  • 使用 LM25118-Q1 并借助 WEBENCH® 电源设计器创建定制设计

应用

  • 车用信息娱乐
  • 汽车启动和停止系统
  • 工业降压/升压电源

说明

LM25118-Q1 宽电压范围降压/升压开关稳压器控制器 具有 使用最少外部组件实现高性能且具成本效益的降压/升压稳压器所需的所有功能。当输入电压低于或高于输出电压时,降压/升压拓扑可使输出电压保持稳定,因此,这款器件非常适合汽车 应用。当输入电压比调节后的输出电压足够大时,LM25118 将作为降压稳压器运行,然后随着输入电压接近输出电压逐渐过渡到相应的降压/升压模式。这种双模式方法可在宽输入电压范围内保持稳压,并且在降压模式下提供最佳的转换效率,同时在模式转换期间提供无干扰的输出。该控制器易于使用,其中包含适用于高侧降压 MOSFET 和低侧升压 MOSFET 的驱动器。该稳压器的控制方法基于采用仿真电流斜坡的电流模式控制。仿真电流模式控制可降低脉宽调制电路的噪声敏感度,以便可靠地控制高输入电压 应用中所需的极小占空比。额外保护 功能 包括电流限制、热关断和使能输入。该器件采用功耗增强型 20 引脚 HTSSOP 封装,并且配有利于散热的裸露芯片连接焊盘。

器件信息(1)

器件型号 封装 封装尺寸(标称值)
LM25118-Q1 HTSSOP (20) 6.50mm x 4.40mm
  1. 如需了解所有可用封装,请参阅产品说明书末尾的可订购产品附录。

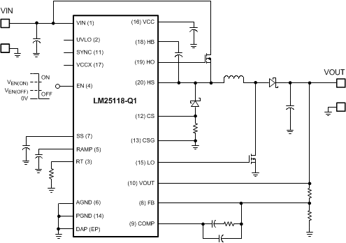
简化原理图

LM25118-Q1 typical_application_SNVSAX7.gif

效率与输入电压和输出电流的关系(输出电压 = 12V)

LM25118-Q1 30165103.gif