ZHCSF01 April 2016 LDC1312-Q1 , LDC1314-Q1
PRODUCTION DATA.
NOTE
Information in the following applications sections is not part of the TI component specification, and TI does not warrant its accuracy or completeness. TI’s customers are responsible for determining suitability of components for their purposes. Customers should validate and test their design implementation to confirm system functionality.
An AC current flowing through an inductor will generate an AC magnetic field. If a conductive material, such as a metal object, is brought into the vicinity of the inductor, the magnetic field will induce a circulating current (eddy current) on the surface of the conductor.
Figure 49. Conductor in AC Magnetic Field
The eddy current is a function of the distance, size, and composition of the conductor. The eddy current generates its own magnetic field, which opposes the original field generated by the sensor inductor. This effect is equivalent to a set of coupled inductors, where the sensor inductor is the primary winding and the eddy current in the target object represents the secondary inductor. The coupling between the inductors is a function of the sensor inductor, and the resistivity, distance, size, and shape of the conductive target. The resistance and inductance of the secondary winding caused by the eddy current can be modeled as a distance dependent resistive and inductive component on the primary side (coil). Figure 49 shows a simplified circuit model of the sensor and the target as coupled coils.
An EM field can be generated using an L-C resonator, or L-C tank. One topology for an L-C tank is a parallel R-L-C construction, as shown in Figure 50.
Figure 50. Electrical Model of the L-C Tank Sensor
An oscillator can be constructed by combining a frequency selective circuit (resonator) with a gain block in a closed loop. The criteria for oscillation are: (1) loop gain > 1, and (2) closed loop phase shift of 2π radians. The R-L-C resonator provides the frequency selectivity and contributes to the phase shift. At resonance, the impedance of the reactive components (L and C) cancels, leaving only RP, the lossy (resistive) element in the circuit. The voltage amplitude is maximized. The RP can be used to determine the sensor drive current. A lower RP requires a larger sensor current to maintain a constant oscillation amplitude. The sensor oscillation frequency is given by:

where

where
Texas Instruments' WEBENCH design tool can be used for coil design, in which the parameter values for RP, L and C are calculated. See http://www.ti.com/webench.
RP is a function of target distance, target material, and sensor characteristics. Figure 51 shows that RP is directly proportional to the distance between the sensor and the target. The graph represents a 14-mm diameter PCB coil (23 turns, 4-mil trace width, 4-mil spacing between traces, 1-oz copper thickness, FR4).
Figure 51. Example RP vs. Distance with a 14-mm PCB Coil and 2mm Thick Stainless Steel Target
It is important to configure the LDC current drive so that the sensor will still oscillate at the minimum RP value. For example, if the closest target distance in a system with the response shown in Figure 51 is 1mm, then the LDC RP value is 5 kΩ. The objective is to maintain a sufficient sensor oscillation voltage so that the sensor frequency can be measured even at the minimum operating distance. See section Current Drive Control Registers for details on setting the current drive.
The inductance that is measured by the LDC is

where
Figure 52 shows an example of variation in sensor frequency and inductance as a function of distance for a 14-mm diameter PCB coil (23 turns, 4-mil trace width, 4-mil spacing between traces, 1-oz copper thickness, FR4).
Figure 52. Example Sensor Frequency, Inductance vs. Target Distance In the absence of magnetic materials, such as ferrous metals and ferrites, the inductance shift, and therefore the measured frequency shift, depends only on current flow geometries. Temperature drift is dominated by physical expansion of the inductor and other mechanical system components over temperature which alter current flow geometries. Note that the additional temperature drift of the sensor capacitor must also be taken into account.
For additional information on temperature effects and temperature compensation, see LDC1000 Temperature Compensation (SNAA212)
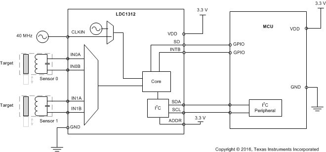
Example of a multi-channel implementation using the LDC1312. This example is representative of an axial displacement application, in which the target movement is perpendicular to the plane of the coil. The second channel can be used to sense proximity of a second target, or it can be used for temperature compensation by connecting a reference coil.
Figure 53. Example Multi-Channel Application - LDC1312
The target distance, resolution and diameter are used as inputs to WEBENCH to design the sensor coil, The resulting coil design is a 2 layer coil, with an area of 2.5 cm2, diameter of 1.77 cm, and 39 turns. The values for RP, L and C are: RP = 6.6 kΩ, L = 43.9 µH, C = 100 pF.
Using L and C, fSENSOR = 1/2π√(LC) = 1/2π√(43.9*10-6 * 100*10-12) = 2.4 MHz
Using a system master clock of 40 MHz applied to the CLKIN pin allows flexibility for setting the internal clock frequencies. The sensor coil is connected to channel 0 (IN0A and IN0B pins).
After powering on the LDC, it will be in Sleep Mode. Program the registers as follows (example sets registers for channel 0 only; channel 1 registers can use equivalent configuration):
We then read the conversion results for channel 0 and channel 1 every 1000 µs from register addresses 0x00 and 0x02.
Based on the example configuration in section Detailed Design Procedure, the following register write sequence is recommended:
| Address | Value | Register Name | Comments |
|---|---|---|---|
| 0x08 | 0x04D6 | RCOUNT_CH0 | Reference count calculated from timing requirements (1 kSPS) and resolution requirements |
| 0x10 | 0x000A | SETTLECOUNT_CH0 | Minimum settling time for chosen sensor |
| 0x14 | 0x1002 | CLOCK_DIVIDERS_CH0 | CH0_FIN_DIVIDER = 1, CH0_FREF_DIVIDER = 2 |
| 0x19 | 0x0000 | ERROR_CONFIG | Can be changed from default to report status and error conditions |
| 0x1B | 0x020C | MUX_CONFIG | Enable Ch 0 (continuous mode), set Input deglitch bandwidth to 3.3MHz |
| 0x1E | 0x9000 | DRIVE_CURRENT_CH0 | Sets sensor drive current on ch 0 |
| 0x1A | 0x1601 | CONFIG | Select active channel = ch 0, disable auto-amplitude correction and auto-calibration, enable full current drive during sensor activation, select external clock source, wake up device to start conversion. This register write must occur last because device configuration is not permitted while the LDC is in active mode. |
| Address | Value | Register Name | Comments |
|---|---|---|---|
| 0x08 | 0x04D6 | RCOUNT_CH0 | Reference count calculated from timing requirements (1 kSPS) and resolution requirements |
| 0x09 | 0x04D6 | RCOUNT_CH1 | Reference count calculated from timing requirements (1 kSPS) and resolution requirements |
| 0x10 | 0x000A | SETTLECOUNT_CH0 | Minimum settling time for chosen sensor |
| 0x11 | 0x000A | SETTLECOUNT_CH1 | Minimum settling time for chosen sensor |
| 0x14 | 0x1002 | CLOCK_DIVIDERS_CH0 | CH0_FIN_DIVIDER = 1, CH0_FREF_DIVIDER = 2 |
| 0x15 | 0x1002 | CLOCK_DIVIDERS_CH1 | CH1_FIN_DIVIDER = 1, CH1_FREF_DIVIDER = 2 |
| 0x19 | 0x0000 | ERROR_CONFIG | Can be changed from default to report status and error conditions |
| 0x1B | 0x820C | MUX_CONFIG | Enable Ch 0 and Ch 1 (sequential mode), set Input deglitch bandwidth to 3.3MHz |
| 0x1E | 0x9000 | DRIVE_CURRENT_CH0 | Sets sensor drive current on ch 0 |
| 0x1F | 0x9000 | DRIVE_CURRENT_CH1 | Sets sensor drive current on ch 1 |
| 0x1A | 0x1601 | CONFIG | disable auto-amplitude correction and auto-calibration, enable full current drive during sensor activation, select external clock source, wake up device to start conversion. This register write must occur last because device configuration is not permitted while the LDC is in active mode. |
Every inductor has a distributed parasitic capacitance, which is dependent on construction and geometry. At the Self-Resonant Frequency (SRF), the reactance of the inductor cancels the reactance of the parasitic capacitance. Above the SRF, the inductor will electrically appear to be a capacitor. Because the parasitic capacitance is not well-controlled or stable, TI recommends that: fSENSOR < 0.8 × fSR.
Figure 54. Example Coil Inductance vs. Frequency
In Figure 54, the inductor has a SRF at 6.38 MHz; therefore the inductor should not be operated above 0.8×6.38 MHz, or 5.1 MHz.
Common test conditions (unless specified otherwise):
Figure 55. Typical Output Code vs. Target Distance (0 to 14mm)
Figure 56. Measurement precision in Distance vs. Target Distance (0 to 10mm)