SLLS984I June   2009  – July 2015 ISO7420 , ISO7420M , ISO7421

UNLESS OTHERWISE NOTED, this document contains PRODUCTION DATA.  

  1. Features
  2. Applications
  3. Description
  4. Revision History
  5. Pin Configuration and Functions
  6. Specifications
    1. 6.1  Absolute Maximum Ratings
    2. 6.2  ESD Ratings
    3. 6.3  Recommended Operating Conditions
    4. 6.4  Thermal Information
    5. 6.5  Electrical Characteristics: VCC1 and VCC2 at 5 V ±5%
    6. 6.6  Electrical Characteristics: VCC1 at 5 V ±5%, VCC2 at 3.3 V ±5%
    7. 6.7  Electrical Characteristics: VCC1 at 3.3 V ±5%, VCC2 at 5 V ±5%
    8. 6.8  Electrical Characteristics: VCC1 and VCC2 at 3.3 V ±5%
    9. 6.9  Power Dissipation Characteristics
    10. 6.10 Switching Characteristics: VCC1 and VCC2 at 5 V ±5%
    11. 6.11 Switching Characteristics: VCC1 at 5 V ±5%, VCC2 at 3.3 V ±5%
    12. 6.12 Switching Characteristics: VCC1 at 3.3 V ±5%, VCC2 at 5 V ±5%
    13. 6.13 Switching Characteristics: VCC1 and VCC2 at 3.3 V ±5%
    14. 6.14 Typical Characteristics
  7. Parameter Measurement Information
  8. Detailed Description
    1. 8.1 Overview
    2. 8.2 Functional Block Diagram
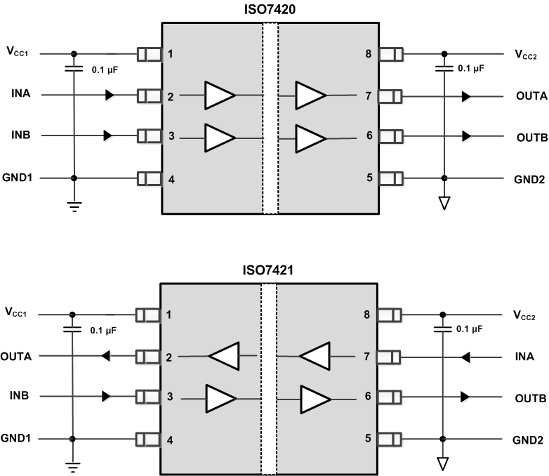
    3. 8.3 Feature Description
      1. 8.3.1 Insulation Characteristics
      2. 8.3.2 Package Characteristics
      3. 8.3.3 Safety Limiting Values
      4. 8.3.4 Regulatory Information
    4. 8.4 Device Functional Modes
      1. 8.4.1 Device I/O Schematics
  9. Application and Implementation
    1. 9.1 Application Information
    2. 9.2 Typical Application
      1. 9.2.1 Design Requirements
      2. 9.2.2 Detailed Design Procedure
      3. 9.2.3 Application Curve
  10. 10Power Supply Recommendations
  11. 11Layout
    1. 11.1 Layout Guidelines
      1. 11.1.1 PCB Material
    2. 11.2 Layout Example
  12. 12Device and Documentation Support
    1. 12.1 Documentation Support
      1. 12.1.1 Related Documentation
    2. 12.2 Related Links
    3. 12.3 Community Resources
    4. 12.4 Trademarks
    5. 12.5 Electrostatic Discharge Caution
    6. 12.6 Glossary
  13. 13Mechanical, Packaging, and Orderable Information

封装选项

机械数据 (封装 | 引脚)
散热焊盘机械数据 (封装 | 引脚)
订购信息

9 Application and Implementation

NOTE

Information in the following applications sections is not part of the TI component specification, and TI does not warrant its accuracy or completeness. TI’s customers are responsible for determining suitability of components for their purposes. Customers should validate and test their design implementation to confirm system functionality.

9.1 Application Information

ISO742x utilize single-ended TTL-logic switching technology. Its supply voltage range is from 3.15 V to 5.25 V for both supplies, VCC1 and VCC2. When designing with digital isolators, it is important to keep in mind that due to the single-ended design structure, digital isolators do not conform to any specific interface standard and are only intended for isolating single-ended CMOS or TTL digital signal lines. The isolator is typically placed between the data controller (i.e. μC or UART), and a data converter or a line transceiver, regardless of the interface type or standard.

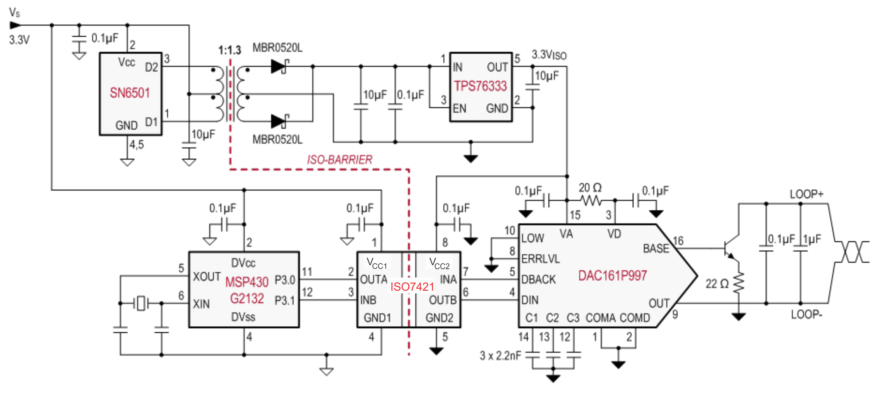
9.2 Typical Application

ISO7421 can be used with Texas Instruments' mixed signal micro-controller, digital-to-analog converter, transformer driver, and voltage regulator to create an isolated 4-20 mA current loop.

ISO7420 ISO7420M ISO7421 typ_application_slls984.gifFigure 12. Isolated 4-20 mA Current Loop

9.2.1 Design Requirements

Unlike optocouplers, which require external components to improve performance, provide bias, or limit current, the ISO742x only require two external bypass capacitors to operate.

9.2.2 Detailed Design Procedure

ISO7420 ISO7420M ISO7421 design_procedure.gifFigure 13. Typical ISO7420 and ISO7421 Circuit Hookup

9.2.3 Application Curve

ISO7420 ISO7420M ISO7421 g001_lls984.gifFigure 14. Life Expectancy vs Working Voltage