ZHCSDI8C January   2015  – April 2015 ISO7320C , ISO7320FC , ISO7321C , ISO7321FC

PRODUCTION DATA.  

  1. 特性
  2. 应用
  3. 说明
  4. 修订历史记录
  5. Pin Configuration and Functions
  6. Specifications
    1. 6.1 Absolute Maximum Ratings
    2. 6.2 ESD Ratings
    3. 6.3 Recommended Operating Conditions
    4. 6.4 Thermal Information
    5. 6.5 Electrical Characteristics, 5 V
    6. 6.6 Electrical Characteristics, 3.3 V
    7. 6.7 Switching Characteristics, 5 V
    8. 6.8 Switching Characteristics, 3.3 V
    9. 6.9 Typical Characteristics
  7. Parameter Measurement Information
  8. Detailed Description
    1. 8.1 Overview
    2. 8.2 Functional Block Diagram
    3. 8.3 Feature Description
      1. 8.3.1 High Voltage Feature Description
        1. 8.3.1.1 Insulation and Safety-Related Specifications for D-8 Package
        2. 8.3.1.2 Insulation Characteristics
        3. 8.3.1.3 Regulatory Information
        4. 8.3.1.4 Safety Limiting Values
    4. 8.4 Device Functional Modes
      1. 8.4.1 Device I/O Schematics
  9. Applications and Implementation
    1. 9.1 Application Information
    2. 9.2 Typical Application
      1. 9.2.1 Design Requirements
        1. 9.2.1.1 Typical Supply Current Equations
      2. 9.2.2 Detailed Design Procedure
        1. 9.2.2.1 Electromagnetic Compatibility (EMC) Considerations
      3. 9.2.3 Application Performance Curves
  10. 10Power Supply Recommendations
  11. 11Layout
    1. 11.1 PCB Material
    2. 11.2 Layout Guidelines
    3. 11.3 Layout Example
  12. 12器件和文档支持
    1. 12.1 相关链接
    2. 12.2 商标
    3. 12.3 静电放电警告
    4. 12.4 术语表
  13. 13机械、封装和可订购信息

封装选项

请参考 PDF 数据表获取器件具体的封装图。

机械数据 (封装 | 引脚)
  • D|8
散热焊盘机械数据 (封装 | 引脚)
订购信息

9 Applications and Implementation

NOTE

Information in the following applications sections is not part of the TI component specification, and TI does not warrant its accuracy or completeness. TI’s customers are responsible for determining suitability of components for their purposes. Customers should validate and test their design implementation to confirm system functionality.

9.1 Application Information

ISO732x utilize single-ended TTL-logic switching technology. Its supply voltage range is from 3 V to 5.5 V for both supplies, VCC1 and VCC2. When designing with digital isolators, it is important to keep in mind that due to the single-ended design structure, digital isolators do not conform to any specific interface standard and are only intended for isolating single-ended CMOS or TTL digital signal lines. The isolator is typically placed between the data controller (i.e. μC or UART), and a data converter or a line transceiver, regardless of the interface type or standard.

9.2 Typical Application

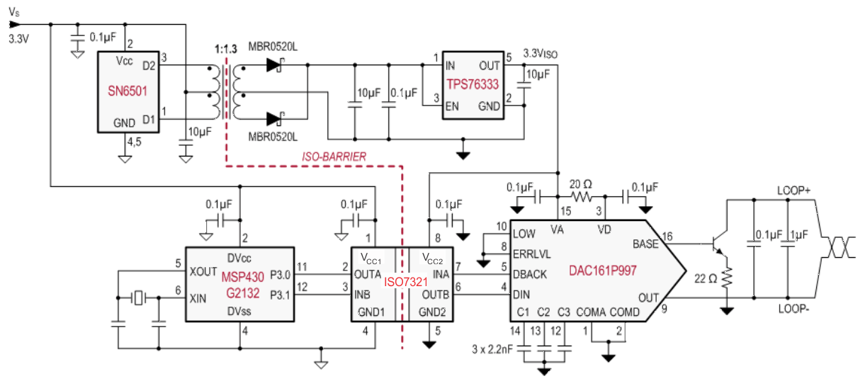
ISO7321 can be used with Texas Instruments' mixed signal micro-controller, digital-to-analog converter, transformer driver, and voltage regulator to create an isolated 4-20 mA current loop.

ISO7320C ISO7320FC ISO7321C ISO7321FC typ_application_sllsek8.gifFigure 17. Typical ISO7321 Application Circuit

9.2.1 Design Requirements

9.2.1.1 Typical Supply Current Equations

ISO7320: ISO7321:
At VCC1 = VCC2 = 5 V
  • ICC1 = 0.3838 + (0.0431 x f)
  • ICC2 = 2.74567 + (0.08433 x f) + (0.01 x f x CL)
At VCC1 = VCC2 = 5 V
  • ICC1 and ICC2 = 1.5877 + (0.066 x f) + (0.00123 x f x CL)
At VCC1 = VCC2 = 3.3 V
  • ICC1 = 0.2394 + (0.02355 x f)
  • ICC2 = 2.10681 + (0.04374 x f) + (0.007045 x f x CL)
At VCC1 = VCC2 = 3.3 V
  • ICC1 and ICC2 = 1.187572 + (0.019399 x f) + (0.0019029 x f x CL)

ICC1 and ICC2 are typical supply currents measured in mA, f is data rate measured in Mbps, CL is the capacitive load measured in pF.

9.2.2 Detailed Design Procedure

9.2.2.1 Electromagnetic Compatibility (EMC) Considerations

Many applications in harsh industrial environment are sensitive to disturbances such as electrostatic discharge (ESD), electrical fast transient (EFT), surge and electromagnetic emissions. These electromagnetic disturbances are regulated by international standards such as IEC 61000-4-x and CISPR 22. Although system-level performance and reliability depends, to a large extent, on the application board design and layout, the ISO732x incorporate many chip-level design improvements for overall system robustness. Some of these improvements include:

  • Robust ESD protection cells for input and output signal pins and inter-chip bond pads.
  • Low-resistance connectivity of ESD cells to supply and ground pins.
  • Enhanced performance of high voltage isolation capacitor for better tolerance of ESD, EFT and surge events.
  • Bigger on-chip decoupling capacitors to bypass undesirable high energy signals through a low impedance path.
  • PMOS and NMOS devices isolated from each other by using guard rings to avoid triggering of parasitic SCRs.
  • Reduced common mode currents across the isolation barrier by ensuring purely differential internal operation.

9.2.3 Application Performance Curves

Typical eye diagrams of ISO732x below indicate low jitter and wide open eye at the maximum data rate of 25 Mbps.

ISO7320C ISO7320FC ISO7321C ISO7321FC eye_diagram_5V_sllsek8.pngFigure 18. Eye Diagram at 25 Mbps, 5 V and 25°C
ISO7320C ISO7320FC ISO7321C ISO7321FC eye_diagram_3.3V_sllsek8.pngFigure 19. Eye Diagram at 25 Mbps, 3.3 V and 25°C