ZHCSMP2B December   2019  – February 2023 ISO6731

PRODUCTION DATA  

  1. 特性
  2. 应用
  3. 说明
  4. Revision History
  5. Pin Configuration and Functions
  6. Specifications
    1. 6.1  Absolute Maximum Ratings
    2. 6.2  ESD Ratings
    3. 6.3  Recommended Operating Conditions
    4. 6.4  Thermal Information
    5. 6.5  Power Ratings
    6. 6.6  Insulation Specifications
    7. 6.7  Safety-Related Certifications
    8. 6.8  Safety Limiting Values
    9. 6.9  Electrical Characteristics—5-V Supply
    10. 6.10 Supply Current Characteristics—5-V Supply
    11. 6.11 Electrical Characteristics—3.3-V Supply
    12. 6.12 Supply Current Characteristics—3.3-V Supply
    13. 6.13 Electrical Characteristics—2.5-V Supply 
    14. 6.14 Supply Current Characteristics—2.5-V Supply
    15.     Electrical Characteristics—1.8-V Supply
    16. 6.15 Supply Current Characteristics—1.8-V Supply
    17. 6.16 Switching Characteristics—5-V Supply
    18. 6.17 Switching Characteristics—3.3-V Supply
    19. 6.18 Switching Characteristics—2.5-V Supply
    20. 6.19 Switching Characteristics—1.8-V Supply
    21. 6.20 Insulation Characteristics Curves
    22. 6.21 Typical Characteristics
  7. Parameter Measurement Information
  8. Detailed Description
    1. 8.1 Overview
    2. 8.2 Functional Block Diagram
    3. 8.3 Feature Description
      1. 8.3.1 Electromagnetic Compatibility (EMC) Considerations
    4. 8.4 Device Functional Modes
      1. 8.4.1 Device I/O Schematics
  9. Application and Implementation
    1. 9.1 Application Information
    2. 9.2 Typical Application
      1. 9.2.1 Design Requirements
      2. 9.2.2 Detailed Design Procedure
      3. 9.2.3 Application Curve
        1. 9.2.3.1 Insulation Lifetime
  10. 10Power Supply Recommendations
  11. 11Layout
    1. 11.1 Layout Guidelines
      1. 11.1.1 PCB Material
    2. 11.2 Layout Example
  12. 12Device and Documentation Support
    1. 12.1 Documentation Support
      1. 12.1.1 Related Documentation
    2. 12.2 Receiving Notification of Documentation Updates
    3. 12.3 支持资源
    4. 12.4 Trademarks
    5. 12.5 静电放电警告
    6. 12.6 术语表
  13. 13Mechanical, Packaging, and Orderable Information

封装选项

机械数据 (封装 | 引脚)
散热焊盘机械数据 (封装 | 引脚)
订购信息

Parameter Measurement Information

GUID-88FB5468-175C-44DF-8219-23F00105122A-low.gif
The input pulse is supplied by a generator having the following characteristics: PRR ≤ 50 kHz, 50% duty cycle, tr ≤ 3 ns, tf ≤ 3ns, ZO = 50 Ω. At the input, 50 Ω resistor is required to terminate Input Generator signal. It is not needed in actual application.
CL = 15 pF and includes instrumentation and fixture capacitance within ±20%.
Figure 7-1 Switching Characteristics Test Circuit and Voltage Waveforms
GUID-CCA79509-439F-40E4-A83C-37516DB15CA0-low.gif
The input pulse is supplied by a generator having the following characteristics: PRR ≤ 10 kHz, 50% duty cycle,
tr ≤ 3 ns, tf ≤ 3 ns, ZO = 50 Ω.
CL = 15 pF and includes instrumentation and fixture capacitance within ±20%.
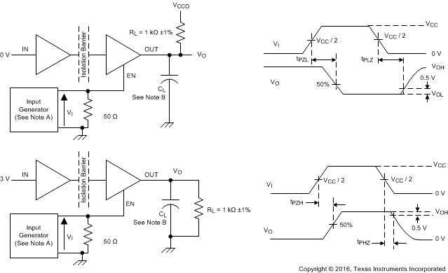
Figure 7-2 Enable/Disable Propagation Delay Time Test Circuit and Waveform
GUID-D058684C-39F2-4948-9FC6-C1BBBFEF4ADA-low.gif
CL = 15 pF and includes instrumentation and fixture capacitance within ±20%.
Power Supply Ramp Rate = 10 mV/ns
Figure 7-3 Default Output Delay Time Test Circuit and Voltage Waveforms
GUID-1144809D-22B8-475E-823D-F8EBACED7795-low.gif
CL = 15 pF and includes instrumentation and fixture capacitance within ±20%.
Figure 7-4 Common-Mode Transient Immunity Test Circuit