ZHCSA09F July   2012  – December 2022 ISO1540 , ISO1541

PRODUCTION DATA  

  1. 特性
  2. 应用
  3. 说明
  4. Revision History
  5. Pin Configuration and Functions
  6. Specifications
    1. 6.1  Absolute Maximum Ratings
    2. 6.2  ESD Ratings
    3. 6.3  Recommended Operating Conditions
    4. 6.4  Thermal Information
    5. 6.5  Power Ratings
    6. 6.6  Insulation Specifications
    7. 6.7  Safety-Related Certifications
    8. 6.8  Safety Limiting Values
    9. 6.9  Electrical Characteristics
    10. 6.10 Supply Current Characteristics
    11. 6.11 Timing Requirements
    12. 6.12 Switching Characteristics
    13. 6.13 Insulation Characteristics Curves
    14. 6.14 Typical Characteristics
      1.      Parameter Measurement Information
  7. Detailed Description
    1. 7.1 Overview
    2. 7.2 Functional Block Diagrams
    3. 7.3 Feature Description
    4. 7.4 Isolator Functional Principle
      1. 7.4.1 Receive Direction (Left Diagram of )
      2. 7.4.2 Transmit Direction (Right Diagram of )
    5. 7.5 Device Functional Modes
  8. Application and Implementation
    1. 8.1 Application Information
      1. 8.1.1 I2C Bus Overview
    2. 8.2 Typical Application
      1. 8.2.1 Design Requirements
      2. 8.2.2 Detailed Design Procedure
      3. 8.2.3 Application Curve
  9. Power Supply Recommendations
  10. 10Layout
    1. 10.1 Layout Guidelines
      1. 10.1.1 PCB Material
    2. 10.2 Layout Example
  11. 11Device and Documentation Support
    1. 11.1 Documentation Support
      1. 11.1.1 Related Documentation
    2. 11.2 Related Links
    3. 11.3 Receiving Notification of Documentation Updates
    4. 11.4 Community Resources
    5. 11.5 Trademarks
  12. 12Mechanical, Packaging, and Orderable Information

封装选项

机械数据 (封装 | 引脚)
散热焊盘机械数据 (封装 | 引脚)
订购信息

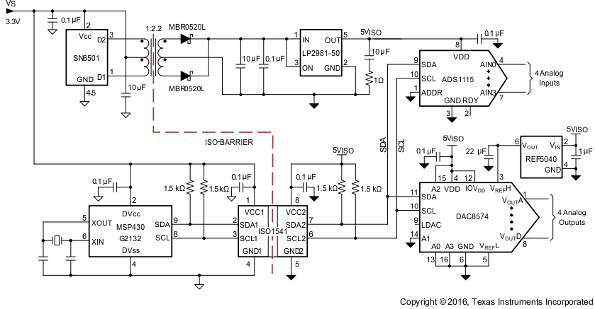
Typical Application

In Figure 8-4, the ultra low-power microcontroller, MSP430G2132, controls the I2C data traffic of configuration data and conversion results for the analog inputs and outputs. Low-power data converters build the analog interface to sensors and actuators. The ISO1541 device provides the required isolation between different ground potentials of the system controller, remote sensor, and actuator circuitry to prevent ground loop currents that otherwise may falsify the acquired data.

The entire circuit operates from a single 3.3-V supply. A low-power push-pull converter, SN6501, drives a center-tapped transformer with an output that is rectified and linearly regulated to provide a stable 5-V supply for the data converter.

GUID-B4F36C34-FC42-4131-8D3C-B3642EBA1C63-low.gif Figure 8-4 Isolated I2C Data Acquisition System