ZHCSJM1A April   2019  – June 2019 INA818

PRODUCTION DATA.  

  1. 特性
  2. 应用
  3. 说明
    1.     Device Images
      1.      INA818 简化内部原理图
      2.      输入阶段失调电压漂移的典型分布
  4. 修订历史记录
  5. Device Comparison Table
  6. Pin Configuration and Functions
    1.     Pin Functions
  7. Specifications
    1. 7.1 Absolute Maximum Ratings
    2. 7.2 ESD Ratings
    3. 7.3 Recommended Operating Conditions
    4. 7.4 Thermal Information
    5. 7.5 Electrical Characteristics
    6. 7.6 Typical Characteristics: Table of Graphs
    7. 7.7 Typical Characteristics
  8. Detailed Description
    1. 8.1 Overview
    2. 8.2 Functional Block Diagram
    3. 8.3 Feature Description
      1. 8.3.1 Setting the Gain
        1. 8.3.1.1 Gain Drift
      2. 8.3.2 EMI Rejection
      3. 8.3.3 Input Common-Mode Range
      4. 8.3.4 Input Protection
      5. 8.3.5 Operating Voltage
      6. 8.3.6 Error Sources
    4. 8.4 Device Functional Modes
  9. Application and Implementation
    1. 9.1 Application Information
      1. 9.1.1 Reference Pin
      2. 9.1.2 Input Bias Current Return Path
    2. 9.2 Typical Applications
      1. 9.2.1 Three-Pin Programmable Logic Controller (PLC)
        1. 9.2.1.1 Design Requirements
        2. 9.2.1.2 Detailed Design Procedure
        3. 9.2.1.3 Application Curves
      2. 9.2.2 Resistance Temperature Detector Interface
  10. 10Power Supply Recommendations
  11. 11Layout
    1. 11.1 Layout Guidelines
    2. 11.2 Layout Example
  12. 12器件和文档支持
    1. 12.1 文档支持
      1. 12.1.1 相关文档
    2. 12.2 接收文档更新通知
    3. 12.3 社区资源
    4. 12.4 商标
    5. 12.5 静电放电警告
    6. 12.6 Glossary
  13. 13机械、封装和可订购信息

封装选项

机械数据 (封装 | 引脚)
散热焊盘机械数据 (封装 | 引脚)
订购信息

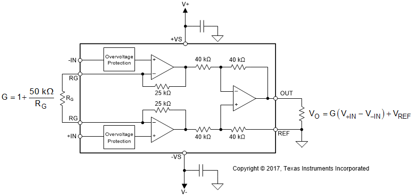
Setting the Gain

Figure 55 shows that the gain of the INA818 is set by a single external resistor (RG) connected between the RG pins (pins 1 and 8).

INA818 FBD_01_SBOS792.gifFigure 55. Simplified Diagram of the INA818 With Gain and Output Equations

The value of RG is selected according to Equation 1:

Equation 1. INA818 ai_eq001_SBOS792.gif

Table 2 lists several commonly-used gains and resistor values. The 50-kΩ term in Equation 1 comes from the sum of the two internal 25-kΩ feedback resistors. These on-chip resistors are laser-trimmed to accurate absolute values. The accuracy and temperature coefficients of these resistors are included in the gain accuracy and drift specifications of the INA818. As shown in Figure 55 and explained in more details in the Layout section, make sure to connect low-ESR, 0.1-µF ceramic bypass capacitors between each supply pin and ground that are placed as close to the device as possible.

Table 2. Commonly-Used Gains and Resistor Values

DESIRED GAIN RG (Ω) NEAREST 1% RG (Ω)
1 NC NC
2 50 k 49.9 k
5 12.5 k 12.4 k
10 5.556 k 5.49 k
20 2.632 k 2.61 k
50 1.02 k 1.02 k
100 505.1 511
200 251.3 249
500 100.2 100
1000 50.05 49.9